极目新闻记者 付瞰
5月14日,中超南通支云足球俱乐部发布官方公告,对此前中国足协处罚该俱乐部官员(注:实为投资人)范兵进行了回应,并表示,在必要时将向FIFA进行投诉、反映事实情况,并会坚定地选择以法律为武器捍卫俱乐部的合法权益。

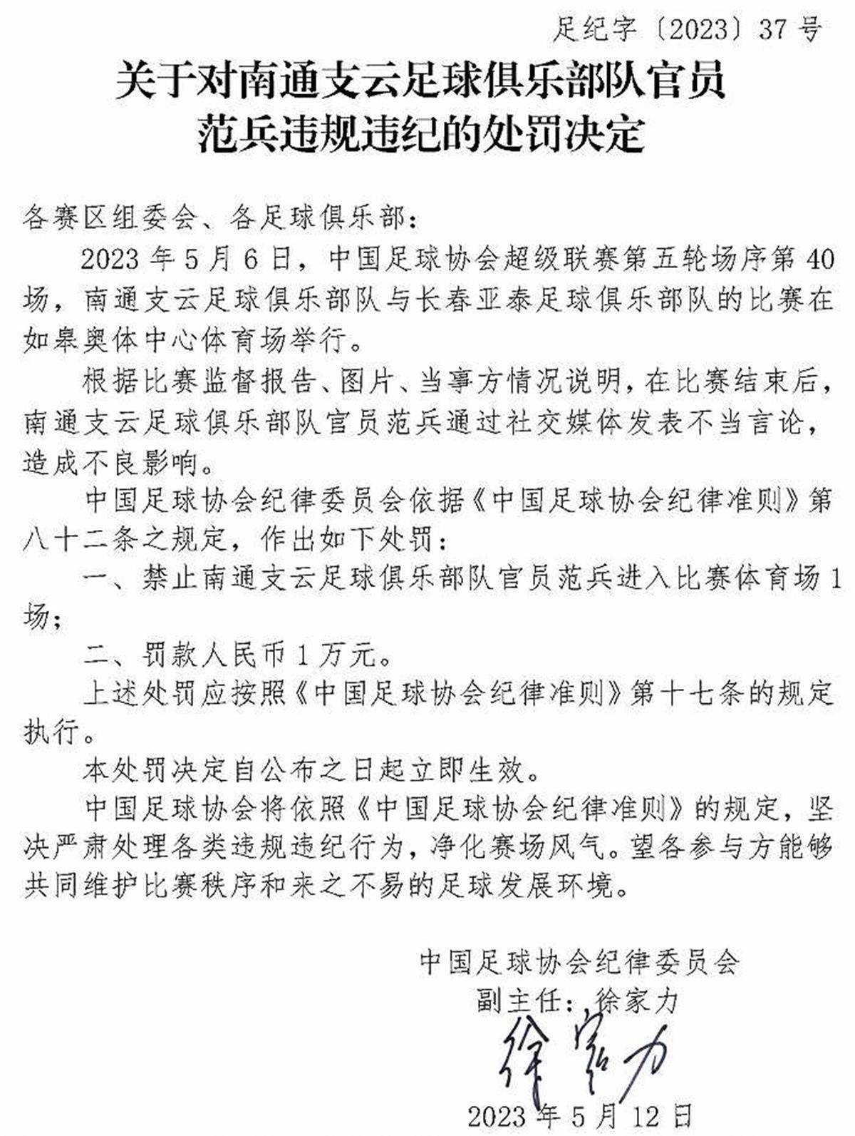
5月12日,中国足协接连开出三张罚单,对中超大连人队的主教练谢晖,以及南通支云队、黑龙江冰城队的两位俱乐部官员范兵和李镇伯进行了处罚,共计罚款5万元,并对三人追加禁赛。三人受罚,皆因“通过社交媒体发表不当言论,造成不良影响”,违反了《中国足球协会纪律准则》第八十二条的规定,其中范兵被罚1万元,并禁止进入比赛体育场1场。
范兵在社交媒体上所针对的比赛发生在中超第5轮,南通支云队在主场以0:1不敌长春亚泰队。全场比赛,南通支云队共有两粒进球被吹无效,并且还有一粒疑似点球没有得到认可。赛后,范兵在社交媒体上表示,“一场精彩的比赛被低级的业务水平搞得面目全非,VAR成了摆设。敢问俱乐部可以众筹请一些会看VAR的主裁判来帮他们提升业务水平吗?中国足球任重道远!!战斗支云队,下一场继续努力,为南通而战。”

在官方公告中,南通支云足球俱乐部表达了自己的“立场”:该处罚决定依据的事实不清且不在足协纪律委员会管辖范围内,适用规则不恰当;并且,该处罚决定虽套用模板表明存在“当事方情况说明”,但事实上并未给予我俱乐部或范兵任何沟通、说明、自我辩白的机会,也从未召开规则项下的约谈会、听证会,缺乏正当程序。
南通支云足球俱乐部表示,若任由此类缺乏法律依据、针对个人观点表达的“处罚决定”泛滥,必将导致对足球事业参与者的合法表达自由的非法限制,导致“寒蝉”效应(Chilling Effect)。
在这纸官方公告中,南通支云足球俱乐部提出了四点疑问,1、微信朋友圈的表达辐射仅限于微信好友,被定义为社交“媒体”系认定错误;更不是“新闻媒体”。2、处罚决定并未证明范兵的言论系“蓄意攻击”,抑或造成任何不良影响。3、 FIFA章程(第三条)承诺尊重并保护国际广泛认可的公民权利,这其中包括自我表达的权利。中国足球/联赛管理者彰显的价值导向显然违背了FIFA及中国足协章程的精神,系对职业足球联盟自治机制的曲解。4、足纪字[2023]37号处罚决定的作出缺乏正当程序。
南通支云足球俱乐部在公告中还提到:职业联赛频现备受争议的判罚(且不允许申诉、公开质疑即被罚);赛场冲突有的罚、有的不罚,尺度不一;侵犯各俱乐部商标权及版权。
南通支云足球俱乐部表示,我俱乐部衷心感谢球迷朋友们的支持及媒体、社会各界的关注,在必要时将向FIFA进行投诉、反映事实情况,并会坚定地选择以法律为武器捍卫我俱乐部合法权益。

在南通支云足球俱乐部发布这纸官方公告之前,另一受罚者—黑龙江冰城足球俱乐部官员(注:实为投资人)李镇伯第一时间通过个人社交媒体表达了不满,他表示,“投资中国足球很难,一张罚单又让小本经营的俱乐部雪上加霜……”在看到南通支云足球俱乐部的这纸官方公告后,李镇伯转发并点评:“专业!有理有据!”
截至记者发稿时止,中国足协及中足联筹备组未对南通支云足球俱乐部的这纸官方公告发声。
(图片来源:新华社、网络截屏)
(来源:极目新闻)


