每经记者:孙磊 每经编辑:裴健如,孙志成
在被传“让员工自费垫付社保和公积金”后仅仅不到一个月,爱驰汽车再陷困局。
近日,一篇题为《呼唤正义!近2000家庭向爱驰汽车集体讨薪》的长文在社交媒体流传。该文显示,经过超三个月的等待,员工讨薪的诉求并没有得到公司回应,“得到的只是被无视,已读不回,拒接电话甚至拉黑,断薪资。”

图片来源:新浪微博(旅途中行走)
对此,《每日经济新闻》记者向爱驰汽车方面求证,截至发稿未获得回应。一名知情人士则告诉记者,上述长文确实由内部员工发出。
长文中提出了三点诉求:1、立即说明补发工资的时间计划,渴望听到具体的解决方案和时间表,而不是空洞的承诺。2、提供透明、直接的沟通渠道,了解进展情况并提出问题和建议。3、保证工资的全额交付,按照合同法律规定,全额支付应得工资,并补偿因拖欠工资而受到的损失和困扰。
值得一提的是,今年3月,有报道称,爱驰汽车人力资源部发布的《关于三月工资延迟发放的通知》显示,公司因客观原因不得不做出工资延迟发放的决定,但会给员工正常缴纳3月的社保、公积金。彼时,爱驰汽车方面告诉记者:“工资延迟发放,公司运营一切正常。”
5月10日,爱驰汽车人力资源部再度发布《关于四月工资延迟发放的通知》,该通知称,鉴于目前面临的资金挑战,公司不得不做出四月工资再次延迟发放的决定。而据记者了解,在接连拖欠工资后,爱驰汽车以公司“电力系统升级维修”为由要求全体员工居家办公。

图片来源:每日经济新闻 资料图
据澎湃新闻,5月18日,爱驰汽车人力资源部门在微信群中发布通知称,“公司目前仍在努力解决4月社保公积金缴纳问题,明确后会另行通知。鉴于公司资金情况,为满足刚需员工需求‘需要社保公积金连续缴纳不得出现中断’,现在开放自费垫付社保公积金缴费通道。”
企查查显示,爱驰汽车曾斩获7轮融资,投资方不乏宁德时代、滴滴出行等明星机构。然而,烧光大量融资后,爱驰汽车并没有交出一份像样的成绩单,如今更是濒临悬崖边缘,这个结果难免令人唏嘘。

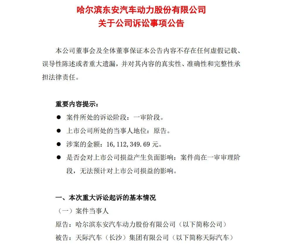
除爱驰汽车之外,天际汽车在今年也连续陷入危机之中。6月27日,东安动力发布公告称,2023年3月14日,公司向哈尔滨市平房区人民法院提起诉讼,要求天际汽车支付公司欠款,起诉后,公司向一审法院提出财产保全的申请。
目前,一审法院已对天际汽车的相应资产采取了保全措施,公司请求法院依法判令天际汽车向公司支付货款1611.23万元并承担迟延付款的利息。据悉,因资金问题,天际汽车已新增被执行超过七千万元。

图片来源:东安动力公告
在被诉请支付欠款之前,天际汽车已经传出了停工停产的消息。今年4月,天际汽车(长沙)集团有限公司发布一则《天际汽车停工停产通知》(以下简称《通知》)称,鉴于公司资金情况和生产与销售计划影响,自2023年4月1日起,公司部分岗位实行停产、停工政策。
上述《通知》显示,停工停产期间,员工社保仍按照原基数申报。但在第一个支付周期后,相关员工将按照当地最低工资标准发放生活费,直至公司恢复生产。在此期间,员工可自行寻找新的就业机会,并主动离职。
事实上,无论是爱驰汽车的拖欠员工工资,还是天际汽车拖欠供应商货款,都只是今年新能源汽车行业竞争残酷性的体现之一。目前业内公认的观点是,2023年新能源汽车行业将正式开启“淘汰赛”。
在天际汽车、爱驰汽车之前,威马汽车被曝出工厂停产、门店关闭、售后停滞、线上程序打不开等情况。今年2月,又有消息称,威马汽车已经全员停薪留职。网传聊天截图显示,威马市场部被通知居家不用办公,也不给N+1(赔偿)。

图片来源:每经记者 黄辛旭 摄(资料图)
公开数据显示,今年第一季度,爱驰汽车销量为536辆,威马汽车销量为0辆,天际汽车的销量为237辆,与目前头部造车新势力的销量相距甚远。
在全国乘用车市场信息联席会秘书长崔东树看来,今年复杂的市场情况,可能会在一定程度上加速一些销量规模小、资金链紧张的弱势品牌淘汰。
长安汽车董事长、党委书记朱华荣则在2023中国汽车重庆论坛上表示,全球汽车市场格局变化,从原来的传统品牌与新势力的竞争,演变成传统自主品牌、传统合资品牌、新势力的角逐,汽车行业盈利性进一步削弱,100多个乘用车品牌中真正盈利的电动车品牌只有2、3个。他更是大胆预言,未来90%以上的新势力将关停并转。
有观点称,特斯拉、比亚迪不断攻城略地,传统车企如广汽、上汽积极转型,华为、小米跨界深入,这些强大的对手都严重挤压了造车新势力的生存空间。同时,国内车市的“价格战”,对还没有太大量级的造车新势力而言,同样是不利的因素。
对于如何在竞争中生存下来,比亚迪董事长王传福在2022年年度股东大会上曾表示,未来3至5年将发生大变革,对企业而言,核心技术、好的战略方向、快速决策机制是制胜关键。
记者|孙磊
编辑|裴健如孙志成 杜恒峰 杜波
校对|卢祥勇
|每日经济新闻 nbdnews原创文章|
每日经济新闻


