河南省教育厅办公室关于公布2023年高等学历继续教育校外教学点年检结果的通知
各省辖市、济源示范区、航空港区、省直管县(市)教育局,各高等学校,各高等学历继续教育校外教学点:
按照《河南省教育厅转发教育部办公厅关于严格规范高等学历继续教育校外教学点设置与管理工作的通知》(教职成〔2022〕206号)和《河南省教育厅办公室关于开展2023年高等学历继续教育校外教学点检查工作的通知》(教办职成〔2023〕273号)要求,我厅对有关高校在豫举办的高等学历继续教育校外教学点开展了2023年度年检工作,现将年检结果予以公布。
一、年检基本情况
高等学历继续教育校外教学点的年检采用校外教学点自检、主办高校普检、各市(直管县)教育行政部门抽检、省教育厅复检审核的方式进行。
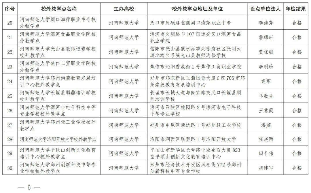
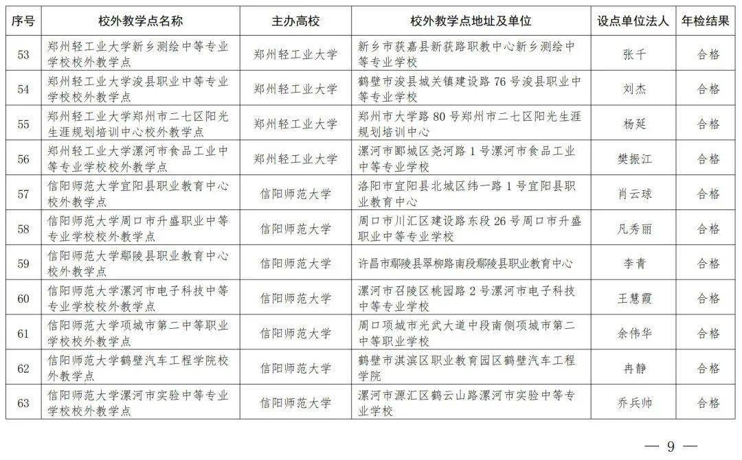
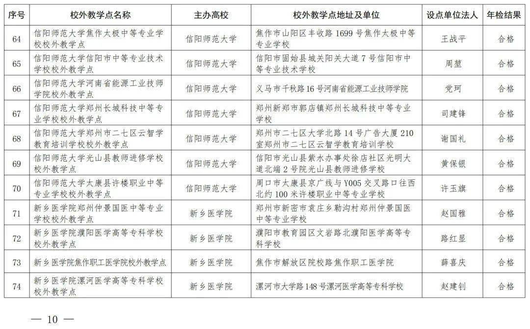
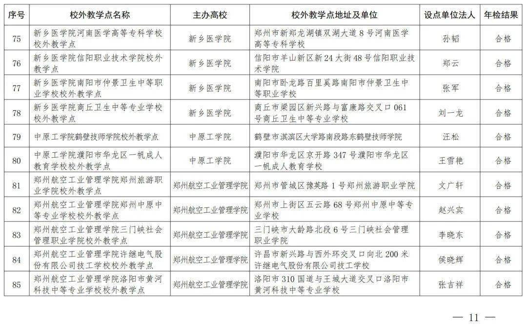
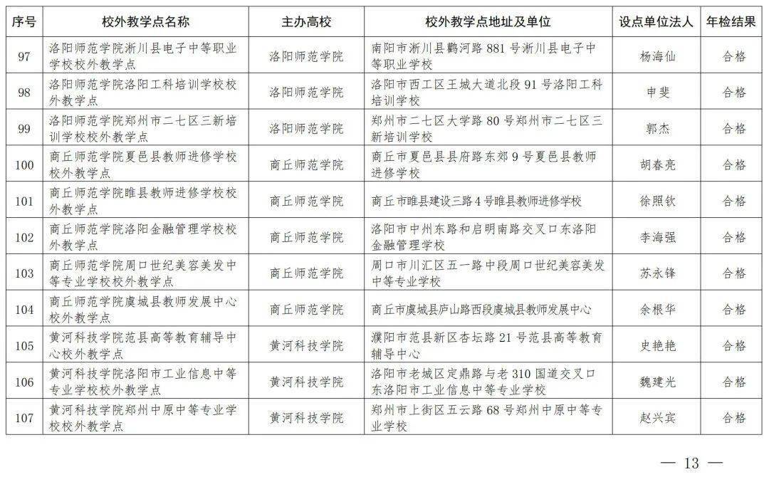
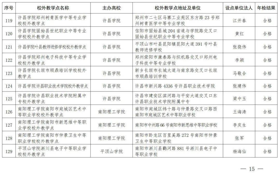
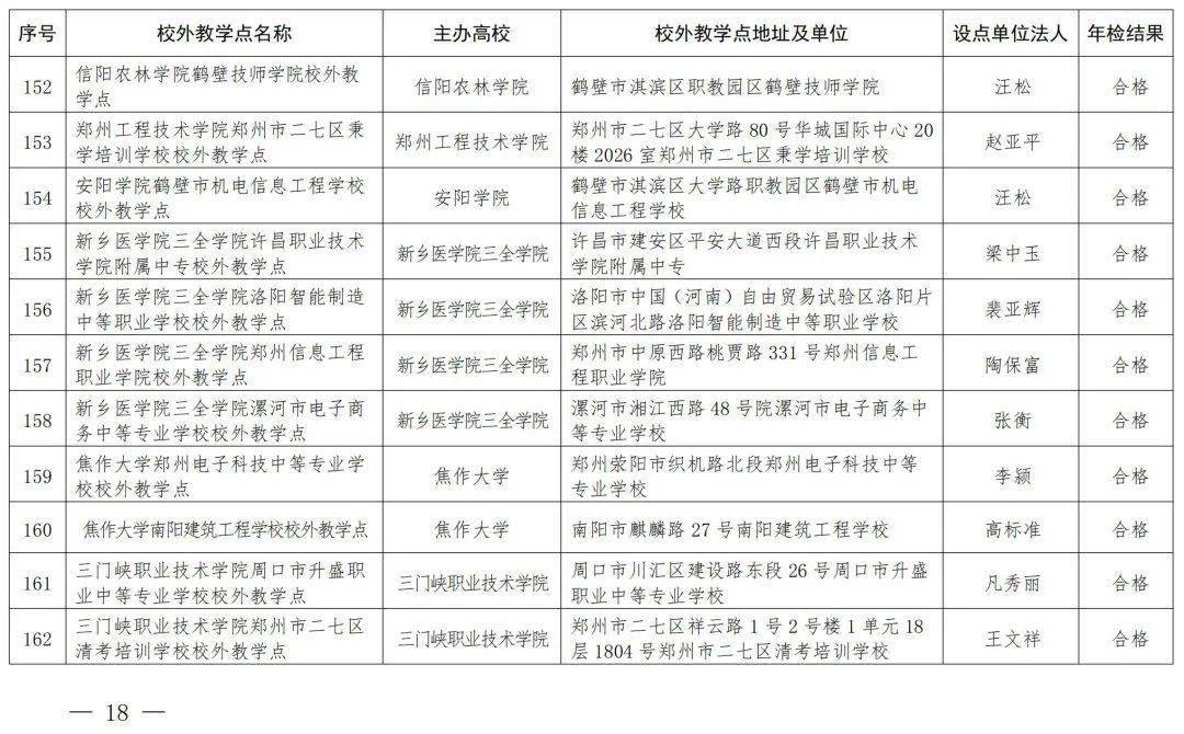
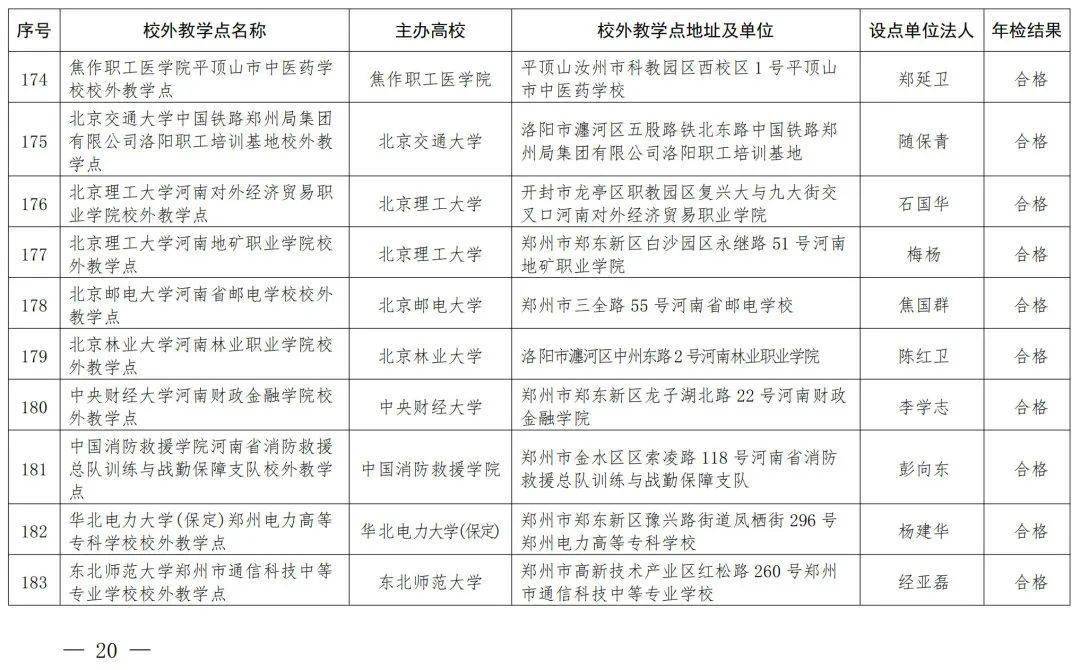
我省备案的198个高等学历继续教育校外教学点均参加2023年度年报年检,根据年报年检情况,经研究,确定河南大学洛阳开放大学校外教学点等192个校外教学点年检结果为合格;河南科技大学濮阳市华龙区硕博教育培训中心校外教学点年检结果为暂不合格;信阳师范大学淮滨县远博中等职业学校校外教学点等5个校外教学点年检结果为不合格(见附件)。
二、年检结果处理
(一)年检结果为合格的校外教学点可继续开展高等学历继续教育工作。
(二)年检结果为暂不合格的,要针对问题限期整改,整改后年检仍不能合格的取消其设点资格。
(三)年检结果为不合格的校外教学点予以撤销,自本文发布之日起,不得再招收高等学历继续教育学生,主办高校、校外教学点依托建设单位等要做好相关善后工作。
各高等学历继续教育主办高校要充分认识规范校外教学点管理的重要意义,严格落实相关文件要求,切实履行办学主体责任,将其纳入学校整体规划和党委重要议事日程,完善质量保障体制和巡查监督机制,探索数字化管理手段,加强对校外教学点的常态化监督管理。各市(区、县)教育行政部门要切实履行属地监管职责。各高等学历继续教育校外教学点要明确办学公益属性,改善办学条件,规范办学行为,提升管理服务水平,配合主办高校做好人才培养工作,为服务全民终身学习和技能社会建设做出新的积极贡献。
附件:2023年度高等学历继续教育校外教学点年检结果
2023年12月18日


















来源:河南省教育厅


