近日,网上流传着一则甘肃省定西市临洮县东部引洮农村饮水管理所发布的通知,称严禁任何个人、单位使用自来水灌溉药苗、菜地,对违法违规行为,首次发现进行口头警告,再次发现则暂停自来水供水服务,擅自改变用水性质处以一千元以上至一万元以下罚款。
6月3日,东部引洮农村饮水管理所工作人员告诉红星新闻,这是人饮工程,当地地处山区,住在低处的农户拿自来水浇地,住在高处的农户就没有水吃,致4000多农户饮水困难。现在下了几场雨,供水已经正常,通知已经停发,“没有罚款的,罚款不是目的,主要是警示作用。”

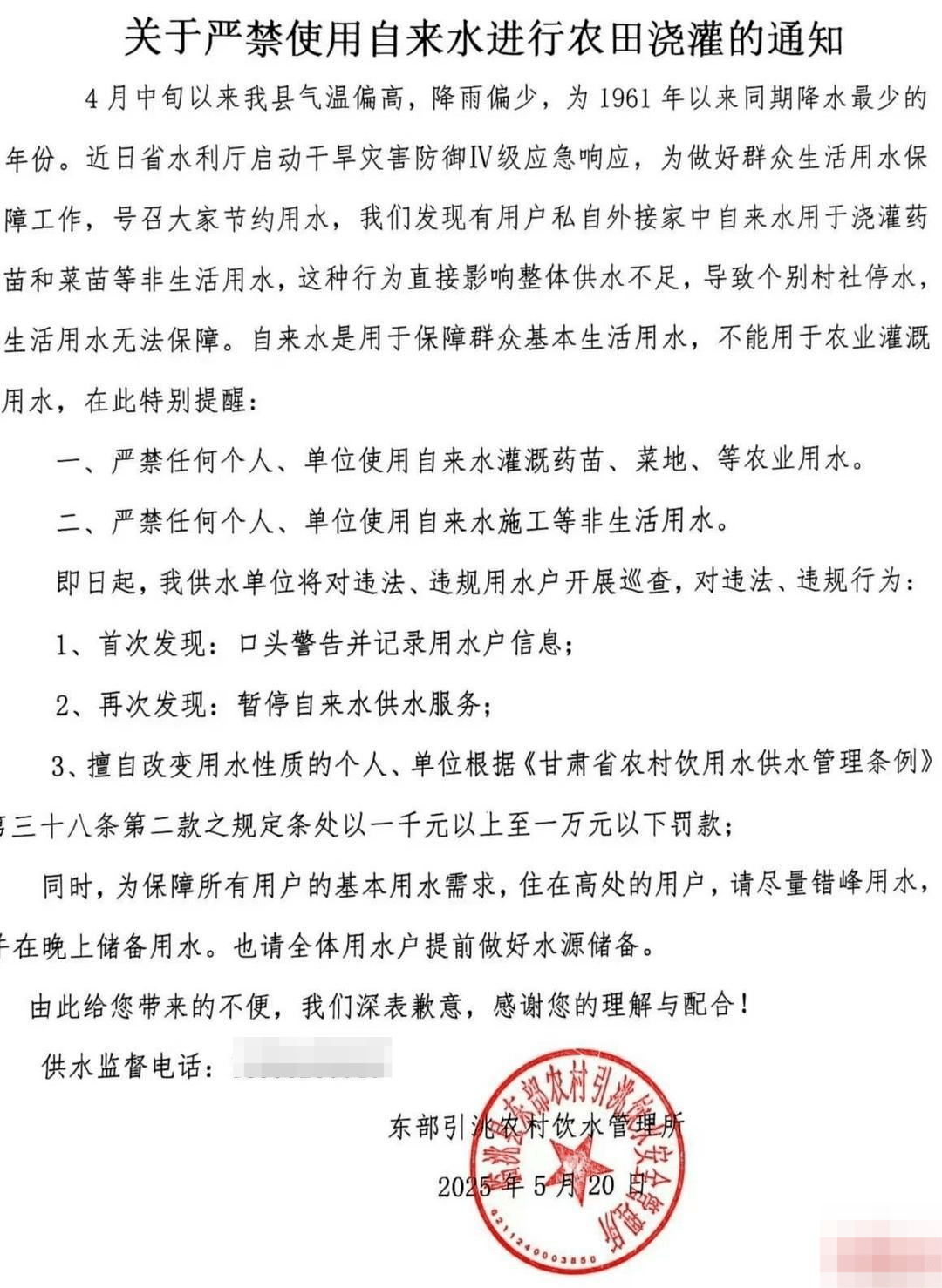
▲网传通知
红星新闻记者注意到,5月20日,东部引洮农村饮水管理所发布了《关于严禁使用自来水进行农田浇灌的通知》。通知称,4月中旬以来,该县气温偏高,降雨偏少,为1961年以来同期降水最少的年份。“近日省水利厅启动干旱灾害防御IV级应急响应,为做好群众生活用水保障工作,号召大家节约用水,我们发现有用户私自接家中自来水用于浇灌药苗和菜苗等非生活用水,这种行为直接影响整体供水不足,导致个别村社停水,生活用水无法保障。自来水是用于保障群众基本生活用水,不能用于农业灌溉用水。在此提别提醒:一、严禁任何个人、单位使用自来水灌溉药苗、菜地等农业用水;二、严禁任何个人、单位使用自来水施工等非生活用水。”
通知显示,即日起,供水单位将对违法、违规用水户开展巡查。对违法、违规行为:首次发现进行口头警告,再次发现则暂停自来水供水服务,擅自改变用水性质的个人、单位,根据《甘肃省农村饮用水供水管理条例》之规定处以一千元以上至一万元以下罚款。
6月3日,东部引洮农村饮水管理所一名工作人员告诉红星新闻,该所管理8个乡镇的供水,涉及14495户农户的吃水问题。当地属于山区,自来水收费为每方水3.2元,是全县最低收费。
“这是人饮工程。现在天气干旱了,有的农户用自来水来浇地,低处农户浇地,高处的农户就吃不上水,8个乡镇共有4000多农户饮水困难,我们就发了一个警示通知。”该工作人员说,几天前下了几场雨,供水恢复正常了,加上管理所的督促,农户吃的水都有了,通知已经于5月28日停发。
“我们逐家逐户地去说了,不要用自来水浇地。没有罚款的,罚款不是目的,主要是警示作用。”该工作人员表示,如果再出现干旱,优先保证生活用水。


