9月15日晚,杭州余杭闲林街道办事处发布情况通报称涂某某(女,52岁)在进入闲林中路附近空地时,不慎接触废弃氢氟酸中毒,送医后经抢救无效于2025年9月14日凌晨不幸身亡。公安机关在接警后第一时间介入调查;生态环境部门已按规范完成现场无害化处置;街道正在全力推进善后处置工作。目前,事发原因正在进一步调查中。

路边的氢氟酸哪来的?
据此前报道,9月14日晚,网友“LIV元宝”发文称,母亲9日上午9点外出散步时误踩到化学品氢氟酸,当场便无法行走,送医后被确诊氢氟酸中毒。下午3点开始出现心脏衰竭、呼吸停跳,送入ICU后当晚心肺功能衰竭,最终离世。

该网友曾在评论区回复称,“那一片是拆迁的地方,我妈开店的后面,有一座后山,被征收拆迁了但是一直没动工,也没围起来,周边很多人就每天去那里散步,也在后山空地种种菜什么的,应该是征收拆迁以前的人遗留的,很多年了,所以装的那个壶老化了,一脚就踩破了,我们报警以后,警察连夜出动,挖了2遍,又挖到了2壶氢氟酸,公安局还在查,也找了当地政府,态度很负责,说了会兜底。”
氢氟酸到底是什么?
氢氟酸作为一种氟化氢气体的水溶液,是一种无色、具有刺激性气味的腐蚀性液体。由于其具有极强的腐蚀性,能腐蚀金属、玻璃和含硅的物质,如石英等。因此在实验室中,氢氟酸通常被密封存储于塑料瓶中,并需要放置于阴凉处;在操作时,由于氢氟酸蒸气或液体接触皮肤可引起严重灼伤,导致深层组织损伤,严重时甚至危及生命,因此通常在实验室操作时,也必须佩戴专业的防护装备,避免接触与吸入。
记者查询中华人民共和国应急管理部相关文件,在《危险化学品目录》(2015版)中,查询到“1650号”即为“氢氟酸溶液”,即证明该商品确系危险化学品。而根据其危险分类说明,依据《化学品分类和标签规范》,氢氟酸属于“急性毒性”危害级别中的类别1,即毒性最高,皮肤接触会致命。
不过,也是由于氢氟酸的反应活性较高,该溶液在多种工业领域及日常生活中也被广泛运用,尤其是在半导体、电子、玻璃、金属、氟化工等行业,会经常性接触到氢氟酸。
氢氟酸能买到吗?
9月16日,记者在网购平台上搜索“氢氟酸溶液”“HF水溶液”“氢氟酸清洗剂”等,页面上却可直接跳转出多家在售的标准溶液 。


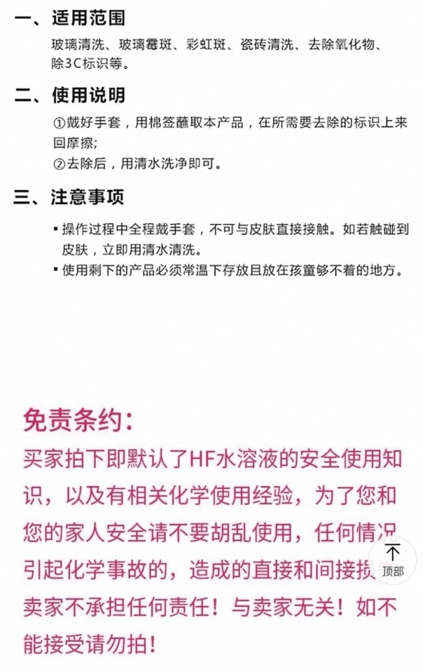
而在商品页面上,不少商家提及其功能,写有“清洗玻璃霉斑、彩虹斑、去除玻璃3C标志性、图案、蚀刻玻璃,瓷器陶瓷、石头作旧、酸洗金属,去除表面氧化物”等宣传语,但在页面内介绍产品时却仅说明“戴好手套、棉签蘸取;不可与皮肤直接接触,如若接触到皮肤,立即用清水清洗。”但并未提及要在通风、戴安全面罩的情况下使用,也并未提及剩余试剂的保存问题 ;同时注明免责条约“买家拍下即默认使用常识和化学使用经验”等内容。

▲免责条款
据记者了解,2025年9月12日,12件法律草案公开征求意见,截止日期为2025年10月11日 。其中就包括《中华人民共和国危险化学品安全法(草案二次审议稿)》,草案中有提及,要对危险化学品实行电子标识和全生命周期信息化管理和监控;县级以上人民政府负有危险化学品安全监督管理职责的部门应当加强危险化学品信息化监管等。
来源 | 广州日报 封面新闻 大象新闻


