大象新闻·河南交通广播记者 宋冰霜
国庆、中秋“双节”将至,为切实满足大家节日期间的出行停车需求,河南多地发布免费停车场信息,详情如下:

洛阳市
为方便市民游客出行,9月30日18:30至10月9日8:00,洛阳市直(城市区)35家行政事业单位的1939个停车位(包含256个新能源汽车充电车位)将免费对外开放。

其间,相关单位将对社会车辆实行全天开放,车辆可停放过夜,需在节假日后第1个工作日8:00前驶离。需要注意的是,停放车型为7座(含)以下小型非运营载客汽车。车辆进入时需遵守相关管理要求,主动登记车辆信息,服从现场引导,按指示标识停放,不得占用消防通道、应急车位或单位办公区域。
开封市
为减轻道路交通压力,鼓励游客选择公共交通工具出行,缓解景区周边停车难问题,避免违法停车影响通行,2025年“国庆”“中秋”假期期间开封市区3处免费换乘停车场予以开放,为游客提供免费停车、免费换乘服务,具体信息如下:
一、开放时间
2025年10月1日至10月8日。后期1号、2号换乘停车场根据车流情况适时调整,3号换乘停车场常态化开放。
二、免费换乘停车安排
1号免费换乘停车场,位于连霍高速开封站向南500米处,提供小型车位1500个。从连霍高速开封站下站小型客车在此停放,乘坐免费换乘公交往返景区。

2号免费换乘停车场,位于连霍高速龙亭站向南2000米,安远门大道与复兴大道交口左转向东50米路北,提供小型车位1500个。从连霍高速龙亭站下站小型客车在此停放,乘坐免费换乘公交往返景区。

3号免费换乘停车场,位于连霍高速龙亭站向南2000米,安远门大道与复兴大道交口左转向东300米路南,提供小型车位2000个。从连霍高速龙亭站下站小型客车也可在此停放,乘坐免费换乘公交往返景区。

注意事项
1、每个换乘停车场均设置有直达清明上河园景区和万岁山大宋武侠城等景区免费公交专线,游客自行选择景区游玩,有序乘车。2、免费换乘公交专线点对点直发,全程公交专用道保障,通行优先保障,中途不上下客。
安阳
为服务保障2025年国庆假日期间外地来安游客和广大市民群众自驾出行车辆停放,安阳市城市管理局组织全市各有关行政机关、企事业单位、社会团体内部停车场免费对外开放。
“十一”国庆节假日期间共组织全市162家公共机构内部停车场免费对外开放,开放停车位5464个,其中市直单位33家公共机构、1163个停车位,各县(市、区)129家公共机构、4301个停车泊位。
市直单位和各县(市、区)公共机构内部停车场开放清单如下:


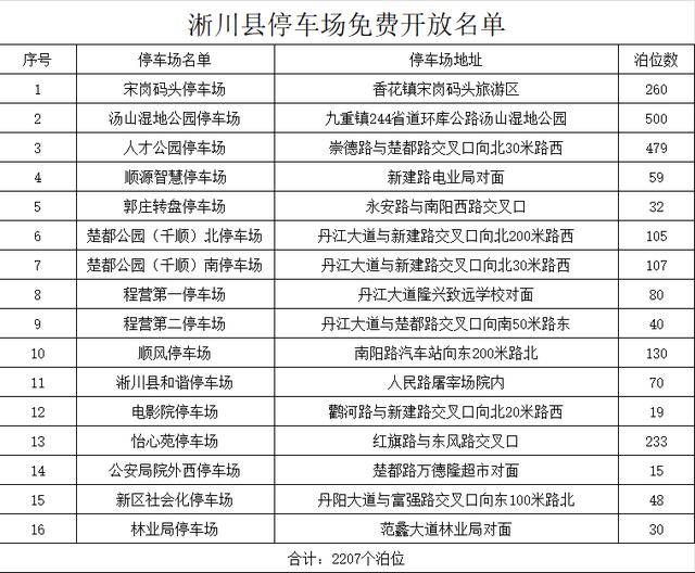
南阳淅川县
中秋、国庆双节将至,为切实满足广大市民及返乡人员节日期间的出行停车需求,营造安全、有序、便捷的节日氛围,经县政府研究决定,中秋国庆期间免费开放县城区机关事业单位、中小学校及经营性公共停车场,总计提供约4062个免费泊位。有关事项通告如下:
一、开放时间
2025年10月1日7:00至10月8日20:00
二、开放范围
县城区各机关事业单位内部停车场、中小学校院内及经营性公共停车场。



三、注意事项
1.免费停车场内仅限停放7座及以下小型非营运载客汽车,除特殊情况外,免费开放的停车场每天晚22:00至次日早6:00原则上不得进出。遇重大活动或其他特殊情况可临时取消对外开放,并由权属单位提前公开告知。
2.车主进入单位内部停车场时,请主动配合管理人员做好车辆信息登记,并按照指引有序停放。离车前妥善保管好车内财物,限时免费对外开放停车场属公益行为,不承担车辆损毁及物品被盗等赔偿责任。
3.对于无视规定时间、拒绝服从管理或干扰单位正常秩序的行为,权属单位有权拒绝其停车要求,必要时由相关部门依法强制拖移。
4.严禁装载易燃、易爆、剧毒等危险物品的车辆进入停车场。如发现有装载危险物品的车辆驶入或酒醉驾驶车辆情况,及时拨打110报警。如有停车场免费开放时段收取停车费用或未严格落实免费开放措施等停车服务问题,拨打车辆停放服务中心服务热线19059811777。


