行业主要上市公司:吉峰科技(300022)、星光农机(603789)、一拖股份(601038)、林海股份(600099)、中联重科(000157)、悦达投资(600805)、利欧股份(002131)等。
出口金额远远大于进口金额
2018-2024年,中国农业机械出口金额整体呈现增长趋势,2024年农业机械出口金额为159.3亿元,同比增长11.9%。中国农业机械出口金额远远大于进口金额,2024年进口金额为32.5亿元,同比增长2.8%。由此看来,中国农机产品在全球竞争力较大。
图表2:2019-2025年中国农业机械进出口金额分析(单位:亿元)

印度是中国农业机械最大出口国
在出口国别方面,2024年中国出口至印度、俄罗斯、泰国、美国的农业机械产品金额占比较高,均超过5%,四个国家2024年出口额占比合计达到30%。
图表5:2024年中国农业机械出口国别(按照金额)(单位:%)

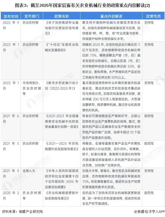
国家层面农业机械行业政策汇总
目前,国家层面的农业机械政策支持性和规范性兼有,其中支持性政策主要有等《“十四五”全国农业机械化发展规划》、《数字乡村发展行动计划(2022-2025年)》等,规范性政策主要有《2021-2023年全国通用类农业机械中央财政资金最高补贴额一览表》等。
农机行业政策重点主要为推动农作物耕种收综合机械化率提升,研发智能农机装备,完善行业产业链。
截至2025年中国农业机械行业相关政策汇总解读如下:
图表2:截至2025年国家层面有关农业机械行业的政策重点内容解读(1)

图表3:截至2025年国家层面有关农业机械行业的政策重点内容解读(2)

图表4:截至2025年国家层面有关农业机械行业的政策重点内容解读(3)

图表5:截至2025年国家层面有关农业机械行业的政策重点内容解读(4)

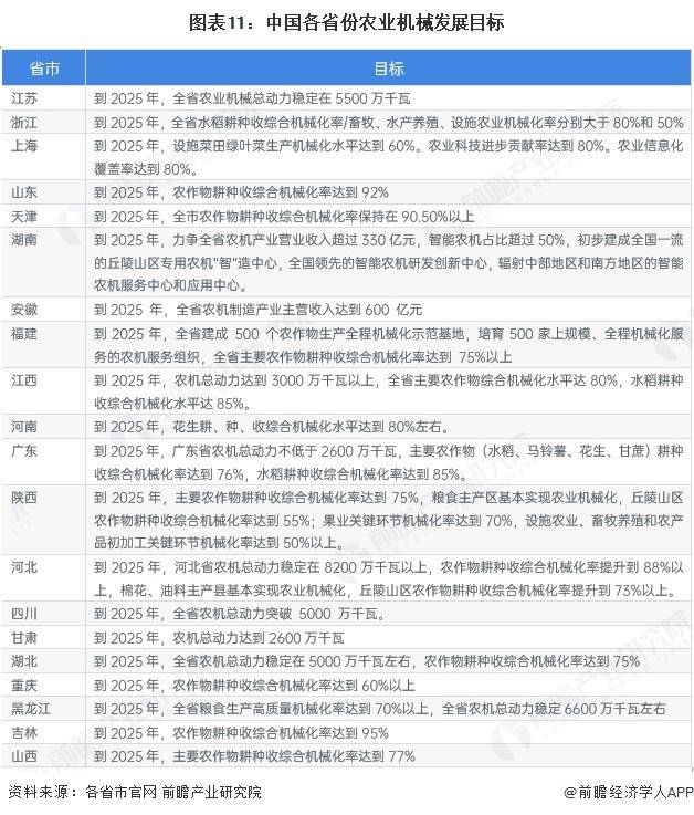
31省市农业机械行业发展目标解读
“十四五”期间,主要省市明确了期间农业机械行业发展目标,包括农业机械总动力、综合机械化率、农机产业营业收入等。主要省市农业机械行业发展目标汇总如下:
图表11:中国各省份农业机械发展目标

更多本行业研究分析详见前瞻产业研究院《中国农业机械行业深度调研与投资战略规划分析报告》
同时前瞻产业研究院还提供产业新赛道研究、投资可行性研究、产业规划、园区规划、产业招商、产业图谱、产业大数据、智慧招商系统、行业地位证明、IPO咨询/募投可研、专精特新小巨人申报、十五五规划等解决方案。如需转载引用本篇文章内容,请注明资料来源(前瞻产业研究院)。


