极目新闻记者 肖名远
10月1日,ATP1000上海网球大师赛赛场上,一名女球迷因多次尖叫干扰比赛,被安保人员抬出场。

女球迷在看台上扭动
多名网友拍下的视频显示,这名身着背心的女球迷在看台上多次发出尖叫声,并且对着几米之外的安保人员做着挑衅动作。后来,多名安保人员上前将其控制,她仍在尖叫挣扎,最终被抬出了看台。

女球迷挑衅安保
10月1日晚,一名当天目睹了此事的网友告诉极目新闻记者,这一幕发生在1日下午意大利球员贝雷蒂尼对法国球员马纳里诺的比赛中。这名女球迷多次发出满场都能听到的尖叫声,还不停地站起来在座位上以各种姿态扭动,坐在她附近的安保人员示意她安静时,她没有理会,反而掏出一个证件,起身对着安保人员挥舞比画。比赛也受到影响反复中断,裁判多次示意这名女球迷保持安静,但她没有改观。

安保队员和女球迷交涉
上述网友说,后来安保人员走到女球迷面前制止她的行为,她带着的一个小男孩也在劝阻她,但她的态度依然嚣张,反而发出更大声音的尖叫。许多观众也在喊她“Get out(滚出去)”,最终,几名安保人员强行将她抬出了看台,她带来的小男孩也一并被抱离。此时,看台上传来了观众的鼓掌声,比赛得以正常继续。

女球迷被抬出场
1日晚,极目新闻记者联系上海网球大师赛运营公司,电话未能接通。

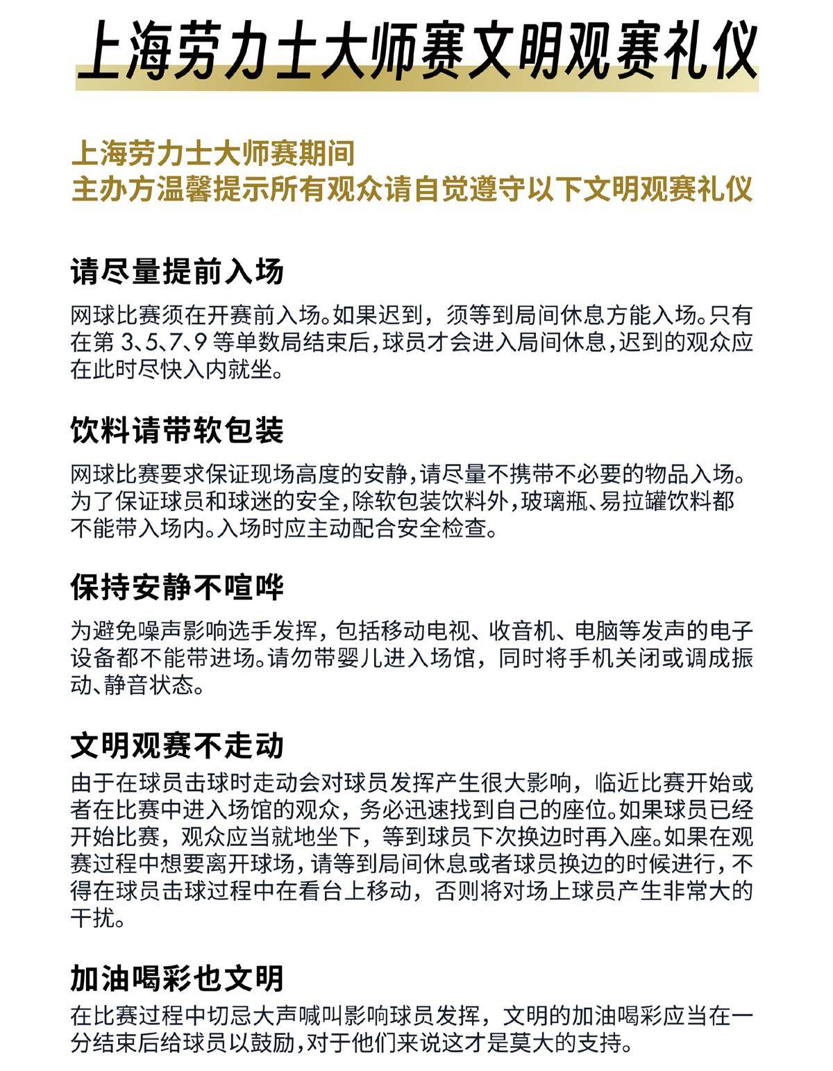
记者注意到,9月24日,“上海劳力士大师赛”官微曾发布观赛礼仪,其中明文强调保持安静不喧哗、文明观赛不走动、加油喝彩也文明。“在比赛过程中切忌大声喊叫影响球员发挥。文明的加油喝彩应当在一分结束后给球员以鼓励,对于他们来说这才是莫大的支持。”
(来源:极目新闻)


