全国
手机版
二维码
购物车
(
0
)
供应
求购
公司
团购
行情
展会
资讯
招商
品牌
人才
知道
专题
图库
视频
下载
商圈
民生
旅游
娱乐
国内
推广
热搜:
???
????
content=
校长
时期
日方
裂缝
创新
药厂
小品
首页
供应
求购
公司
团购
行情
展会
资讯
招商
品牌
人才
知道
专题
图库
视频
下载
商圈
民生
旅游
娱乐
国内
首页
>
资讯
>
实时新闻
商场“天降红包雨”致人群拥挤受伤,三亚大悦城致歉
日期:2025-10-05 11:30:35 来源:新京报 浏览:
2
评论:0
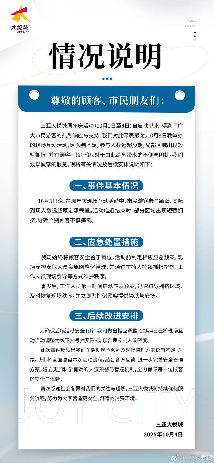
新京报讯 10月4日晚,@三亚大悦城 发布情况说明,内容如下:
10月3日,海南三亚大悦城商场在举办“天降红包雨”活动时,因现场严重拥挤导致市民受伤。
编辑 毛天宇
内容由网友发布或转自其他网站,如有侵权及其他问题,请发送邮件至jiyuwang@qq.com,我们将第一时间处理。
标签:
人群
活动
严重
市民
受伤
三亚
毛天宇
情况
红包
海南
三亚大悦城
红包雨
海南
商场
新京报
打赏
0
条
相关评论
推荐图文
推荐资讯
点击排行
网站首页
|
关于我们
|
联系方式
|
使用协议
|
版权隐私
|
网站地图
|
排名推广
|
广告服务
|
积分换礼
|
网站留言
|
RSS订阅
|
违规举报
(c)2008-2018 www.yexian114.com All Rights Reserved 在线QQ客服:1400442363
财丁网
比特空间
开创游戏网
发的多
野仙生活网
八零商务网
奥飞商务网
鼎泰法律网
知事网