推广 热搜: ???  ????  content=  校长  时期  日方  裂缝  创新  药厂  小品 

滨州供销“三秋”农业生产社会化服务地图发布

   日期:2025-10-11 15:32:25     来源:鲁中晨报滨州新闻    浏览:2    评论:0    

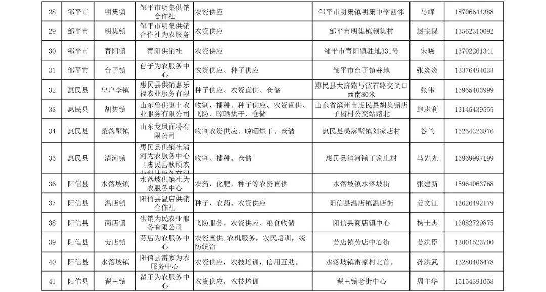
当前正值“三秋”农业生产关键时期,近期阶段性集中降水给秋粮收获与晾晒入库带来了严峻挑战,湿粮霉变风险显著上升。市供销社现将“三秋”期间各县区烘干、农业、晾晒、农资等服务网点的联系地址及联系方式公布如下:

内容由网友发布或转自其他网站,如有侵权及其他问题,请发送邮件至jiyuwang@qq.com,我们将第一时间处理。
 
打赏
0相关评论

推荐图文
推荐资讯
点击排行
网站首页  |  关于我们  |  联系方式  |  使用协议  |  版权隐私  |  网站地图  |  排名推广  |  广告服务  |  积分换礼  |  网站留言  |  RSS订阅  |  违规举报
Powered By DESTOON