中央气象台10月12日6时继续发布暴雨蓝色预警:
预计,10月12日08时至13日08时,陕西南部、四川东北部、重庆大部、湖北西部、山西南部、河南西部、山东西北部等地部分地区有大到暴雨,其中,重庆北部等地局地有大暴雨(100~120毫米)。
上述部分地区伴有短时强降水(最大小时降雨量20~30毫米,局地可超过50毫米),局地有雷暴大风等强对流天气。

防御指南:
1、政府及相关部门按照职责做好防暴雨准备工作;
2、学校、幼儿园采取适当措施,保证学生和幼儿安全;
3、驾驶人员应当注意道路积水和交通阻塞,确保安全;
4、检查城市、农田、鱼塘排水系统,做好排涝准备。
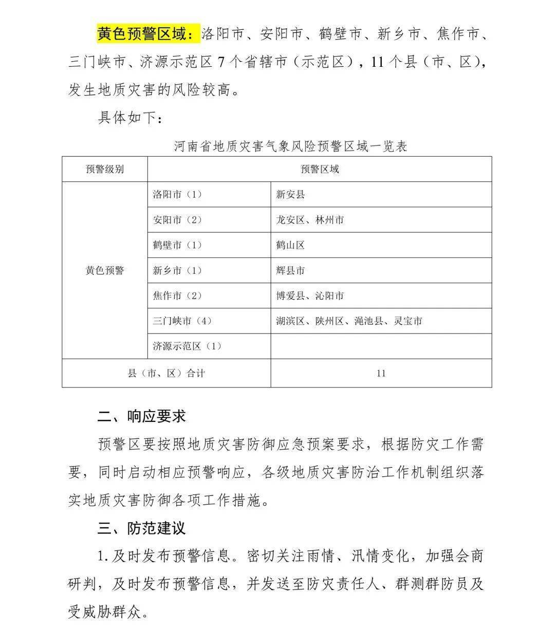
河南省自然资源厅、河南省气象局 联合发布:
地质灾害气象风险黄色预警



综合:央视新闻、河南省自然资源厅
来源:河南交通广播


