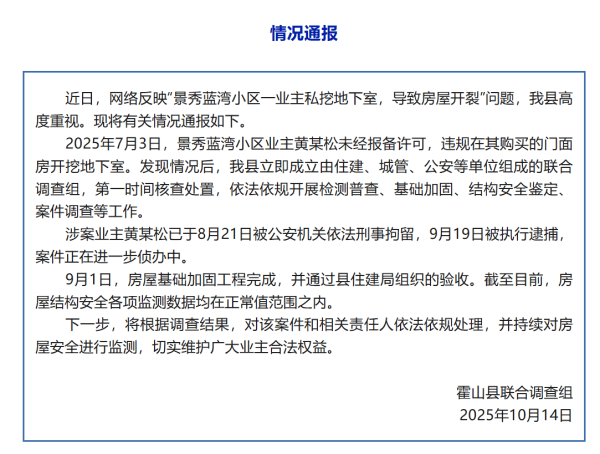
微信公众号“安徽霍山”消息,安徽霍山县联合调查组10月14日发布通报:
近日,网络反映“景秀蓝湾小区一业主私挖地下室,导致房屋开裂”问题,我县高度重视。现将有关情况通报如下。
2025年7月3日,景秀蓝湾小区业主黄某松未经报备许可,违规在其购买的门面房开挖地下室。发现情况后,我县立即成立由住建、城管、公安等单位组成的联合调查组,第一时间核查处置,依法依规开展检测普查、基础加固、结构安全鉴定、案件调查等工作。
涉案业主黄某松已于8月21日被公安机关依法刑事拘留,9月19日被执行逮捕,案件正在进一步侦办中。
9月1日,房屋基础加固工程完成,并通过县住建局组织的验收。截至目前,房屋结构安全各项监测数据均在正常值范围之内。
下一步,将根据调查结果,对该案件和相关责任人依法依规处理,并持续对房屋安全进行监测,切实维护广大业主合法权益。

据百姓关注此前报道,安徽省六安市霍山县景秀蓝湾小区一业主私挖约300平地下室,导致整栋楼32户房屋开裂。
该楼栋业主出示的鉴定报告显示,楼栋安全性等级综合评定为Cu级。

业主包女士表示,今年8月份她发现同栋楼的一位业主在未经任何部门审批的情况下私自挖建地下室,但至今问题仍未得到妥善解决。包女士家住该楼顶层9楼,近期墙面相继出现横向、纵向乃至八字形裂缝,窗台大理石也出现断裂并渗水。
她回忆,施工方是在白天使用挖机施工,夜间则偷偷将土方一车车往外运走。施工现场被3米多高的围栏严密遮挡,工人进出时大门上锁,因此其他业主很难察觉。施工尚未回填时,政府担心楼体存在安全隐患,紧急为居民安排了10天的临时安置补助,但费用由私挖地下室的业主承担,每人每天150元,补助期满后不再发放。
包女士称,“我家没有一面墙是完整的,裂缝横着、竖着,还有八字形的。现在已经渗水,窗台大理石直接断掉了。”

包女士家的墙壁
对此,小区物业法人代表秦先生回应称,物业并无执法权,因此无法强制制止施工。
该栋楼共有32户,目前已入住24户。秦先生表示,社居委、城管局以及霍山县质监站等相关部门已介入,并正在开展后续处置工作。


