大象新闻·河南交通广播记者 许婷
记者从三门峡市教育考试中心获悉,10月14日,三门峡市对外公布《三门峡市2026年普通高考报名须知》,须知中涉及高招报名时间、地点等考生关心的重要信息,下面为你介绍具体内容。
河南省2026年普通高招报名工作即将开始。为方便考生提前做好各项准备,现将网上报名相关注意事项提醒如下:
一、网上报名信息采集时间
艺术类:2025年10月28日9:00-11月3日17:00;
非艺术类:2025年11月5日9:00-11月17日17:00。
二、报名地点
报名地点以县(市、区)为单位、设在全日制普通高中或中职学校。应届生在学籍所在学校报名;往届生和社会考生在户籍所在县(市、区)招生考试机构指定报名点报名。市直社会生在湖滨区招办(办公地点:市三高)报名,咨询电话0398-2822685。
三、报名所需提供材料
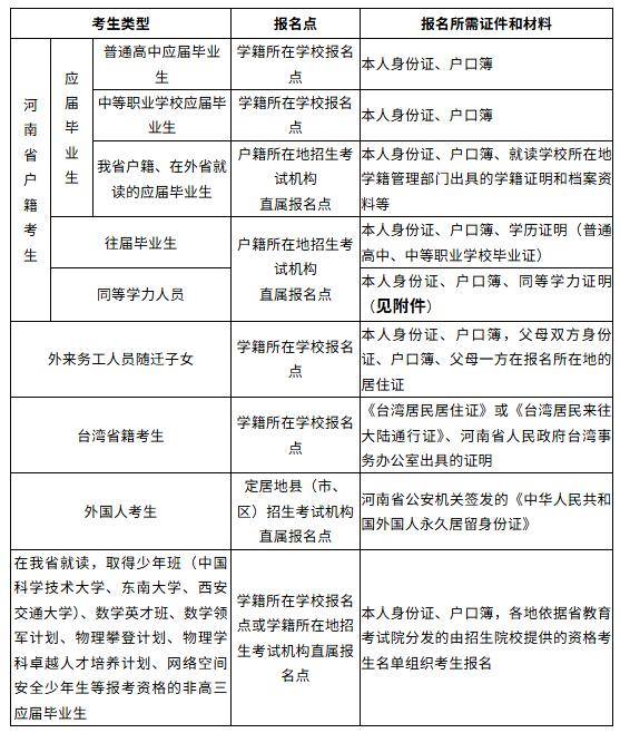
考生类型与报名点、报名所需证件和材料清单

备注:未设报名点的学校,考生在学籍所在地招生考试机构直属报名点报名。
四、报名咨询联系方式及地址
广大考生和家长可通过河南省教育考试院网站、河南招生考试信息网、河南省教育考试院微信公众号、招考豫言微信公众号、三门峡考试招生微信公众号等官方渠道及时关注最新报名动态。
考生如需咨询,请联系报名所在地招生考试机构。



