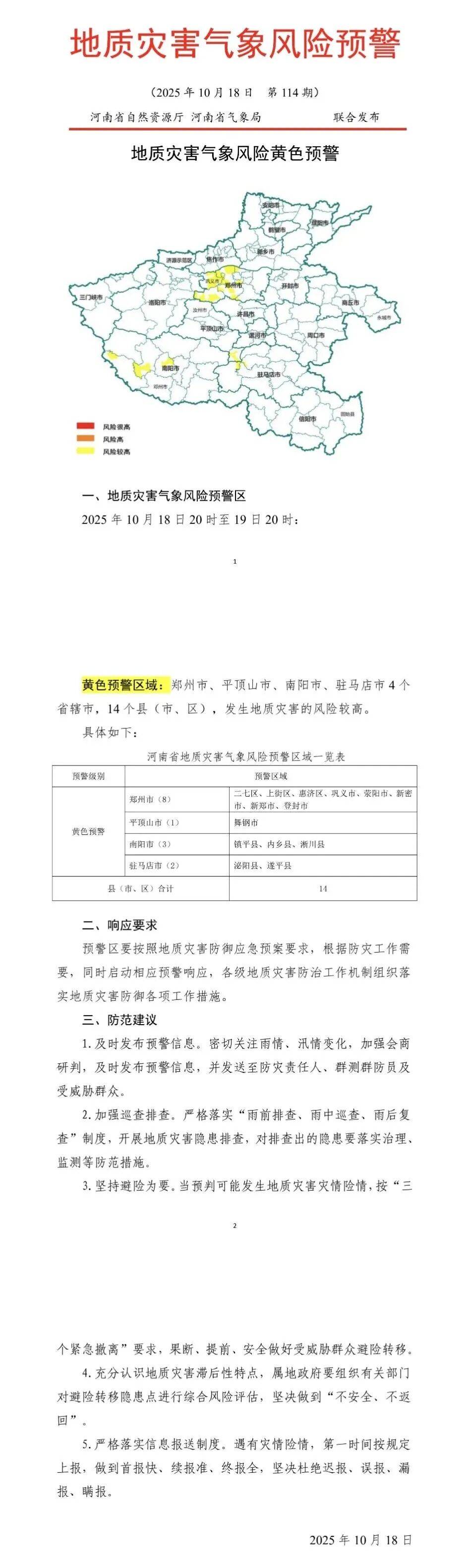
10月18日,河南省自然资源厅和河南省气象局联合发布地质灾害气象风险预警。
2025年10月18日20时至19日20时,河南省地质灾害气象风险预警达到黄色预警的区域为:郑州大部,南阳中部局部及西部局部,驻马店西北部局部,平顶山东南部局部,发生地质灾害的风险较高。

来源:河南省自然资源厅、河南省气象局、河南发布
编辑:一丹
版权归原作者所有 如有侵权请及时联系
10月18日,河南省自然资源厅和河南省气象局联合发布地质灾害气象风险预警。
2025年10月18日20时至19日20时,河南省地质灾害气象风险预警达到黄色预警的区域为:郑州大部,南阳中部局部及西部局部,驻马店西北部局部,平顶山东南部局部,发生地质灾害的风险较高。

来源:河南省自然资源厅、河南省气象局、河南发布
编辑:一丹
版权归原作者所有 如有侵权请及时联系