一、招聘要求
(一)基本条件
1.具有中华人民共和国国籍,拥护中国共产党的领导,遵守宪法和法律。坚持马克思主义信仰、社会主义和共产主义信念,具备高等学校教师基本素养,忠诚热爱教育事业,无违法犯罪行为和不良记录。
2.具有正常履职所需的身体条件。
3.优先引进符合办学特色、“双高计划”专业群涵盖专业博士(具体专业及方向由学校认定)。
4.年龄一般不超过32周岁;教学实践能力或科研业绩突出的,年龄可放宽至35周岁。
(二)招聘类别
1.领军人才。诺贝尔奖获得者、中国科学院院士、中国工程院院士,国家级有突出贡献的中青年专家、长江学者、省部级有突出贡献的中青年专家、中原学者、省“百人计划”专家,高级专业技术人才、高水平学术技术带头人;相当于以上层次的高级人才及其他特殊人才(现行人才目录难以界定、在某些方面具有特殊才能或特别贡献、学校急需紧缺的“偏才”“专才”、能工巧匠)。
2.杰出博士。本科以及研究生阶段具有我校认定的学科就读经历;具备高校教师的基本素质,能独立设计和完成学术课题,教学研究水平较高;且需具备以下1-3业绩条件之一:
(1)国家级(限前5名)科研项目或省部级(限前2名)科研项目的主要完成人(主持人为导师);
(2)国家级科技成果奖的主要完成人(限前8名)或省部级科技成果二等奖以上的主要完成人(限前3名)或教育部人文社科优秀成果奖三等奖以上的主要完成人(限前5名)或省社会科学成果奖二等奖以上的主要完成人(限前3名);或省部级教学成果二等奖以上的主要完成人(限前3名);或在全国行业竞赛、展览、演出等方面取得突出成绩。
(3)独立或以导师外第一作者身份在国内核心期刊上联合发表本专业学术论文3篇及以上,或在SCI、EI、SSCI或A&HCI源期刊联合发表或被收录本专业学术论文(不含扩展版)2篇及以上;
3.优秀博士。本科以及研究生阶段具有我校认定的学科就读经历;具备高校教师的基本素质,能独立设计和完成学术课题,教学研究水平较高;独立或以导师外第一作者身份在国内核心期刊、SCI、EI、SSCI或A&HCI源期刊联合发表或被收录本专业学术论文至少2篇,或省部级(限前3名)科研项目的主要完成人或主持完成1项市厅级科研项目,或在省级行业竞赛、展览、演出等方面取得优异成绩。
4.普通博士。本科以及研究生阶段具有我校认定的学科就读经历;具备高校教师的基本素质,能独立完成教学任务,具备扎实专业知识和教学组织能力;能独立开展创新科研,参与或承担各级科研项目,以第一作者或通讯作者发表过本学科高质量论文。
二、招聘待遇
拟聘人才应提供相应证明材料,包括学历、学位、职称证书复印件,近5年主要著作论文、科研项目、获奖及专利情况的证明复印件,TOP、SSCI收录以及论文他引情况的证明(原件,须经有关检索机构盖章),经学校评审认定,签订聘用合同后,享受以下工作、生活待遇:
(一)符合第一类的高层次人才,实行刚性引进与柔性引进相结合,实行“一事一议”、“一人一策”,数量不受招聘指标限制,待遇以合同形式约定。
(二)符合第二类和第三类的高层次人才,根据实际情况一事一议,合同签订且档案到校后,享受以下工作生活待遇:
1.安家费:杰出博士安家费40万元,优秀博士安家费30万元。同时具有副高级专业技术职务者增加10万元,具有正高级专业技术职务者增加20万元。具有博士后科研工作经历,安家费在同类博士研究生基础上再提高5万元。
2.租房补贴:杰出博士、优秀博士5年内提供过渡性住房一套免费居住(或发放租房补贴1500元/月)。
3.科研启动费:杰出博士10万-30万元,优秀博士5万-15万元。
4.专项津贴:5年内杰出博士4000元/月,优秀博士3000元/月。同时享受学校文件规定的相应教学、科研奖励。
5.低职高聘待遇:杰出博士、优秀博士入职后享受为期5年的低职高聘待遇,中级及以下职称人员按副高级岗位考核发放绩效工资,副高级职称人员按正高级岗位考核发放绩效工资。
6.办理编制:按照南阳市人才引进政策办理财政全供事业编制,帮助协调解决配偶工作、子女上学问题。
7.上级文件规定待遇:根据中共南阳市委办公室 南阳市人民政府办公室《关于深入实施“诸葛英才计划”加快新时代人才强市建设的若干措施》(宛办〔2021〕32号),经相关部门审核批准,享受南阳市相应的住房保障、生活补助、职称评聘、科研经费等各项待遇。
(三)符合第四类的高层次人才,享受南阳市政策规定的待遇。
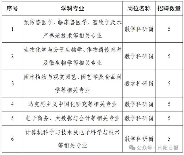
三、招聘计划


四、招聘程序
(一)信息发布
招聘信息在南阳市人力资源和社会保障局
(https://rensheju.nanyang.gov.cn)和南阳农业职业学院官网
(http://www.nyca.edu.cn)发布。
(二)报名方法和资格审查
报名采取网上投递电子简历方式报名,提交简历、学历学位认证报告、学术成果证明及代表作等材料至学校人事处邮箱:nynzyrsc@163.com。
资格审查工作由人事处负责。资格审查贯穿招聘工作全过程,一旦查实应聘人员材料有虚假信息,随时取消应聘资格。
(三)考核方式
高层次人才引进采取试讲答辩、专家评议的方式进行。学校组成考核专家组,对申请人的政治思想、团队协作精神、学术造诣、业务能力、专业知识与技能等情况进行综合考察。
考核成绩满分为100分,面试成绩低于70分者,将不予聘用。
(四)体检和考察
体检工作由南阳农业职业学院组织实施,体检有关标准和要求参照《河南省教师资格申请人员体格检查标准(2017年修订)》有关规定进行。体检合格人员即为考察对象,主要考察拟聘人员的政治思想表现、道德品质、业务能力、工作实绩等情况。
(五)公示
对通过考核、体检、考察的人员,按有关规定向社会进行公示,公示时间为7个工作日。公示无异议后办理有关人事手续。新招聘的人员按规定实行试用期制度,同时签订聘用合同。试用期满合格的,予以正式聘用;不合格的,取消聘用资格。
五、纪律与监督
学校纪检监察部门将负责整个公开招聘工作的监督检查,对举报和申诉进行调查查处。对弄虚作假,在考核过程中作弊的应聘人员,一经查实,将取消其应聘资格。对违反公开招聘纪律的工作人员,视情节轻重,给予相应处理。
六、联系方式
学校网址:http://www.nyca.edu.cn
咨询电话:0377-63393996(学校人事处)
监督电话:0377-63393995(学校纪委)
报名邮箱:nynzyrsc@163.com
来源:南阳市人力资源和社会保障局官网


