11月12日,有网友在社交平台发布视频称,山东一外卖站长在骑手群内公然索要香烟,引发网友讨论。

▲微信群聊天记录截图
红星新闻记者获得该微信群内的聊天记录,站长李某勇在群内向所有人提醒:“早班,夜班骑手明天早上带着‘军火’来站点,要求不高细支儒风报道。不然明天别跑早夜班了,自己心里有点数。”
其中一位骑手收到该消息后,反问“什么意思?”李某勇回复称:“什么意思,看文字,包括高价骑手,能干干不能干打离职,离职提前一个月(每周一提离职一周俩名额)不接受,可以选择急辞。没睡觉的好好看看。”
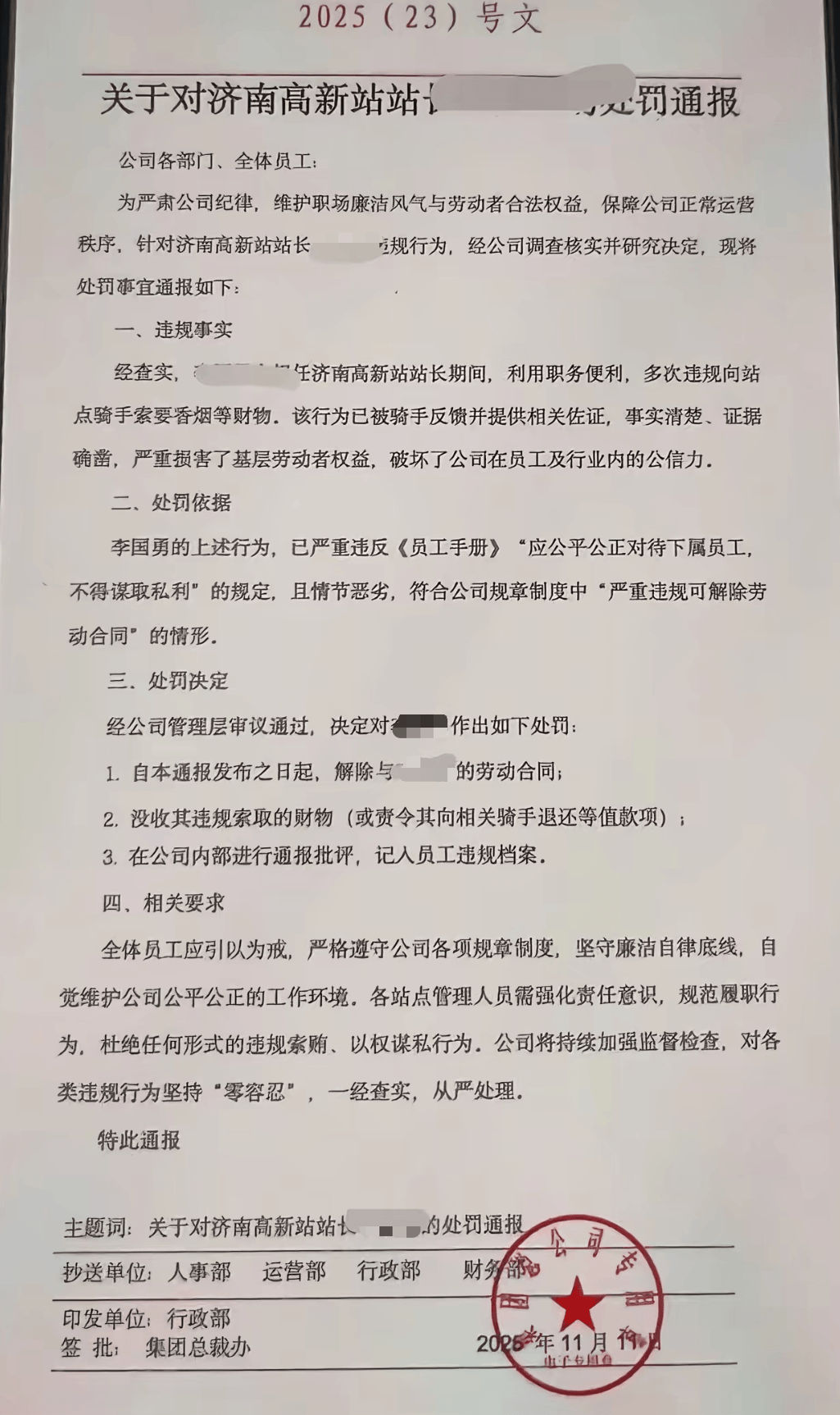
爆料该信息的网友告诉记者,此事发生于济南高新区某商场的外卖站点。12日下午,记者多方了解到,涉事站长目前已经被开除处理。记者获得的通报内容显示:经查实,李某勇济南高新站站长期间,利用职务便利,多次违规向站点骑手索要香烟等财物。该行为已被骑手反馈并提供相关佐证,事实清楚、证据确凿,严重损害了基层劳动者权益,破坏了公司在员工及行业内的公信力。

▲对李某勇的通报信息
李某勇的上述行为,已严重违反《员工手册》“应公平公正对待下属员工不得谋取私利”的规定,且情节恶劣,符合公司规章制度中“严重违规可解除劳动合同”的情形。
经公司管理层审议通过,决定对李某勇作出如下处罚,自本通报发布之日起,解除与李某勇的劳动合同,没收其违规索取的财物(或责令其向相关骑手退还等值款项),并在公司内部进行通报批评,记入员工违规档案。
12晚,红星新闻记者从该外卖站点上级官方部门获悉,经查,前述言论系加盟商站点站长酒后发布。对此,平台已责令合作商对涉事站长予以清退,并内部通报处理;同时安排专人到站点核实情况、做好骑手沟通。后续他们将举一反三,完善站点管理,切实保障骑手利益。


