行业主要上市公司:(300022)、(603789)、(601038)、(600099)、(000157)、(600805)、(002131)等。
本文核心内容:全球农业机械行业市场规模;全球农业机械行业细分市场布局;全球农业机械行业应用分布
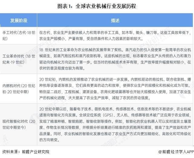
全球农业机械行业发展历程
全球农业机械行业发展历经三个阶段:起步阶段,农业机械从无到有并缓慢探索,德国戴姆勒造出首辆卡车,后续多国企业跟进,柴油发动机技术也在此阶段应用,场景从民用拓展至军事;快速发展阶段,受全球化与工业化推动,农业机械需求激增并向大型化、专业化发展,美国、加拿大企业推出大载重车型,电子控制技术也开始应用;成熟阶段,市场格局稳定、集中度提高,欧洲企业主导区域市场,排放标准不断升级,智能驾驶、车联网、电动化等新技术兴起以提升效率、安全性并践行绿色环保。

全球农业机械行业应用分布:土地开发和苗床准备领域占据了市场主导地位
从全球农业机械行业应用市场来看,土地开发和苗床准备领域占据了市场主导地位。商业化和机械化农业的扩张,尤其是在巴西、美国和印度等国家,极大地促进了对土地整备设备的需求。收割与脱粒应用占比约为24%,加工应用占比约为16%,此外农业机械的应用还包括栽种和播种、杂草栽培、植物保护。

全球农业机械行业细分产品分布:拖拉机细分占据主导地位
拖拉机占据全球农业机械细分产品的主导地位,2024年的收入份额为35%。设备租赁服务和按需拖拉机平台的出现,降低了无力直接购买拖拉机的农民的准入门槛。这些平台通常由农业科技初创企业和合作社支持,允许农民租用拖拉机用于特定任务或季节。其余的细分产品还有收割机、种植设备、甘草和饲料设备、喷洒设备、灌溉和作物加工设备等。

2024年全球农业机械行业市场规模约为1695.5亿美元
近年来,受全球经济波动、价格不稳定以及原材料和能源成本上升等因素影响,行业经历了一定的低迷期,随着政策补贴的增加、粮价回暖等,市场营收已开始稳步回升。2024年全球农业设备市场规模估计为1695.5亿美元。农业机械化程度的提高,加上农民收入的激增,预计将成为推动市场增长的主要因素。

预计2030年全球农业机械行业市场规模超过2500亿美元
从中长期来看,随着全球人口增粮食需求的不断增加,农业机械作为支撑农业生产的核心装备,市场需求有望持续提升。技术创新将成为行业发展的关键,智能化、自动化技术的广泛应用,将使农业机械更加精准、高效,不仅能提高农作物产量和品质,还能降低人力成本和资源消耗,促进农业可持续发展。同时,亚太地区作为全球最大的农业机械市场,随着农业现代化进程的加速,市场潜力将进一步释放。初步估计,2030年全球农业机械行业市场规模超过2500亿美元,年均复合增长率约为6.7%。

更多本行业研究分析详见前瞻产业研究院《》
同时前瞻产业研究院还提供、、、、、、、、、、、等解决方案。如需转载引用本篇文章内容,请注明资料来源(前瞻产业研究院)。


