今天(11月22日)
我们迎来小雪节气
小雪
是二十四节气中的
第二十个节气
也是冬季的第二个节气

三股较强冷空气过程将
影响我国
据中央气象台中期预报,未来10天,影响我国的冷空气活动较频繁,明起至25日、25日至27日以及29日前后先后有三股较强冷空气过程影响我国,长江以北伴有明显大风降温。
下周冷空气接连影响,气温回落,且对北方的影响更为明显,不少地方最高气温累计降温能达到8℃至10℃,内蒙古东部、东北地区等部分地方可达12℃至16℃。沈阳周末先经历11月下旬少见的温暖,24日至25日又将迅速降温,25日最高气温将降到1℃,体感上仿若两个季节。

昨日我省大部
以晴间多云天气为主
今晨最低气温回升
升幅最大定边10.6℃
但好天气即将结束
陕西气象最新消息
24日全省有一次明显降温吹风过程
局地阵风9级
气温起伏较大
比如榆林最低气温
将从-5℃升至-1℃再降至-8℃


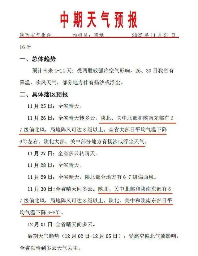
陕西气象发布中期天气预报
受两股较强冷空气影响
26、30日我省有
降温、吹风天气
部分地方伴有扬沙或浮尘
▼

西安市气象台
最新预报
未来一周西安市以多云到晴天气为主,22日-23日最高气温维持在14℃~18℃,受冷空气南下影响,24日起最高气温下降4~6℃,并伴有5级左右阵风。
具体预报:
22日:多云,2℃~14℃;
23日:多云间阴天,4℃~18℃;
24日:晴间多云,阵风5-6级,4℃~12℃;
25日:晴间多云,-1℃~11℃;
26日:晴间多云,阵风5级左右,2℃~15℃;
27日:晴间多云,0℃~10℃;
28日:多云间晴,2℃~15℃。
小伙伴们要注意及时增加衣服
小心着凉
综合:陕西气象 西安气象
来源: 陕视新闻


