近日,一组名字在各类网络公示名单中频繁“穿梭”,引发公众关注。他们是把关3000万政府采购项目的评审专家,也是“华夏杯”全国书法大赛特等奖获得者;他们曾在辽宁抚顺街头因占道经营被罚款50元,又在两年后“逆生长”获得黑龙江一场书画大赛毛笔幼儿组银奖。
以“张吉惟”为首的“全网最忙五人组”,最终被证实为复制粘贴自百度文库中一份名为《10000个中国普通人名字》的文档开头。据南都大数据研究院不完全统计,截至12月10日,媒体公开报道的此类“照搬人名”案例至少24起,其中75%都复制自同一份文档,文体赛事、政务公开成为这类操作的重灾区。对11家涉事单位的回应进行分析后发现,“照搬”背后,往往藏着形式主义的“懒”、面子工程的“虚”,以及为掩盖违规而生的“乱”。
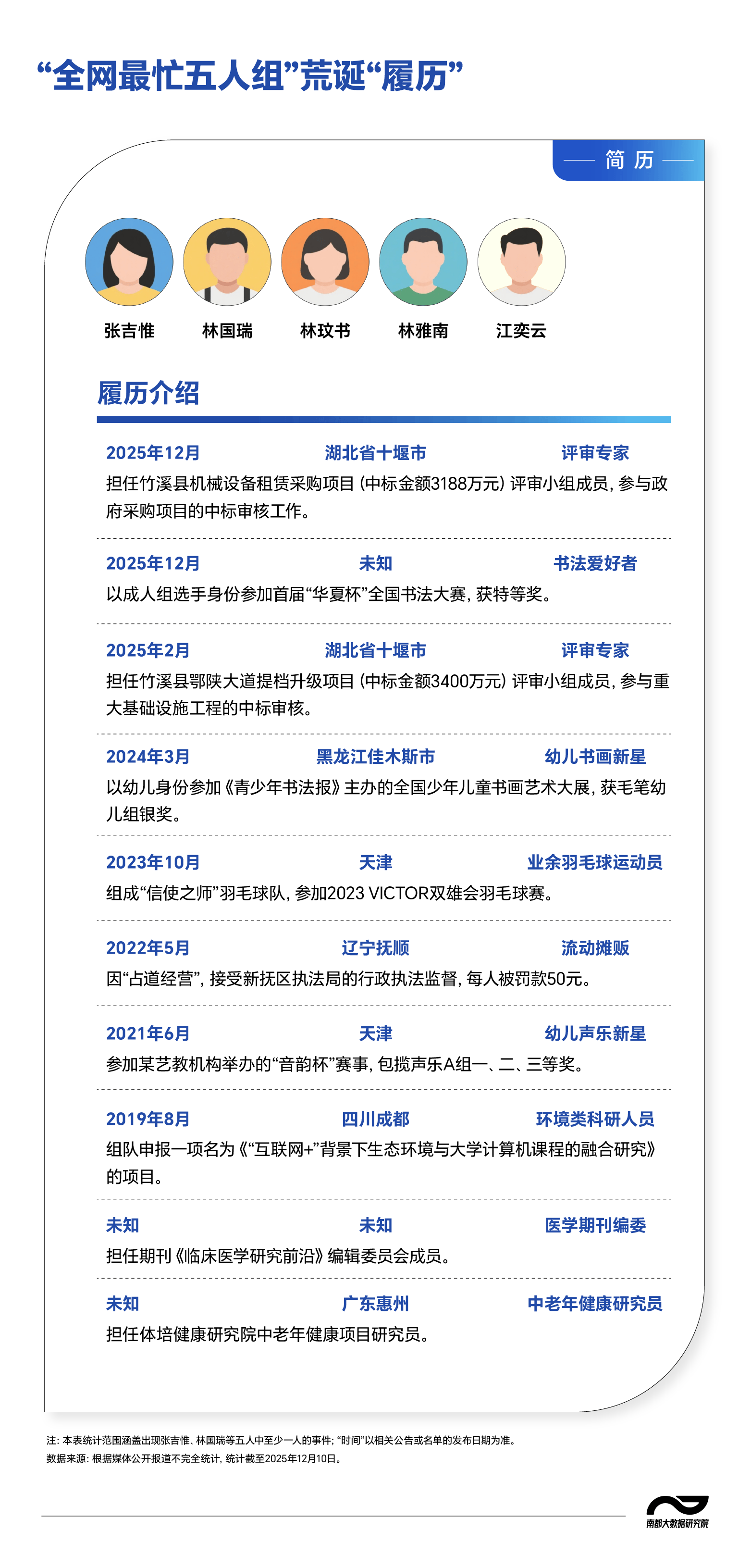
“全网最忙五人组”荒诞“履历”
据统计,在24起案例中,“张吉惟”等五人的名字出现在其中10份名单里。若按名单发布时间梳理这五人组的“履历”,便会呈现出一幅跨越湖北、黑龙江、四川、天津、广东等地,身兼多种相互矛盾身份的荒诞图景。
“五人组”名单最早出现在2019年,成都游憩环境技术研究院开放性课题立项评审结果的公示显示,他们组队申报了一项名为《“互联网+”背景下生态环境与大学计算机课程的融合研究》的项目。2021年,他们在某艺教机构举办的儿童声乐比赛中获奖,而在两年后,他们又组成球队,在天津参加知名运动品牌举办的羽毛球赛,这期间,他们还在辽宁抚顺因“占道经营”被罚款50元。2024年,他们又出现在黑龙江佳木斯《青少年书法报》全国少年儿童书画艺术大展的获奖名单中,一年后,他们又以成人组选手身份参加“华夏杯”全国书法大赛并获特等奖。与此同时,他们还先后两次出现在湖北竹溪县的项目公告中,作为评审组成员把关总金额超6500万元的政府采购与基建项目。此外,他们还兼任《临床医学研究前沿》的编委会成员及广东惠州某机构的中老年健康项目研究员。

这五个名字几乎总是以固定的顺序集体出现,这种极高频次的重合,直接排除了同名同姓的概率可能,指向了人为的造假。据媒体报道,张吉惟、林国瑞等五人,恰好位于百度文库中一份名为《10000个中国普通人名字》的文档名单前五位。这意味着,涉事人员在制作公示材料时,采取了最低成本的“复制粘贴”手段——直接截取了这份网络文档的开头部分。
75%案例复制同一份网络文档
被搬运的不只是这5个名字。据统计,24起涉事案例中,75%复制了上述文档中的人名,其中,据媒体报道,全国少年儿童书画艺术大展获奖名单中有1423个名字与该文档重合。被复制的也不只是这一份文档,比如百度文库中另一份文档《一万个名字》被搬运了三次,其中人名分别出现在2024年全国夏季“村晚”龙峰示范展示活动节目单,第四届“行墨堂杯”青少年现场书画大赛获奖名单,以及2024年京宏高铁“定向班”第十三期第三场线上复试通过名单上。而安徽省六安市西河口乡《2021年01月为民服务办理事项清册》复制的则是《姓名大全2》,首届“华夏杯”全国书法大赛获奖名单中不仅出现了“张吉惟五人组”,还和广州某学校往届学生花名册有部分重合。
除去复制网络文档中的人名外,还有更为随意的编造,如辽宁抚顺新抚区住建局在行政处罚公示中,出现了“李现”等明星名字,以及“丁一、李一”等明显的规律性伪造姓名。

文体赛事、政务公开是“照搬人名”重灾区
这24起事件涉及了多个领域,包括文体赛事、政务公开、科研活动、职称评审、教育培训、公益项目等,其中文体赛事和政务公开领域是重灾区。文体赛事占比近四成,主要包括各类商业或协会性质比赛以及艺术表演活动,如书画、主持、朗诵、羽毛球赛等。这是门槛最低、造假成本最小的领域,主办方为了营造“万众参与”的热闹景象,或者为了填满获奖名额,直接批量复制名单。政务公开相关事件占比近三成,涉及政府采购招标、行政执法、权力运行结果公开等内容,且呈现出地域性集聚特征。其中湖北省竹溪县住建局、数据局三份项目结果中标公告中,均出现项目评审小组成员名字均为复制网络人名的情况,辽宁抚顺新抚区则有三份行政执法公示中出现了复制网络人名、编造人名的情况。而科研活动中,则主要是私人研究机构和刊物使用“张吉惟”等名字来填充专家库或编委名单。

“懒、虚、乱”是“照搬人名”三大主因
面对舆论质疑,截至目前共有11家涉事单位发布了通报或回应。南都大数据研究院分析回应内容发现,“照搬人名”的动机主要有三类。溧阳经开区“村晚”节目单及“行墨堂”书画大赛等3起案例中,涉事方直言因“上报时间紧迫”或工作人员“贪图便利”,直接将网络搜索作为信息采集的捷径。铜陵电视台小主持人大赛与辽视文化传媒举办的少年朗诵展演等2起案例则明确承认,造假动机是为了“扩大活动影响”。还有两例称是为了掩盖之前的程序错误,例如抚顺新抚区执法局因现场执法未按规定登记人员信息,在后续备案及公示中使用虚假人名;杭州师范大学人文学院福彩公益金项目则是在实施过程中因未按规范实时统计线上授课学生名单,在项目验收时便根据受益人数要求复制网络人名。总体而言,形式主义的“懒”、面子工程的“虚”以及掩盖违规的“乱”,是“照搬人名”的三大主要原因。

此外,还有回应存在明显的避重就轻,如“华夏杯”主办方虽解释机构破产赛事中断,并表示会退还参赛费用,却始终未对“为何编造获奖名单”这一事实做出正面回应,另有3个涉事单位表示仍在调查中。值得注意的是,在这些回应中,大都将责任归咎于具体的执行层个体或外部合作机构,例如强调是内部或者第三方工作人员违规操作或者执行失误,仅有铜陵市电视台提及自身对授权开展活动的监管存在严重疏漏,杭州师范大学提及相关部门和学院监管不力。
采写:南都N视频记者 陈袁
制图:欧阳静


