【大河财立方消息】12月16日,河南省人力资源和社会保障厅发布通知称,对河南省现行失业保险金标准进行调整。调整后的失业保险金标准从2025年12月1日起执行。
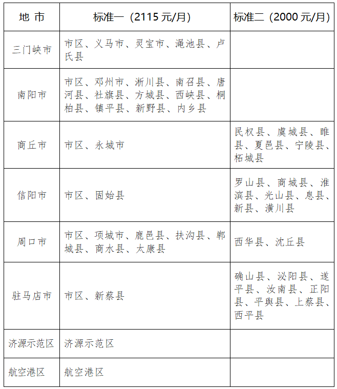
根据通知,失业保险金基本标准按照全省一类行政区域月最低工资标准的百分之九十确定,调整为2115元/月。其中,基本标准高于最低工资标准的三类行政区域,失业保险金标准按照不高于所在地最低工资标准确定,调整为2000元/月。纳入省直统筹的失业保险参保单位,失业保险金标准参照郑州市市区标准执行。调整标准所需资金由失业保险基金列支。


责编:陶纪燕 | 审核:李震 | 监审:古筝


