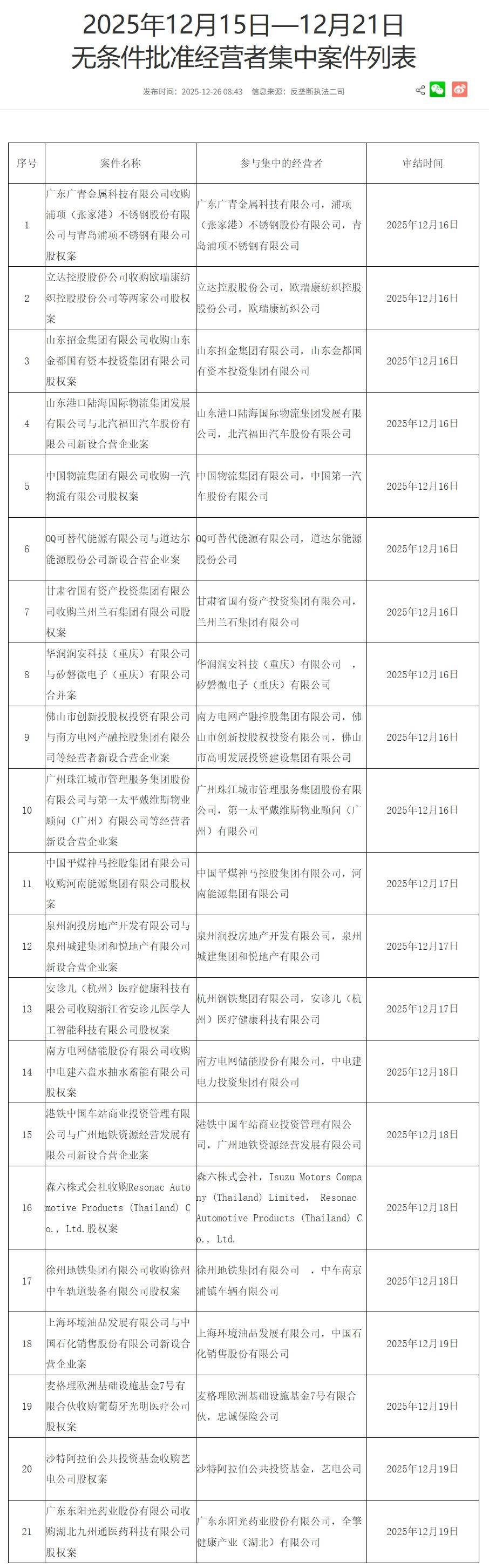
【大河财立方消息】12月26日,市场监管总局反垄断执法二司发布2025年12月15日—12月21日无条件批准经营者集中案件列表,其中包括中国平煤神马控股集团有限公司收购河南能源集团有限公司股权案等,审结时间为2025年12月17日。
今年11月,河南省政府国资委与河南能源集团、平煤神马集团签署《战略重组框架协议》。协议约定,河南省政府国资委拟以其持有的河南能源集团100%股权,按照经评估的公允价值对平煤神马集团增资,增资完成后,河南能源集团将成为平煤神马集团的全资子公司。
更早之前,中国平煤神马集团、河南能源9月29日发布同题消息,中国平煤神马集团党委常委会第一次会议召开。集团党委书记、董事长李毛,党委副书记、总经理杨恒出席会议。

责编:陈玉尧 | 审核:李震 | 监审:古筝


