
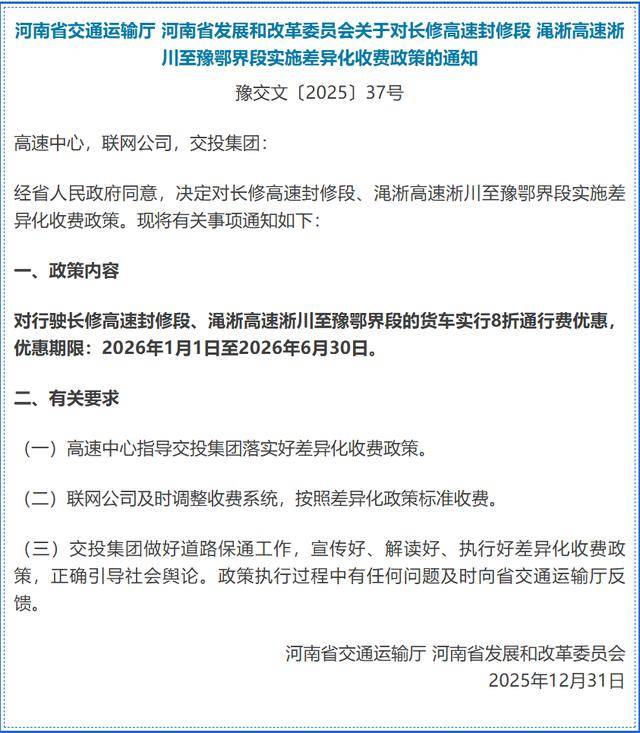
河南省交通运输厅和河南省发展和改革委员会近日联合发布通知,决定对长修高速封修段和渑淅高速淅川至豫鄂界段实施差异化收费政策。根据通知,行驶在这两条高速公路上的货车将享受8折通行费优惠,优惠期限从2026年1月1日持续至2026年6月30日。
通知要求,高速中心需指导交投集团落实差异化收费政策,联网公司应及时调整收费系统以确保政策顺利实施。同时,交投集团要做好道路保通工作,并积极宣传和解读差异化收费政策,确保社会舆论的正确引导。


河南省交通运输厅和河南省发展和改革委员会近日联合发布通知,决定对长修高速封修段和渑淅高速淅川至豫鄂界段实施差异化收费政策。根据通知,行驶在这两条高速公路上的货车将享受8折通行费优惠,优惠期限从2026年1月1日持续至2026年6月30日。
通知要求,高速中心需指导交投集团落实差异化收费政策,联网公司应及时调整收费系统以确保政策顺利实施。同时,交投集团要做好道路保通工作,并积极宣传和解读差异化收费政策,确保社会舆论的正确引导。
