12岁男孩餐饮店内被烫伤致死,男孩父母均为智力残疾,经媒体报道引发社会关注。
男童的家属称,孩子父亲跟着餐饮店老板打工了十四年,这个老板在当地开起了一家餐饮店,父亲带着孩子继续在店里打工,并在附近租了房子。2023年1月9日,孩子有点发烧,老板让孩子父亲出去买药,接着打电话给孩子父亲,说再抱床被子回来,小孩身体不舒服起不来,今晚就在店里睡。孩子父亲因为有智力残疾,送去药和被子后直接回家了,店里当晚只有孩子、老板和老板妻女四人。

男孩生前与父母合照。网络截图。
第二天一早,孩子的尸体被发现,老板报了警,但说是孩子生病死的。2023年1月11日家属从外地赶到了汕头,在殡仪馆看到了孩子的尸体,“从头到脚都是伤,头部脸部都有,四肢已经烫熟了没办法辨认其他伤痕,腿部浮肿跟大象腿一样。”看到这样的惨状,家属认为孩子怎么都不可能是病死的。
鮀江派出所开具的法医鉴定意见书。网络截图。
家属问警方怎么回事,警方透露口供中老板称孩子自己烫的,头部伤痕是孩子爸爸打的,“老板形容小孩是烧水洗澡,端了一锅水没端稳,水洒在身上烫伤了。”家属要求老板提供相关的证据,老板拿不出来,结合老板报警谎称孩子病死以及后来他们在监控中发现的异常一幕,警方也没有正式下结论,家属始终无法接受孩子把自己烫死这一说法。这些天,在政府和派出所的协调下,就民事赔偿部分,家属和老板进行过调解,但是没成功,老板说自己没钱。家属称,接下来准备民事起诉,同时要追究老板的刑事责任。
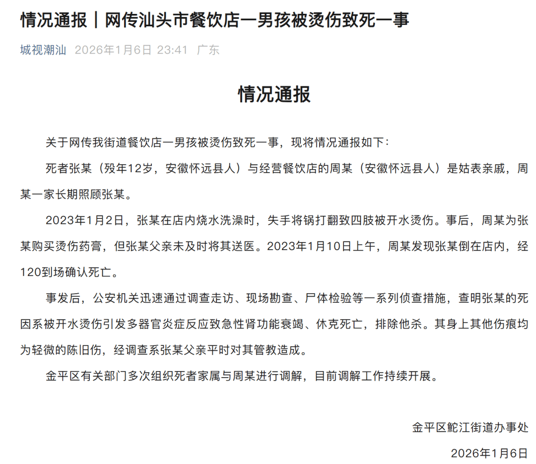
2026年1月6日晚间,广东省汕头市金平区鮀江街道办事处发布情况通报。
关于网传我街道餐饮店一男孩被烫伤致死一事,现将情况通报如下:
死者张某(殁年12岁,安徽怀远县人)与经营餐饮店的周某(安徽怀远县人)是姑表亲戚,周某一家长期照顾张某。
2023年1月2日,张某在店内烧水洗澡时,失手将锅打翻致四肢被开水烫伤。事后,周某为张某购买烫伤药膏,但张某父亲未及时将其送医。2023年1月10日上午,周某发现张某倒在店内,经120到场确认死亡。
事发后,公安机关迅速通过调查走访、现场勘查、尸体检验等一系列侦查措施,查明张某的死因系被开水烫伤引发多器官炎症反应致急性肾功能衰竭、休克死亡,排除他杀。其身上其他伤痕均为轻微的陈旧伤,经调查系张某父亲平时对其管教造成。
金平区有关部门多次组织死者家属与周某进行调解,目前调解工作持续开展。



