“从法律的角度,我终于迎来了一份正义的判决”,河南商人陈书法用16年时间,等到了一份无罪判决。
2005年,54岁的河南南阳人陈书法,在陕西西安做城市基础设施开发生意已经有所建树。这一年,汝南县委、县政府赴西安招商引资,陈书法决定回乡投资汝河生态治理。
陈书法说,当年他与汝南县约定汝河生态治理工程,汝南县不支付工程款,而是按约定通过招拍挂程序向陈书法的西安东湖公司提供商住开发用地380亩。
随后,陈书法与数家企业签订联营开发协议。这种联营开发使陈书法在2009年6月至12月被以涉嫌“逃税罪”名义刑事拘留,后因该罪名无法成立,当地又称其涉嫌“非法转让土地使用权罪”进行二次羁押,累计被羁押86天。
2011年11月30日,陈书法被汝南县人民法院认定为构成非法转让倒卖土地使用权罪,但免予刑事处罚。2025年8月7日,该案被驻马店中级人民法院纠正。
近日,陈书法向汝南县人民法院提出国家赔偿。1月8日,汝南县人民法院立案庭一位负责人向记者表示,目前,已经就这起国家赔偿与当事人和律师沟通,其余不便更多透露。
商人回乡投资涉罪被羁押86天
相关判决书显示,2005年10月11日,陈书法与汝南县政府签订《汝南县护城河生态环境综合治理开发项目协议书》,2006年1月16日,签订了项目合同书及补充协议。相关协议显示,当时陈书法与汝南县政府约定,汝南县政府用王家巷北段约610亩土地作为陈书法的东湖公司对汝河综合治理项目的投资回报,采用招拍挂形式进行转让。若东湖公司摘牌这块土地,从土地拍卖款中冲抵,汝南县人民政府不再支付汝河治理的工程款。此项目所涉一切税费由汝南县人民政府在职权范围内予以优惠或减免。土地再转让税费和后期房地产开发、销售营业税除外。项目中所涉及的城市建设配套费、所得税一律由汝南县政府协调免交,建筑营业税按2%征收。
后来,陈书法实际取得380亩土地使用权证。他将这些土地,与杜某、付某某、方某某等人的公司联营合作开发。
一份联营合作开发协议显示,东湖公司以现有基础设施和土地参股,合作公司按照东湖公司规划出资建设并参股,东湖公司固定收益,双方联营合作开发。东湖公司负责办理该宗土地所有用地手续。东湖公司负责办理土地开发建设时需要的有关环保、人防、规划、消防、墙改、文物等手续,费用由东湖公司承担。几份协议中,东湖公司约定的固定收益为每亩15万元到45.5万元不等。
2009年6月至12月,陈书法因涉嫌“逃税罪”被刑事拘留,后因该罪名无法成立,其又因涉嫌“非法转让土地使用权罪”进行二次羁押,累计被羁押86天。

▲2011年11月30日,汝南县法院作出的刑事判决
2011年11月30日,陈书法被汝南县人民法院认定为构成非法转让倒卖土地使用权罪,但免予刑事处罚。
合作开发还是“非法转让”
一审法院提出,东湖公司取得汝南县汝河故道两侧380亩土地使用权以后,以牟利为目的,违反土地管理法规,未经批准私自采取联营合作开发方式非法转让土地使用权,其行为已经构成非法转让土地使用权罪。
法院认为,根据《城市房地产管理法》,以出让方式取得土地使用权的,按照出让合同约定进行投资开发,属于房屋建设工程的,应完成开发投资总额的25%以上。不符合此条件的房地产不得转让。东湖公司在与联营方签订合作开发协议时,对该土地开发投资尚未达投资总额的25%以上。根据《河南省城镇国有土地使用权出让和转让管理规定》,土地使用权转让是指土地使用者将土地使用权转让的行为,包括出售、交换、赠与和土地使用权入股及一方提供土地使用权,另一方提供资金合作建房。土地使用权转让应从转让合同签订之日起30日内办理过户手续和权属变更登记。本案中,东湖公司以取得土地使用权参股与他方合作建房,并收取对方固定收益金。东湖公司以签订联营合作协议为名转让土地使用权,且没有经相关部门批准,并办理土地使用权转让手续,应为非法转让土地使用权。
一审法院最终判决,陈书法犯非法转让土地使用权罪,免予刑事处罚。
此后,陈书法开始漫长的申诉。
陈书法提出,根据全国人大常委会的立法解释明确规定,认定非法转让土地使用权的依据只能是法律、行政法规,而不能是地方性法规、规章。一审法院依据《河南省城镇国有土地使用权出让和转让管理规定》既非法律,也非行政法规。同时,根据最高人民法院《关于审理涉及国有土地使用权合同纠纷案件适用法律问题的解释》的规定,合作开发房地产合同约定提供土地使用权的当事人不承担经营风险,只收取固定利益的,才应当认定为土地使用权转让合同。因此,在联营合作开发土地过程中,提供土地使用权的乙方是否属于土地使用权转让,关键在于其行为是不是属于“不承担经营风险,只收取固定利益”。东湖公司签订的《联营合作协议书》从用语上使用了“固定收益”的表达,但根据协议的权利义务所有规定来判断,对东湖公司规定了多种责任和惩罚措施。如果不能履行相关责任并因而给合作方造成损失的,需要双倍赔偿损失。
陈书法还提出,东湖公司取得一大部分收益金是从房屋销售中提取,约定为合作方销售额中按50%提取,直到提够应得数额为止。如果合作开发的房屋销售不力,东湖公司的收益金将无法得到保证。
16年后宣告无罪
陈书法一直持续申诉,2021年11月24日,汝南县人民法院做出再审决定,再审本案。2022年7月20日公开开庭审理。2025年5月19日做出判决,撤销该院2011年做出的判决,认定陈书法无罪。
汝南县人民法院在再审中认为,东湖公司是否完成投资开发总额的25%,缺乏证据,原审以转让的土地面积数额来计算,不符合《城市房地产管理法》第三十八条第一项、第三十九条第一款第二项规定,事实不清,证据不足。至于东湖公司“收取固定收益,不承担风险问题”,东湖公司在合作协议中均约定公司负责该宗土地的所有用地手续,费用全部由其公司承担。东湖公司负责办理土地开发建设时需要的有关环保、人防、规划、消防、墙改、文物等手续,费用由东湖公司承担。东湖公司负责土地三通一平和周边环境建设,并不是不承担经营风险,只收取固定利益。
再审中,法院还提出,根据《最高人民法院关于审理涉及国有土地使用权合同纠纷案件适用法律问题的解释》,以土地使用权入股、投资,是在保留土地使用权支配的情况下,将土地使用权入股、投资,并从中享受利益分配,行为人并不丧失原有的土地使用权。而非法转让土地使用权则是一次性将土地使用权转让与他人,并一次性收取土地使用权转让费,此后便不与原土地使用权有任何联系。本案中,涉案土地使用权依然在东湖公司名下,该公司与他人联营合作开发并不为法律所禁止。

▲2025年8月7日,驻马店市中级人民法院做出刑事裁定,维持陈书法无罪的判决
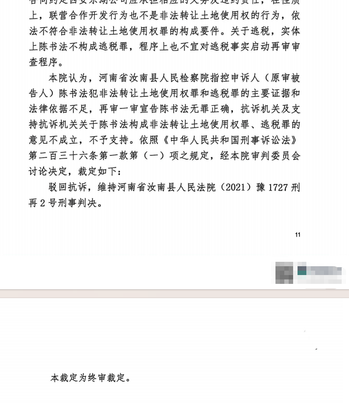
汝南县人民法院做出陈书法无罪的判决后,汝南县人民检察院曾提出过抗诉。但2025年8月7日,驻马店市中级人民法院做出刑事裁定,驳回了这起抗诉,维持陈书法无罪判决。
至此,这场跨度16年的刑案终于有了结论。
申请国家赔偿和退还690余万元
“从法律的角度,我终于迎来了一份正义的判决。我应该根据法律和政策得到赔偿。”1月8日,陈书法这样告诉记者。
近日,陈书法向汝南县人民法院提出国家赔偿申请。他提出的国家赔偿和退还共计690余万元,包括,侵犯申请人人身自由赔偿金40894.72元;精神损害抚慰金160万元;取保候审保证金29万元及利息暂计105306.25元;退还东湖公司的契税款暂定360万元及利息(2009年7月—9月三张打白条暂定“契税款”360万元),利息暂计1327275元;退还西安市东湖发展有限公司汝南项目部2006年度—2008年度的财务账册。


