
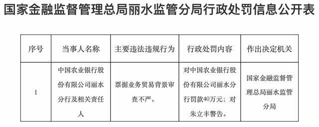
1月8日,国家金融监督管理总局丽水监管分局发布行政处罚信息,中国农业银行股份有限公司丽水分行及相关责任人,因票据业务贸易背景审查不严,对中国农业银行股份有限公司丽水分行罚款40万元;对朱立丰警告。

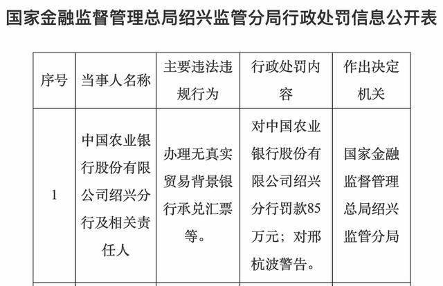
1月8日,国家金融监督管理总局绍兴监管分局发布行政处罚信息显示,中国农业银行股份有限公司绍兴分行及相关责任人,因办理无真实贸易背景银行承兑汇票等,对中国农业银行股份有限公司绍兴分行罚款85万元,对邢杭波警告。


1月8日,国家金融监督管理总局丽水监管分局发布行政处罚信息,中国农业银行股份有限公司丽水分行及相关责任人,因票据业务贸易背景审查不严,对中国农业银行股份有限公司丽水分行罚款40万元;对朱立丰警告。

1月8日,国家金融监督管理总局绍兴监管分局发布行政处罚信息显示,中国农业银行股份有限公司绍兴分行及相关责任人,因办理无真实贸易背景银行承兑汇票等,对中国农业银行股份有限公司绍兴分行罚款85万元,对邢杭波警告。
