江苏省南通市第一人民医院1月9日发布情况说明:
近日,在我院就诊的宋女士医疗事件,受到社会关注。我院对患者离去深感痛惜,向家属深表歉意。现将情况说明如下。
患者宋女士,60岁,2025年4月18日因“上腹痛7天”至我院消化内科门诊就诊,后自行回家。4月27日患者因“心悸1年”至我院心血管内科门诊就诊,以“室性期前收缩”收住心血管内科治疗,4月29日行电生理检查+射频消融术。术中突发呼吸心跳骤停,经全力抢救无效死亡。
事件发生后,我院高度重视,积极协助完成尸检及医疗事故技术鉴定,省、市两级医疗事故技术鉴定认为:医方行心脏射频消融术有手术适应证,但风险沟通告知不到位、手术操作未尽到谨慎注意义务,术中出现了可以预见但难以完全避免的并发症,存在过失。鉴定结论为一级甲等医疗事故,医方承担主要责任。我院尊重事实,积极配合相关部门依法依规调查处理,并承担相应责任。
前期双方就医疗损害民事赔偿问题已进行多轮协商,因患方家属提出的赔偿金额明显超出法律规定的医疗损害赔偿标准,未能达成一致。下一步,我院将继续加强与患方沟通协商,争取尽早依法妥善解决。同时以此为鉴,不断强化医疗安全管理,努力提升医疗服务质量。真诚欢迎社会各界的监督。

新闻链接
2025年4月,江苏省南通市的宋女士因胃病到南通市第一人民医院就诊,本想着做个胃镜检查,却被告知其患有心悸无法进行全麻。几天后,遵照医嘱的宋女士到心血管内科入院治疗,并进行了“心脏电生理检查及射频消融术”。上了手术台后,宋女士就再也没下来。

南通市第一人民医院。图片来源/受访者供图
2025年12月9日,江苏省医学会《医疗事故鉴定书》显示,该医疗事故为一级甲等。当地公安机关也已对宋女士家属报警的医疗事故一案立案调查。

鉴定意见显示为一级甲等事故。图片来源/受访者供图

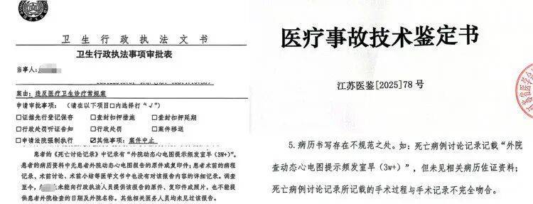
多份官方鉴定证明医院存在证据造假。图片来源/受访者供图
据悉,在医疗事故分级标准(试行)中,一级甲等属于医疗事故最高等级,一级乙等至三级戊等对应伤残等级一至十级。企查查APP显示,南通市第一人民医院当前关联多起医疗损害纠纷。
1月8日,宋女士的女儿李女士告诉上游新闻记者,目前南通市第一人民医院依然未能给出明确说法,同时对鉴定中的细节她也存在质疑。
综合 | 南通一院发布 上游新闻 新黄河等
来源:天津广播


