
华为辛辛苦苦砸了9亿,花三年时间搞出来的Wi-Fi 6芯片技术,就这么被自己人给偷了。主犯张琨,前华为海思技术总监,美籍华人,在高通干过五年射频工程师,2011年跳槽到华为,干了十年爬到21级高管。
2021年2月他离职,一个月后就拉起尊湃通讯,专攻Wi-Fi芯片。表面上看是创业,实际从在职时候就开始动歪脑筋,拉拢老下属,挖走20多名华为骨干。这些人涵盖芯片射频、算法、封装等全链条,近百人规模。
尊湃成立没多久,就拿到高榕资本领投的3亿多融资,小米持股9.98%,还有其他机构跟投。结果呢,2023年警方出手,抓了14人,冻结9500万资金,公司直接解散。
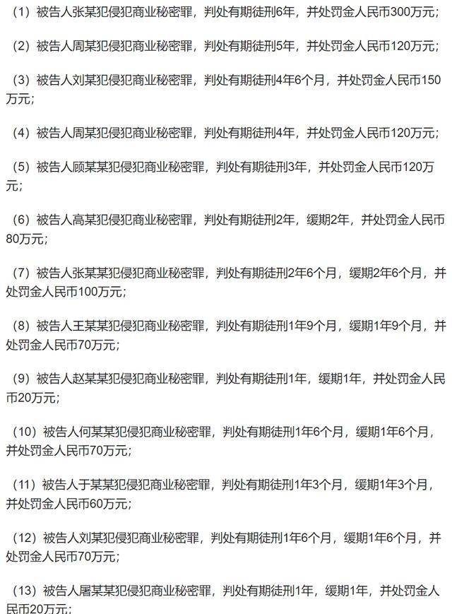
法院判张琨6年徒刑,罚300万,还禁5年内碰芯片行业。其他13人判1到5年,总罚1350万。技术资料全销毁,华为损失3.17亿。

内鬼挖墙脚,芯片技术外流成灾
张琨这人履历亮眼,北京大学本科,之后去美国密歇根州立大学和肯塔基大学读硕士,专攻电子计算机工程。回国前在高通负责射频,积累了不少经验。进华为后,他带队搞Wi-Fi项目,团队拿过公司内部奖项。
2020年底,他就开始私下联系刘某、周某等老部下,许诺高薪加股权。2021年初尊湃一成立,这些人分批跳槽,先是核心高管团队,再整编制挖人。
那些员工在离职前,利用职权访问非本职文档,通过手抄笔记、手机拍照、电脑截屏等方式,偷走电路图、设计版图、技术参数、源代码、测试报告。

文件拆分成小包,用私人邮箱或网盘传到境外服务器重组。尊湃芯片一出,40个关键技术点跟华为重合90%以上,射频指标误差小到忽略不计。华为2018年启动项目,上百工程师日夜攻关,才搞定Wi-Fi 6标准下的高速传输和安全加密。
结果这些成果被复制过去,尊湃短短一年就推出类似产品,市场还一度看好。警方调查发现,有人白天在华为上班,晚上跑尊湃干活,甚至改姓避开竞业协议。周姓高管改成胡姓,顾姓改成杜姓,就为混过去。
华为损失不小,每年专利许可费少1到2亿美元,Wi-Fi 7标准话语权也弱了。投资人也没好果子吃,小米澄清是财务投资,但审查不严的锅甩不掉,高榕等机构现在加了技术原创尽调环节。

警方雷霆出击,窃密团伙全军覆没
2022年华为内部比对尊湃产品,发现异常相似,马上报警。2023年4月,上海和江苏警方联合行动,同步收网。张琨等14人被抓,现场扣了7台服务器,里面全是侵权数据。公司账户9500万冻结,芯片还没量产就卡死。
检察院介入,聘请通信专家反复论证,确认侵权事实。案件从抓捕到判决,用了两年多时间。2025年7月28日,上海市第三中级人民法院一审宣判,全采纳检察建议。张琨作为主犯,判6年实刑,罚300万。刘某、周某甲、周某乙、顾某判3到5年,罚120到150万。
高某、王某等9人判1到3年缓刑,罚20到100万。公司强制解散,9965万现金上缴,技术硬盘物理粉碎。这判例开了先河,把团伙化窃取定为加重情节,损失认定包括研发成本、市场收益和技术风险。
以前芯片圈挖人带经验算潜规则,现在直接搬技术库,判这么重,等于划红线。被告14人,没一个上诉,一审判决生效。张琨本来年薪600万起步,还有股权,现在前途毁了。
刘某北大清华双料高材生,也栽在利益上,判1年6个月缓刑,罚70万。整个团伙近百人牵连,很多人失业转行。

行业警钟长鸣,自主创新路更坚实
这案子闹大后,芯片行业炸锅了。网友议论纷纷,有人说判轻了,该罚三个亿关三十年;有人问张琨美籍背景,是不是把技术卖给高通。董明珠早年就说过国产芯片有内鬼,现在看不无道理。格力也遇过海归员工跳槽泄密,损失12亿订单。
整个半导体圈,抄袭太常见,抄版抄架构缩短周期,挣快钱。张琨嘴上说坐十年冷板凳,实际走捷径。判决后,企业升级防护,权限隔离、数字监控全上,单人偷窃难成气候。人才流动管严了,大规模离职得审查,带技术拼凑也算侵权。
资本圈变谨慎,华为系光环褪色,怕专利纠纷。高瓴、红杉加尽调,避免躺枪。最高检指导这案,强调知识产权保护,给企业撑腰。中国芯片突围本就难,美国制裁外加内部贼,更得警惕。
投机取巧走不远,踏实研发才有出路。华为没被压垮,反倒更强,鸿蒙系统捐给国家,就是例子。



