据中国天气预报
今冬以来最强雨雪冰冻来袭

中东部地区将迎来入冬以来范围最大、强度最强、冻雨影响最广的雨雪冰冻天气过程。今明天,华北东部、黄淮等地将有小到中雪或雨夹雪;19日是雨雪最强时段,秦岭—淮河以南地区降水相态复杂,有雨雪及冻雨的转换,陕西南部、山西南部、河南、山东、湖北中西部、安徽等地部分地区有暴雪,河南、湖北、湖南、贵州、重庆等地部分地区有冻雨。

陕西省气象台
2026年01月17日10时发布
未来24小时灾害性天气预报
预计今天白天到晚上陕北大部、关中北部和东部、商洛大部、秦巴山区有6级以上阵风,局地阵风可达8级。

预计今日我省中北部及秦岭山区
有吹风天气
18日开始全省有大范围
寒潮雨雪冰冻天气过程

预计今天白天:陕北、关中、陕南东部晴天间多云,陕南西部多云间阴天。陕北、秦岭山区有5~6级偏南风(8.0~13.9米/秒),阵风7级(13.9~17.1米/秒)以上;关中北部部分地方有4级左右偏东风(5.5~8.0米/秒),商洛有4级左右偏南风,阵风6~7级(10.8~17.1米/秒)。
今天晚上:陕北、关中晴天间多云,陕南多云。陕北中北部有4~5级偏南风转偏北风,阵风6~7级。日平均气温陕北北部下降4~6℃。今日全省大部地区森林草原火险气象等级为1~2级(极高~高度危险),需注意防范。

17日08时-18日08时全省最大风速预报图
18日:全省多云转阴天。关中南部部分、陕南西部部分地方有分散性小雨(0.1~1毫米);秦岭山区有雨夹雪或小雪(0.1~0.5毫米),局地伴有冻雨。陕北中北部、秦岭山区有4~5级偏南风转偏北风,阵风6~7级。日平均气温陕北北部、秦岭山区下降4~6℃。
19日:全省阴天,陕北南部有小到中雪(0.1~5毫米)、局地大雪(5~8毫米);关中北部、商洛、秦岭山区雨夹雪转中到大雪(4~10毫米),关中南部平原有小雨或雨夹雪转中到大雪(4~10毫米),其中关中东部局地、秦巴山区东段局地有暴雪(10~15毫米),汉中、安康平原小雨转雨夹雪或小到中雪(3~10毫米),秦巴山区部分地方有冻雨。陕北大部、关中北部、秦巴山区有4级左右偏北风,阵风6级。日平均气温全省大部下降6℃左右,陕北南部局地、秦巴山区局地下降8~10℃。
20日:全省阴天转多云,关中大部、陕南有小雪或小雨。日平均气温陕北、关中大部下降4~6℃,陕南大部下降6~8℃。
21日:全省阴天间多云,关中南部、陕南大部有小雪或小雨。
22日:全省多云间阴天。
23日:全省晴天间多云。
24日:全省多云间晴天。
25日:全省多云转阴天。
26日:全省阴天,关中、陕南大部有小雪。
后期天气趋势(1月27-30日):受高空偏北气流控制,我省大部以晴到多云天气为主。
西安市气象台
2026年1月17日7时21分
发布大风蓝色预警信号
目前西安市偏南、偏东地区已出现6级以上阵风,预计未来24小时内新城区、碑林区、莲湖区、雁塔区、灞桥区、未央区、阎良区、临潼区、长安区、高陵区、鄠邑区、周至县、蓝田县、西咸新区将受大风影响,平均风力3~4级,阵风6级左右,请注意防范。
防御指南:
1.政府及相关部门按照职责做好防大风工作;
2.关好门窗,加固围板、棚架、广告牌等易被风吹动的搭建物,妥善安置易受大风影响的室外物品,遮盖建筑物资;
3.行人注意尽量少骑自行车,刮风时不要在广告牌、临时搭建物等下面逗留;
4.有关部门和单位注意森林、草原等防火。
西安18日起
将迎来一次明显的
降温、雨雪、吹风天气过程
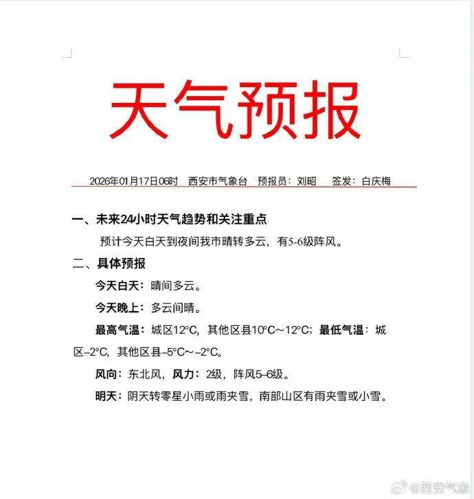
西安气象发布早间天气预报
⬇️
今天白天:晴间多云。
今天晚上:多云间晴。
最高气温:城区12℃,其他区县10℃~12℃;最低气温:城区-2℃,其他区县-5℃~-2℃。
风向:东北风,风力:2级,阵风5-6级。
明天:阴天转零星小雨或雨夹雪,南部山区有雨夹雪或小雪。

来源: 陕西气象、西安气象


