备受瞩目的应急管理大学,终于揭开“面纱”。
据新华社1月19日消息,应急管理大学成立大会近日在河北廊坊举行,中共中央政治局委员、国务院副总理张国清出席并讲话。
张国清提到,成立应急管理大学,是以习近平同志为核心的党中央,着眼加强应急管理人才培养和学科建设、推进应急管理体系和能力现代化作出的重大决策,是贯彻落实教育强国、科技强国、人才强国战略的重要举措。


这是全国第一所以“应急管理”命名的本科高校。
这所大学的诞生,可谓我国应急管理系统发展中的一件大事。
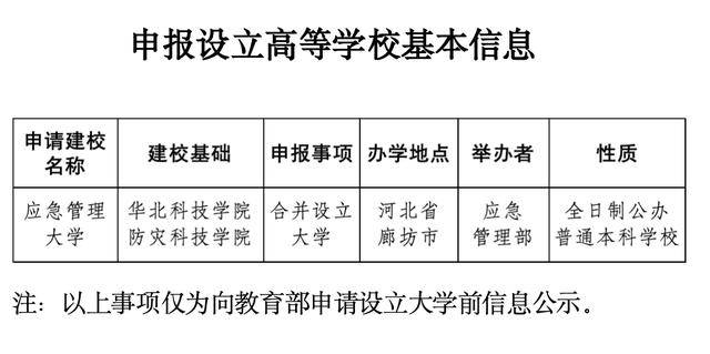
政知君注意到,其实,这一大学的筹建工作早已启动。2021年2月,应急管理部决定将同处三河燕郊、仅一墙之隔的所属高校——华北科技学院和防灾科技学院合并组建应急管理大学。
华北科技学院和防灾科技学院,均为党和国家培养和输送了一大批优秀专业人才,为行业和经济社会发展作出了重要贡献。
华北科技学院是应急管理部直属高校,2002年升格为普通本科院校,更名为华北科技学院;2005年归属国家安全生产监督管理总局,2018年归属应急管理部管理。
防灾科技学院隶属于中国地震局,是全国仅有的以防灾减灾救灾高等教育为主、学科门类齐全的综合性全日制普通高等学校,2006年升格为本科院校,更名为防灾科技学院。
近年来,应急管理大学的筹建稳步推进。
2022年2月,国务院印发的《“十四五”国家应急体系规划》中明确指出,“依托应急管理系统所属院校,按程序和标准筹建应急管理类大学”。2023年5月,应急管理部官网发布了“关于高等学校设置事项的公示”,提到“经组织专家考察、评议,拟向教育部申报设立应急管理大学”。

今年1月4日,教育部发布《关于拟同意设置本科高等学校的公示》,其中,拟同意华北科技学院、防灾科技学院更名为应急管理大学。
这所大学的使命是什么?2023年11月,应急管理部党委书记、部长王祥喜曾到应急管理大学(筹)调研,他提到,要把应急管理大学办成全国应急管理人才培养、科技创新、教育培训“三大高地”,文化传播、国际交流“两大中心”和高端智库。
为何要筹建这一大学?
答案藏在国情与现实中。
一方面,我国是世界上自然灾害最为严重的国家之一,灾害种类多、分布地域广、发生频率高、造成损失重是基本国情。
仅看2025年,我国全年各种自然灾害造成全国6703.37万人次不同程度受灾,死亡失踪763人,紧急转移安置和需紧急生活救助362.92万人次;倒塌房屋5.70万间,损坏房屋70.90万间;农作物受灾面积6069.4千公顷;直接经济损失2416.17亿元。
除了自然灾害之外,我国多地还存在各类事故隐患,安全生产风险也长期存在,应急科技与管理方面存在诸多短板。因此,加强应急管理体系和能力建设,是一项紧迫和长期任务。
“综合判断,我国应急管理处于治理模式向事前预防转型期,安全生产仍处于治本攻坚期,面临的安全形势仍然复杂严峻。”在前不久,应急管理部党委书记、部长王祥喜曾撰文提到。
“十五五”规划建议提到,“加强气象、水文、地质灾害监测预报预警,提高防灾减灾救灾和重大突发公共事件处置保障能力,加强应急指挥、安全生产、食品药品安全等工作。”
落实“十五五”规划相关要求,提升防灾减灾救灾能力,急需一大批应急管理学科方向的高层次复合型应用人才。
然而现实是,全国安全应急人才仍存在较大缺口。
2025年1月发布的《中国安全应急管理人才发展报告(2024)》蓝皮书指出,据测算,全国安全应急人才总需求1600万人,现有安全应急人才1050万人,缺口人数为550万人;全国有222所高校开设安全应急本科专业,每年毕业生总数约为1.6万人,远远满足不了全国安全应急管理系统和企业的人才需求。
实践中,不少地方的基层工作人员和志愿者往往只经过简单培训便投入防救灾工作中,专业支撑薄弱已经成为提升应急能力的“最后一公里”难题。
正是在这样背景下,应急管理大学承载起重要使命。
在此次的应急管理大学成立大会上,张国清强调,要面向全灾种、大应急的实践需要,全链条开展细分研究,构建服务安全生产、自然灾害防治、应急抢险救援领域的学科集群、专业集群。
此外,他还提到,要打造更多“应急+”培养模式,注重实战实训,培养更多懂行业、精专业、讲安全、会应急的复合型人才。
要强化科教融合发展,聚焦重大灾害事故风险防范和应急处置难题,加强基础理论研究,加快关键核心技术、关键共性技术攻关,推动教育科技人才一体发展。
未来,从这所大学走出的“应急人”,将成为守护城乡安全、抵御灾害风险的中坚力量。
记者:孟亚旭


