受持续低温雨雪冰冻天气影响,为确保游客安全,湖南省内多地景区近日陆续发布临时闭园通知。截至1月21日,湖南多个市州的部分景区已采取闭园或调整开放时间措施。一些景区预计将于1月22日至23日前后逐步恢复开放,具体时间请游客密切关注景区官方通知。提醒广大游客合理安排行程,注意出行安全。

1月20日,南岳衡山景区工作人员为游客送上热茶。彭锦荣/摄
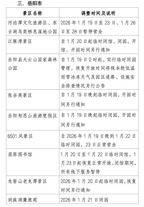
附景区名单:







转自:红网·时刻新闻
作者:何超 实习生叶沁铃
来源:红网
受持续低温雨雪冰冻天气影响,为确保游客安全,湖南省内多地景区近日陆续发布临时闭园通知。截至1月21日,湖南多个市州的部分景区已采取闭园或调整开放时间措施。一些景区预计将于1月22日至23日前后逐步恢复开放,具体时间请游客密切关注景区官方通知。提醒广大游客合理安排行程,注意出行安全。

1月20日,南岳衡山景区工作人员为游客送上热茶。彭锦荣/摄
附景区名单:







转自:红网·时刻新闻
作者:何超 实习生叶沁铃
来源:红网