预计25日郑州市有雨夹雪转小雪天气,局部有短时冻雨,并伴有3-4级东北风。降水时段为25日17时至26日02时,降雪量1毫米左右,新增积雪深度1-2厘米。
大风+雨雪+低温+冰冻
给行车安全带来极大隐患
这份冬季雪天行车安全指南快码住
出行前
三步准备,防患于未然
全面检查车辆,排除安全隐患
✅清理车身积雪冰霜,重点清理前后挡风玻璃、外后视镜,必查排气管是否有积雪堵塞(防一氧化碳积聚);清理时禁用开水,可用60℃以下温水,建议用除雪铲或软塑胶片,沿同一方向轻轻刮擦;若雨刮器冻住,开热风对准前风挡等待其自然化开。


✅上车后检测转向系统、轮胎状态、灯光及雨刮器,起步后轻踩刹车确认制动系统无故障。气温低于7℃时,普通四季胎会变硬、抓地力下降,雪地胎却能保持良好韧性和防滑性,持续低温建议更换雪地胎。

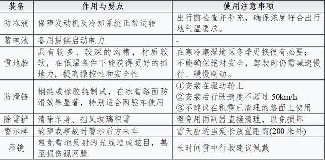
备齐必要装备,做到有备无患
根据车辆状况、行驶路线准备冰雪天气行车装备,提前获取实时天气预报与路况预警,非必要避免在暴雪或道路结冰时段出行。

规划出行细节,规避出行风险
优先选择车流量大、除雪作业更及时的主要干道,避开桥梁、高架和山区小路等易结冰、事故多发路段;告知他人出行目的地及预计到达时间,以便紧急情况时获得协助。
行车中
一个 “稳” 字走天下
严守核心驾驶原则
行车速度要大幅放缓,避免车速过高加剧打滑风险;行车间距需增至干燥路面的2-3倍,为制动预留充足反应时间;全程杜绝急加速、急刹车、急转弯,起步时缓踩加速踏板,防止车轮侧滑。

规范使用车辆灯光
雪天能见度差时,及时开启前后雾灯、近光灯,能见度持续降低可开启危险报警闪光灯;雪后晴天或能见度转好时,需关闭雾灯避免眩目。切记禁用远光灯,其散射光在雪天易形成 “光幕”,严重影响视线判断。


谨慎应对坡道与变道
上坡遇结冰路面时,要尽可能匀速上坡,中途不停车;遇下坡时,应当充分利用发动机制动控制车速,反复轻踩制动踏板。


尽量避免变道超车,确需超车时要选视野好、路面干爽的道路,提前打转向灯操作,超车后留出安全距离再返回原车道。
善用安全功能+应对突发状况
开启雪地模式、牵引力控制系统(TCS)、车身稳定控制系统(ESP),提升行驶稳定性。
行车需警惕桥面、高架、隧道口、背阴弯道等易结冰路段,黑冰(暗冰)是紧贴路面的透明薄冰,与路面颜色相近难以察觉,多见于山区及上述路段,是冬季车辆失控的主要元凶之一,行经时务必匀速通过、不急打方向。


若车辆侧滑甩尾,别慌乱,顺打滑方向轻转方向盘,车身回正后再轻踩刹车,切忌猛踩制动引发失控。
停车后
细节养护,爱车不受罪
选对停车位置
优先停在地下车库或有棚顶的地方,户外停车选择朝阳、避风、平坦处,别紧靠建筑物、电线杆或其他车辆,远离大树防止树枝砸车;坡道停车务必拉紧手刹防溜坡。

细节与养护要点
停车时拉起雨刮器,避免冻在挡风玻璃上;可用盖布盖住前挡风玻璃,方便次日除冰。天气晴好后及时洗车,擦干门缝、窗缝和后视镜的残水,防止结冰;条件允许的话,洗车后给车辆打蜡或封釉,保护车漆。

郑州交警提醒
雪天路滑,安全第一
无论你是开车、骑车还是步行
都请务必牢记以下要点
机动车驾驶人
机动车驾驶人请严控车速、保持安全车距,规范使用灯光,避免急加速、急刹车、急转弯,遇车辆侧滑沉着应对,不强行超车、不占道行驶。
非机动车驾驶人
非机动车驾驶人请提前检查刹车、轮胎状态,确保制动灵敏、轮胎防滑,行驶中减速慢行,勿在结冰路面急转急刹,注意避让行人与机动车,不逆行、不闯红灯。
行人
行人请尽量选择防滑路面靠边行走,横穿马路务必走斑马线,做到 “一停二看三通过”,不追逐打闹,远离大型车辆盲区和转弯半径。
雪天出行,请提前规划出行路线及方式
每一次稳稳起步、平稳减速
每一次提前预判路况风险
都是对自己和家人最实在的守护
来源:郑州交警、郑州发布


