本文综合大象新闻、新黄河客户端、中国新闻周刊、风暴眼等
近日,“国企董事长上门打人被拘3日”,引发关注。
1月27日,太原市国资委发布情况通报,涉事企业负责人荣某锋确因企业货款纠纷与他人发生冲突,期间存在殴打他人行为,已停职检查。
据报道,山西某科技公司法人张先生称,太原酒厂拖欠其公司80万元货款,在其讨要欠款的次日,即2025年12月21日,太原酒厂有限责任公司法人、董事长荣某锋带领多人找到其公司所在地,并动手将其打致“全身多处软组织损伤”。荣某锋被警方行拘3天,罚款300元。
张先生表示:“我找他讨要过至少五次,每次都被敷衍,没有任何实质性解决方案。”
目前,张先生已拿到被拖欠的80万元货款。他认为,对方是是怕继续追究下去,想先平息一部分矛盾。“之后再没有任何联系,也没有任何进一步的道歉或赔偿表示。”
公开资料显示,荣某锋现为太原酒厂有限责任公司、山西晋酒集团股份有限公司等3家国企法定代表人。
太原酒厂官网显示,始建于1950年的太原酒厂是太原市唯一中华老字号白酒酿造国有企业。据天眼查,太原酒厂有限责任公司成立于1998年,由太原市国资委100%控股。
太原酒厂董事长涉嫌殴打他人 官方通报:已停职检查
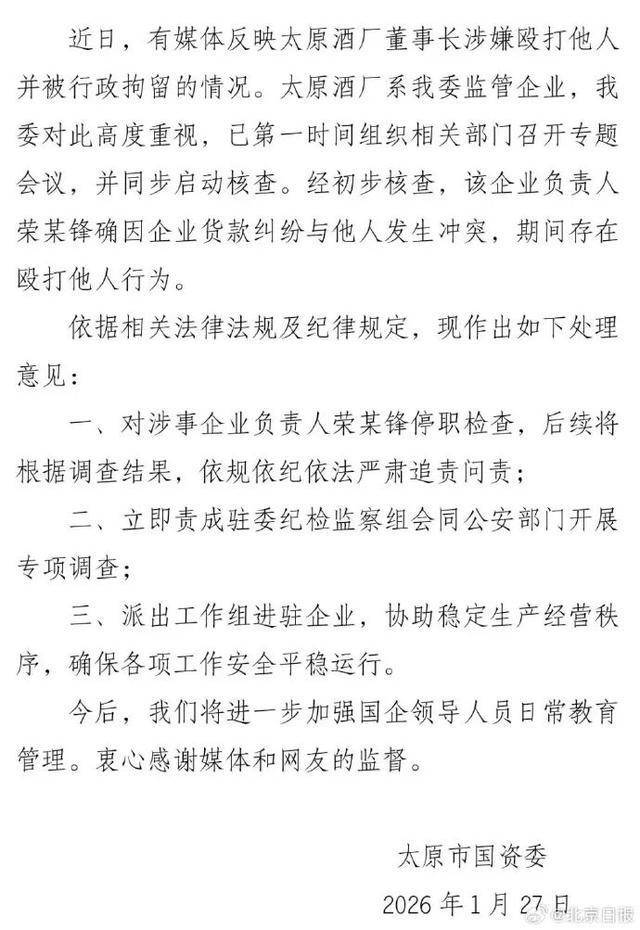
1月27日,山西太原市国资委发布情况通报:近日,有媒体反映太原酒厂董事长涉嫌殴打他人并被行政拘留的情况。太原酒厂系我委监管企业,我委对此高度重视,已第一时间组织相关部门召开专题会议,并同步启动核查。经初步核查,该企业负责人荣某锋确因企业货款纠纷与他人发生冲突,期间存在殴打他人行为。
依据相关法律法规及纪律规定,现作出如下处理意见:
一、对涉事企业负责人荣某锋停职检查,后续将根据调查结果,依规依纪依法严肃追责问责;
二、立即责成驻委纪检监察组会同公安部门开展专项调查;
三、派出工作组进驻企业,协助稳定生产经营秩序,确保各项工作安全平稳运行。

打人者为3家国企法定代表人
带领多人上门打人 被拘3日罚300元
“堂堂一家国有企业,拖欠我们货款不给,董事长还找上门来将我打伤住院,试问哪有这样的道理!”1月25日,山西某科技有限公司法定代表人张先生向新黄河记者反映称,2025年12月21日,太原酒厂有限责任公司(以下简称“太原酒厂”)法定代表人、董事长荣某锋带领多人找到其公司所在地,并动手将其打致“全身多处软组织损伤”。
此后太原市公安局小店分局对荣某锋作出行政处罚决定书,决定对荣某锋行政拘留3日,罚款300元。
据张先生介绍,自2022年开始,他所在公司与太原酒厂建立起合作关系,负责经销该酒厂所生产的酒类产品,“之前与酒厂合作都挺愉快的,到2025年6月的时候,他(荣某锋)口头通知不让我们干了,我们就要求退还之前打给他们公司的货款,后来剩下80万元左右对方就一直拖着不给。”张先生称,就在他被打伤的前一天,他曾前往太原酒厂试图讨要被拖欠的货款,“(被打)前一天上午,我去酒厂去跟他要钱,我说这笔钱你得给我,你再不给我,我就找上级部门反映这个问题去。”
张先生说,让他未曾想到的是,就在他前去讨要货款后的第二天,荣某锋带领多人找到其公司所在地,“打电话、发微信语音,要求我到公司处理此事,我到场后,他(荣某锋)带头与其他人将我打倒在地。”
据张先生提供的医院诊断证明书显示,其诊断结果为全身多处软组织损伤。1月16日,太原市公安局小店分局对荣某锋作出的行政处罚决定书称,现查明,2025年12月21日15时许,荣某锋在来小店区真武路晋泉运营中心的路上,通过微信发送威胁张先生的语音,16时许在小店区真武路晋泉运营中心门口的停车场内,荣某锋用拳头殴打张先生头部。根据《中华人民共和国治安管理处罚法》相关规定,现决定处荣某锋行政拘留3日,罚款300元。

公开资料显示,荣某锋现为太原酒厂有限责任公司、山西晋酒集团股份有限公司等3家国企法定代表人。
太原酒厂官网显示,始建于1950年的太原酒厂是太原市唯一中华老字号白酒酿造国有企业。据天眼查,太原酒厂有限责任公司成立于1998年,由太原市国资委100%控股。
带人堵门还动手
被打者透露更多细节
《风暴眼》:12月20日那天,您是专门去酒厂讨要这笔货款吗?具体沟通情况如何?
张先生:对,我那天特意过去找他要货款,跟他明确说“你之前答应给我的钱该结清了,再拖着不付,我就向上级部门反映问题”。结果到了21号,他就给我发了多条威胁语音并辱骂我,还让他的员工连续给我打了五六十个电话,疯狂骚扰我。我听他语音里的状态,应该是喝了酒,就没打算理他,也不想跟醉酒的人见面纠缠。
《风暴眼》:后来他是不是带人去您公司门口了?
张先生:是,他带着十几个人直接冲到我公司门口,非要强行闯进店里。当时员工都放假了,店门锁着,我也不敢去店里,怕他们进去之后打砸抢,毕竟对方人多势众,我一个人根本拦不住。跟他一起的人还特别嚣张地喊“砸了给你赔”,我心里又怕又气,特别发怵。但隔壁店铺老板告诉我,说这样闹下去影响太坏,我没办法,只能硬着头皮过去,想跟他把事情说开,结果一见面还没五秒钟,他就直接动手了。
《风暴眼》:他当时确实是喝多了状态吗?
张先生:肯定是喝多了,说话都颠三倒四、语无伦次的。
《风暴眼》:动手的时候是他一个人,还是一群人?
张先生:我把车停好刚走过去,他就直接迎面冲上来动手,一边打一边骂脏话。我当时一直往后退,胳膊都没敢抬一下,根本没想到他会直接动手。后来他把我打倒在地,我就感觉昏昏沉沉的,只听见身上传来叮铃咣啷的声响,能明显感觉到不止他一个人动手,殴打频率根本不是一个人的力度,整个过程大概持续了三分钟。他们还抢我同行朋友的手机,打断我们录像。
《风暴眼》:事发后您报警了吗?
张先生:被打之后我第一时间就报了警,警察过来后把他和另外九个人都带走了。结果到了派出所,那九个人全都给他作伪证,一口咬定他没动手。直到警察调出停车场的监控,把视频放到他们面前,那些人才哑口无言,不敢再狡辩。我当时被打懵了,根本没看清具体情况,第二天住院后才翻看了监控,也逐一听了他之前发的那些威胁语音,越听越后怕。
80万货款总算要回来了
《风暴眼》:您这次住院住了多久?
张先生:12月21号被打,医院诊断全身多处软组织损伤,一直住到1月5号才出院,前后住了半个多月。
《风暴眼》:现在身体恢复得怎么样?
张先生:现在身体还没完全恢复,经常头疼,晚上也总做噩梦,一闭眼就梦到开车门时车爆炸,或是梦到他过来打击报复我,精神压力特别大,这段时间头发都白了一片。
《风暴眼》:他事后有没有正式向您道歉?
张先生:到了派出所之后,他始终拒不道歉,态度依然强硬。只有事发第二天早上六点多,给我发了一条微信文字,内容是“我为昨天的事情道歉”,后面又扯了一堆无关紧要的话,没有一点真诚道歉的态度。
《风暴眼》: 80万货款目前要回来了吗?
张先生:货款倒是给了,我住院第二天联系他讨要,他当天就把80万打过来了,估计是知道自己做得太过分,怕我继续追究下去,想先平息一部分矛盾。之后再没有任何联系,也没有任何进一步的道歉或赔偿表示。
《风暴眼》: 目前有什么打算吗?
张先生:目前正在准备相关材料,申请行政复议。一方面,他当时还砸了我的车,造成了不小的财物损失,这一点在处罚中完全没有体现,我最近打算去4S店做正式定损,追究这部分损失;另一方面,有目击证人可以证明不止他一个人动手,当时衣服上有两三个脚印,是我朋友当时帮我拍的照片,我自己当时被打懵了,根本没感觉到这些。我希望能重新调查,把所有动手的人都揪出来,依法追责。


