本文来源:经济观察报 、罗湖Plus、第一财经、蓝鲸新闻、新黄河
近日,深圳水贝市场一家名为深圳市杰我睿珠宝有限公司(下称“杰我睿珠宝”)的贵金属平台出现提现困难。
多名该平台上的投资人对记者表示,杰我睿珠宝开发了一款同名小程序,提供黄金购买和回收的服务,在小程序上注册成为用户即可进行黄金交易。杰我睿珠宝原本只从事实物黄金回收生意,后来又上线了私人黄金白银期货业务,吸引了很多用户进行“空约定价”,结果因为近期金价和银价单边上涨行情导致“爆仓”。
提现出现困难后,杰我睿珠宝发布了一条提现规则,每人每日提现限额为1克黄金或等值500元人民币的现金。因此全国大批投资人前往该公司,排起长队提现。多名投资人向记者表示,该小程序的注册用户达到15万人,涉及资金或达上百亿元。
1月26日下午,经济观察报记者来到深圳水贝市场,发现杰我睿珠宝楼下聚集了大量来自全国各地的投资人士。记者注意到一处标识“杰我睿请上3楼”的指引,但有相关人员在该处围起护栏,只允许出,不允许进入。记者从另外一个方向上3楼后,看到杰我睿珠宝已经停止营业,有一位人员在门外看守,而且该公司的办公场所外也围起了护栏,不让无关人员进入。1月27日,更多杰我睿珠宝的投资人聚集在水贝市场,事态进一步升级。

(公司现场已被封锁 老盈盈/摄)

(众多投资人在水贝市场 受访对象供图)
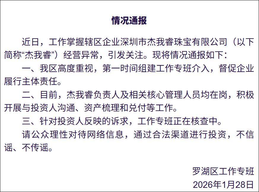
罗湖区工作专班发布《情况通报》
1月28日,罗湖区工作专班发布情况通报:近日,工作掌握辖区企业深圳市杰我睿珠宝有限公司(以下简称“杰我睿”)经营异常,引发关注。现将情况通报如下:
一、我区高度重视,第一时间组建工作专班介入,督促企业履行主体责任。
二、目前,杰我睿负责人及相关核心管理人员均在岗,积极开展与投资人沟通、资产梳理和兑付等工作。
三、针对投资人反映的诉求,工作专班正在核查中。
请公众理性对待网络信息,通过合法渠道进行投资,不信谣、不传谣。

兑付困难 投资者称涉资超百亿元
有投资者透露,他在1月15日至16日期间,通过平台累计充值1.1万元,购入500克白银作为“存料”。售出后,他的账户余额变为1.156万元,但该笔资金目前未能成功提取。
1月18日晚间10点,来自深圳的投资者王希,在一家名为“杰我睿珠宝”小程序转账11万元,准备用于购买金条。付款后,系统提示前方有超过3000人排队,直到次日凌晨款项才显示到账。
翌日,有关该平台出现异常的消息,在多个用户微信群流传。大量用户反映自己被平台“拉黑”,无法继续交易。同时,社交平台开始出现“杰我睿出现挤兑”的短视频。恐慌之下,王希立即申请提现,但系统再次显示前方有数千人排队等待打款。
1月20日至21日,提现队列缓慢推进,平台兑付情况持续紧绷。21日,轮到王希提现时,申请直接被系统驳回。同日,另一名平台投资者李亮5800元的提现申请也遭驳回。
不久后,平台更新规则,将每日提现额度限制为500元、1克黄金。但截至目前,王希既未收到全额退款,也未能成功提取“每日额度”。李亮也称,成功提现2500元后,他26日发起的499.99元提现始终未能到账,而系统显示排队人数仍达一两万。
另据一份投资者提供的呈报书,截至1月27日,仅初步实名统计,涉案未结算金额达到2.46亿元。多名受访人士认为,该平台出现兑付危机,与预定价交易有关。第一财经此前曾独家报道,该平台通过社交平台引流,以“低门槛、高杠杆”的预定价交易吸引大量散户入场。
1月24日,平台负责人张某曾通过视频安抚投资者,称以“官方小程序首页弹窗为准”。次日,杰我睿公告称,已主动申请政府部门对全部资产进行监管,并强调资产未被转移,并将每日兑付金额限定为1克黄金或等值500元现金,具体处置方案仍需协商,预计需7至15天方可处理。

企查查信息显示,杰我睿成立于2014年,主营业务为有色金属及矿石批发。该公司原为水贝地区黄金原料交易商,从上游供货方采购、回收黄金原料,向下游小商户供货。
第一财经记者获取的一份投资者资金统计表显示,截至1月26日下午3时,各地投资者在杰我睿线上平台的未结清余额合计高达133.92亿元,投资者来自广东省、福建省、山西省、江西省、安徽省等11个省份。
以买卖回收之名,行期货私盘之实?涉案金额或达亿元
杰我睿在深圳水贝设有实体门店,主营贵金属及珠宝的买卖回收。老板张志腾和一众亲友均是水贝小有名气的金圈网红 / 从业者,其中张志腾在小红书拥有近 7 万粉丝。
多位受访用户表示,他们了解使用杰我睿大多是因为其销售回收价格、工费等都相对实惠,且经常推出首饰免工活动。有接触较久的用户反馈平台这一两年都是很正常的,对老板张志腾也比较信任。
除实体门店外,杰我睿还搭建了多个小程序平台,如杰我睿、龙冶金、金城金世界等——互联网为其带来了更多客户。客服曾表示,杰我睿小程序用户规模约在 15 万左右。
除常规的金银销售回收外,杰我睿还经营有黄金寄存、黄金 / 白银定价等业务。受访者小文告诉记者,2025 年 4 月,她通过社交平台了解到杰我睿,初期只是尝试性投入 2000 元。随后又陆续邮寄了 400 余克黄金——将实物黄金寄给平台可获得相当于金价 85% 的返现。与此同时,小文还购买了部分 " 定价订单 ",累计投入本金(含黄金价值)约达 50 万元。
但现在,这些资金与寄存黄金均无法提取。" 爆雷 " 的源头可能来自定价业务。所谓定价业务,本质上是一种无牌照的非法期货交易,即期货私盘。
该业务面向用户开放黄金 / 白银多空双向交易,仅需缴纳极低的保证金就能撬动市价交易。在这一架构下,用户与平台形成直接对赌关系——若行情暴涨,平台将会面临多单兑付需求叠加及用户挤兑、空单巨亏形成的兜底缺口,而高杠杆则进一步放大了这一缺口。
更为关键的是,这一 " 游戏 " 的规则完全由平台自行制定。用户需将资金预存入平台控制的小程序账户,形成事实上的资金池。由于缺乏第三方托管与监管约束,一旦平台跑路、小程序关停或服务器数据被篡改,用户的资金与黄金资产将面临无法追回的风险。
2025 年以来,黄金、白银整体持续狂飙。其中,白银价格从去年 12 月至今已涨了接近 100%。暴涨行情下平台自身看空白银,最终陷入无法提现、无货可交的局面。
小文的经历是杰我睿众多用户的缩影。大量仅仅因为免工费、低溢价被吸引的消费者,最终也被卷入平台的流动性危机,成为风险的承担者。
蓝鲸记者在一份 " 杰我睿收集名单 " 中了解到,此次事件中个人损失金额普遍以万元计,单人损失最高者可达到数百万元。目前已经有超过 1000 名受害者登记,累计金额或达到 1 亿元。
有用户贷款四十余万填补空单
本月仍开展免工等业务
不止一位受访用户表示,并不知道自己买的是 " 期货 "。因为在杰我睿平台上,它被包装为 " 定价 " 业务。
直到 12 月 28 日前,杰我睿白银定价业务的保证金都只有 1.5 元 / 克。而此时白银市价已逼近 18 元 / 克,杠杆率为 12 倍。以交易 1000 克白银为例,银价上涨 1.5 元就会导致空单用户爆仓。
白银一路狂飙。其定价业务保证金随后陆续被调整为 3 元、5 元、市价的 1/4,到一月中旬时,白银停止定价服务改为全款交易,交易时间由原来的 24 小时一度改为 10-24 点。前述 " 缩圈自保 " 行为,其实已经能看出平台面临的风险与压力。
实际上,危机早有迹象。有受访用户反馈,除保证金和保管费增长,白银提货时间也从 3-7 天逐渐变化为 15-40 天左右,甚至早在 12 月底就已经开始出现打款速度变慢的情况。2026 年 1 月,平台停止新用户注册。
1 月 19 日有用户发现提现困难,客服联系受阻,恐慌就此升级。张志腾透露平台面临挤兑现象,并呼吁大家理性沟通共度难关。" 谣言完全不用理会,我们吃亏就在于,一直替家人们扛了很多空单,金价暴涨就是我的压力,大家尽快结算空单,共度时艰,又赶上白银作妖,在同一时间要求我交料,集中挤兑。"
早在 2025 年 12 月开始,张志腾就多次在粉丝群和直播中显示财力以安抚用户,比如晒出他和满地实物金条、账户余额以及百达斐丽满天星的合照。与此同时,平台的免工活动、寄料回收业务照旧展开。
受访用户 momo2025 年 12 月因黄金回收业务接触到杰我睿,因为实实在在收到过黄金回收的提现,随后才继续寄料回收并参与了部分白银空单。momo 回忆,挤兑风波爆发后,张志腾多次逼单用户平仓表示后续可以正常提现。因此为了早日解套、拿回自己的黄金回收款,她贷款 40 余万填补空单,但随后提现申请被驳回。
就记者接触的受害用户而言,其投入的本金多为数十万级别,平台账户余额甚至多达千万。有受访用户直言,他的 30 多万本金连同利润近两月一直在平台里反复滚动未曾取出。" 现在看就像一个游戏场一样,你在里面拿着游戏币玩,其实根本和你的钱没有任何关系。"
每人每天 500 元提款限额
平台提出一次打折清偿方案
为安抚数量庞大的用户,大约一周前开始杰我睿推出新的提现规则,每日限额为 1 克黄金或等值 500 元拟币现金——用户们将此戏称为每日 " 低保 "。在最早发布的公告里,杰我睿表示:" 大家相信我的造血能力,随着时间推移,上限笔数会不断增加。"
但目前看来,一周过去情况更差了。有受访者表示,最开始的 500 元提款申请当天就能到账,第二次隔了三天,最近两天的申请均显示为 " 待打款 " 状态。多位受访者提供的账户截图显示,前方等待打款的人数多达 2、3 万人。
期间,杰我睿曾发布公告称,公司已主动申请政府部门对全部资产进行监督,资产不存在转移可能;公司实控人及高管均积极面对,不存在外逃或逃避责任的可能。
1 月 26 日本周一,杰我睿门店并未迎来正常营业。同一天,杰我睿在深圳罗湖体育馆设置临时接待点,为客户办理线下登记。
新近公告中杰我睿表示变现需要时间,公司将针对达成和解的客户采取分期兑付或一次性打折的方式进行处理。有去到现场的用户小杨向记者透露,现场提供的是几份甲方为深圳杰我睿珠宝有限公司的谅解、保密协议。其中涉及和解款、退款结算金额等内容,签署谅解书后谅解人不再追求刑事责任。
小杨并没有签署和解协议,现场工作人员向其口述清偿方案约为本金的 2-4 折,且需要回吐利润。因为她之前提现的利润较多,回吐可能还要贴钱——而小杨目前账户里仍有将近 600 万余额和 7800 克金料。
但如果按照 " 每日低保 " 领取,理想情况下她还需要领 82 年。
像小杨一样从外地赶到深圳当地了解情况的用户很多。她坦言," 我们很多人都是连夜没睡觉的。说实话,我已经三天没有睡好觉了。每天都是一个小时左右眯一会儿,我都不敢放下手机,怕错过什么重要消息。"
杰我睿表示将有序清偿
律师提醒切勿投资非持牌平台
挤兑风波爆发至今已有一周多,期间杰我睿方面多次强调 " 不会跑路 "、" 积极处理 "、" 若无挤兑公司本可顺利兑付 "。1 月 27 日晚间,其在公告中承认平台出现亏损,并承诺将对本金受损者有序分配剩余资金。
值得一提的是,杰我睿在公告中提及 " 后续将全面完成公司经营合理化改造 " ——杰我睿的商业模式本身就是存在风险的。
广东深翔律师事务所彭泽龙律师指出,非实物交易的核心风险在于——作为做市商模式,平台需确保做多与做空头寸数量匹配以维持中性持仓,从而规避价格波动风险。正规期货交易所的运作机制是撮合买卖双方直接成交,并依托追保与强平机制保障双方履约。然而,杰我睿平台未执行中性头寸管理,亦未及时触发追保或强平,甚至自营做空白银。随着白银价格持续上涨,平台因自营头寸爆仓导致风险失控。
更重要的是,杰我睿关联公司并不具备非实物贵金属交易的经营资质。其相关主体在运营过程中部分行为可能涉嫌非法吸收公众存款、集资诈骗、非法经营以及开设赌场。这些行为不仅违反了国家关于金融市场的法律法规,还严重损害了投资者的利益和社会公共利益。
值得一提的是,有用户在受访过程中透露杰我睿在与用户签约过程中刻意采取了 " 分签多主体 " 的操作、其小程序也几经调整分化,或为规避监管与法律责任。
彭泽龙律师提醒称,受害用户应立即报警、申请紧急止付、全面收集与固定证据。结合过往非正规投资平台暴雷案例,平台通常面临刑事立案、法人被判刑和强制清算,投资者虽能通过集体报案参与资产分配,但资金追回率普遍较低,且需等待多年司法程序。
前述律师建议,认准国家批准的交易所(上海黄金交易所、上海期货交易所等)及证监会持牌期货公司,验证平台是否具备官方监管资质(可查询证监会、中期协官网),资金是否通过银行第三方托管(绝不转入个人账户),交易软件是否为持牌机构官方提供、经监管备案的正规系统。
" 对任何提供超高杠杆、宣称稳赚不赔、要求将资金转入私人账户或非持牌平台的行为,一律视为非法平台,坚决远离。" 律师总结称。


