本文综合第一财经、南方都市报、大象新闻、红星新闻、北京商报等
因深圳“杰我睿珠宝”兑付困难造成的危机仍在持续发酵。
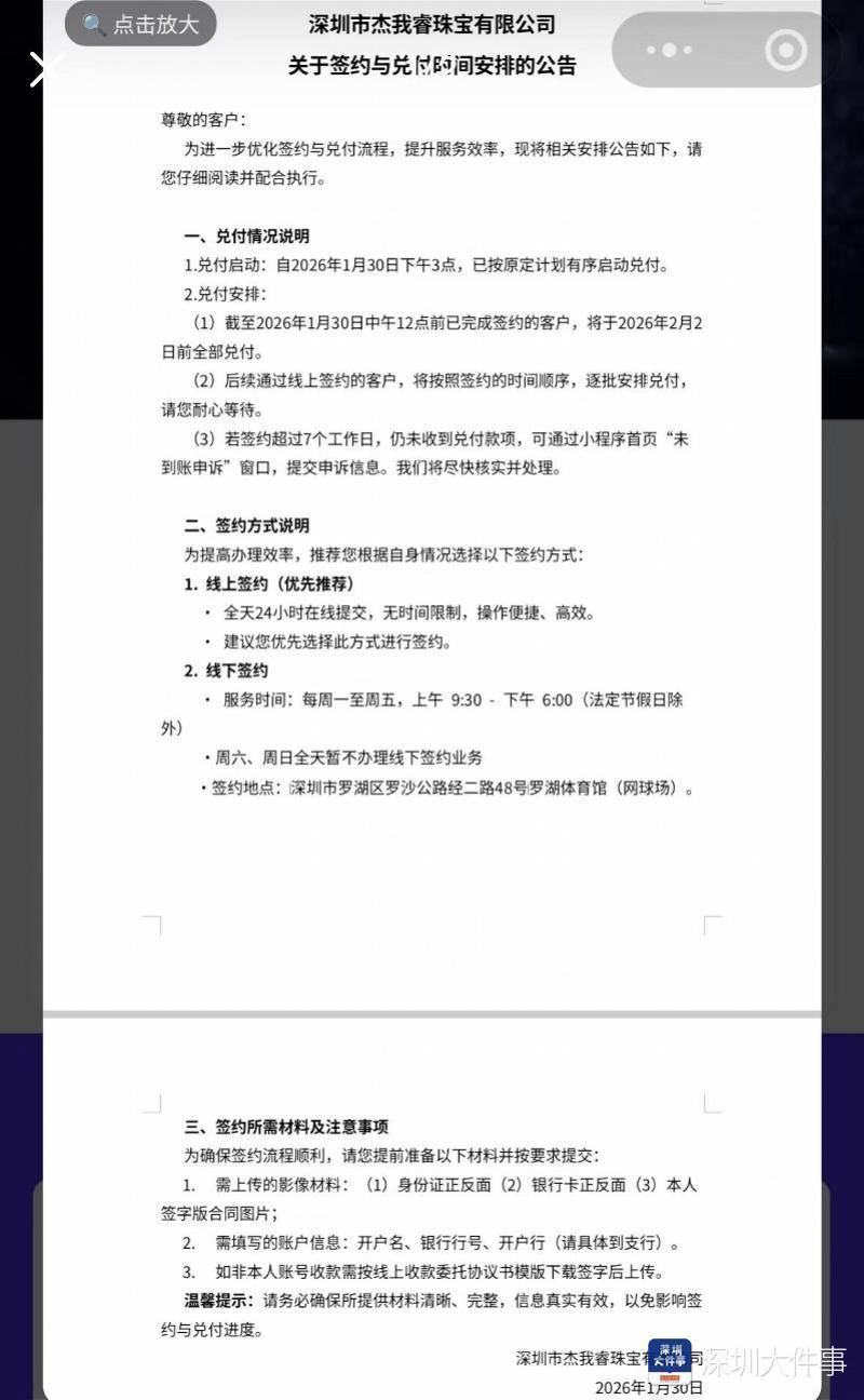
1月30日,杰我睿曾通过小程序发布“关于签约与兑付时间安排的公告”,其中提到,1月30日下午3点已按原定计划有序启动兑付。
1月31日,深圳市罗湖区工作专班发布通报,称在工作专班督促下,杰我睿公司处置资产、筹集资金,已启动兑付,并称,网传金额明显夸大。
2月2日,北京商报记者了解到,目前已陆续有消费者收到兑付款。
然而,大部分受损者对此并不买账,多位等待兑付的受损者称,杰我睿兑付打折严重,且清算兑付需要签署一份“刑事谅解协议书”,多名受访者表示,不愿意签署这份谅解书。
受损者林女士提供了自己的清算申请,记录显示,其在杰我睿账户有32万余元现金、5.2克黄金余料及1000克白银余料,打折清算后可兑付的额度为两万余元。
另有该平台部分用户提供图片显示,线上核算后,4万多元资金仅赔付不到500元,约等于打0.1折,让人无法接受。
还有人面临的是兑付额度不断缩减、方案难以推进的困境。
北京寻真律师事务所律师王德悦指出,针对杰我睿的兑付危机,消费者应避免签署任何刑事谅解书或保密协议,以防放弃法律追责的权利。同时,应立即固定交易凭证、沟通记录等证据,通过集体报案推动刑事立案,从而追回损失。
4万本金只赔500元
多名受损者不接受打折兑付
深圳市杰我睿珠宝有限公司出现兑付困难已逾半月之久,2月2日,北京商报记者从多位消费者处了解到,有部分前期已签订协议的消费者已收到杰我睿的兑付资金,但也有消费者反馈正面临兑付额度大幅缩减、兑付事宜停滞不前的困境。
杰我睿在1月30日发布的公告显示,兑付将有序开始进行,客户可通过线上或线下两种方式签约,签约后将按照顺序兑付。

公告发出后,不少依赖于线上签约兑付渠道的外地投资者表达了不满。
“不认可,本金3.7万,这赔偿比2折还离谱”,一名河南的投资者在微信群亮出自己的“获赔方案”。据截图显示,其于线上渠道提交了两次清算申请,杰我睿平台先后给出了两种兑付的清偿额度:第一次为8776.29元,第二次则降至1755.26元,并称“如您同意该方案,我司会安排优先打款”。
郑州的夏先生表示,自己投入的本金与该群友的大体相当,在看到对方的“获赔方案”后十分不满,“本金3万多无论哪个方案都与实际投入相去甚远”。而更令夏先生忧虑的是,若同意线上渠道的清偿额度并签署,可能意味着放弃进一步追偿和诉讼的权利。
另一名接受采访的受损者林女士(化名)提供了自己的清算申请,记录显示,其在杰我睿账户有32万余元现金、5.2克黄金余料及1000克白银余料,打折清算后可兑付的额度为两万余元。林女士称自己“不可能接受这样的方案”。

第一财经走访调查发现,该平台部分用户提供图片显示,线上核算后,4万多元资金仅赔付不到500元,约等于打0.1折,让人无法接受。

也有消费者晒出与杰我睿平台的沟通记录及兑付评估信息,与平台初次沟通时,对方给出的可兑付清偿额度约为1.25万元,后续随着沟通推进,额度却接连大幅下调。消费者称,因不认可平台提出的兑付方案,首次沟通后平台便将评估兑付额度直接降至2508.24元,且未作出任何合理说明;而在第三次沟通后,可兑付的评估额度被进一步压缩至501.65元。
“兑付金额折上折,这种方案我绝对不可能接受”,有消费者表示。
兑付需签署刑事谅解书 多名受损者拒绝
杰我睿小程序的清算流程显示,要提交清算单后确认兑付额,而后还要签署三份协议。其中,这三份协议中的“刑事谅解协议书”引发了诸多受损者的不满。


一名在前几日就曾到线下与杰我睿交涉过的客户陈小姐(化名)称,自己在线下看到过兑付前需要签署的几份协议,其中就包含一份“刑事谅解协议书”,许多受损者认为,签署了这份协议,意味着无论杰我睿最终兑付金额为多少,都不能再追究其法律责任,因此许多人没有签署这份协议。
“签了之后也有可能拿不到钱,而且等于放弃了继续起诉的权利,凭什么要签?就为这1700块钱吗?”夏先生在接受记者采访时质疑道。据了解,与之情况类似的外地投资者不在少数——他们虽通过线上渠道提交了申请,却因不认可清偿方案而拒绝签署,导致与平台方面仍处于僵持状态。夏先生则明确表示将继续维权,不排除通过法律途径解决问题。
暴雷或源于预定价交易
律师称涉嫌违规经营与非法金融活动
位于深圳罗湖区的水贝黄金珠宝产业集聚区,周边500米范围内,是目前国内最大、产业链最完善的黄金珠宝交易与集散中心。
成立于2014年的深圳市杰我睿珠宝有限公司,原为深圳水贝黄金原料交易商,近年来开始向普通散户开放贵金属零售业务和预定价交易,并在网上宣传引流,以高额收益和稳赚不赔等口号吸引大量散户进入杰我睿贵金属交易系统。
预定价交易,是杰我睿打开的最大的潘多拉魔盒。杰我睿公司所谓预定价交易,类似于一种变相的期货交易方式。以黄金为例,用户可以缴纳少量保证金,约定在未来某个时间以现在的价格买入黄金,比如当下现货金价是900元一克,消费者觉得未来金价还会上涨,仅需二三十元的定金就可以在杰我睿预定一克黄金,金价上涨后,消费者可以按当初预定时的金价买入黄金,或提走黄金现货,或直接卖出狠赚一笔,只是散户赚到的钱,需要杰我睿拿出真金白银来买单。

据一些用户介绍,杰我睿预定价最低时,仅需20余元,就可锁定一克黄金,杠杆高达40倍左右。而据记者了解,同期上海黄金交易所黄金合约保证金比例约为14%,期货公司还要额外加收2%—5%的手续费,同样锁定一克黄金所需保证金至少需要144元以上。一位律师受访时表示,杰我睿这种所谓的预定价模式,涉嫌违规经营与非法金融活动。
而在去年10月,深圳市黄金珠宝行业协会曾发布行业警示函称:个别企业打着实物黄金交易的幌子,诱导客户进行高杠杆的“买涨买跌”对赌交易;司法机关近期查处了三家黄金珠宝公司,通过线上平台开展“非实物黄金对赌”业务,其行为已涉嫌构成开设赌场罪。


