为强化规范化管理,严防森林火灾发生,全力守护景区生态资源、文物古迹安全,切实保障广大游客与工作人员人身安全,依据《中华人民共和国环境保护法》《中华人民共和国森林法》《中华人民共和国旅游法》《中华人民共和国自然保护区条例》《森林防灭火条例》《风景名胜区条例》等相关法律法规,河南多家景区结合实际运营管理情况,就严禁经非游览线路进山相关事宜发布公告。具体信息如下:
神农山

白云山
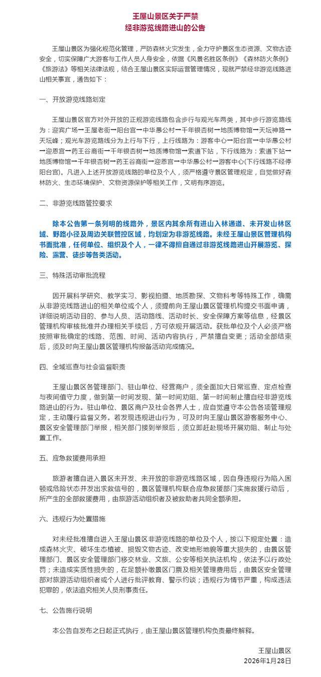
王屋山

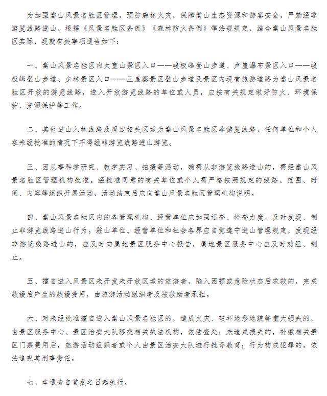
嵩山

老君山

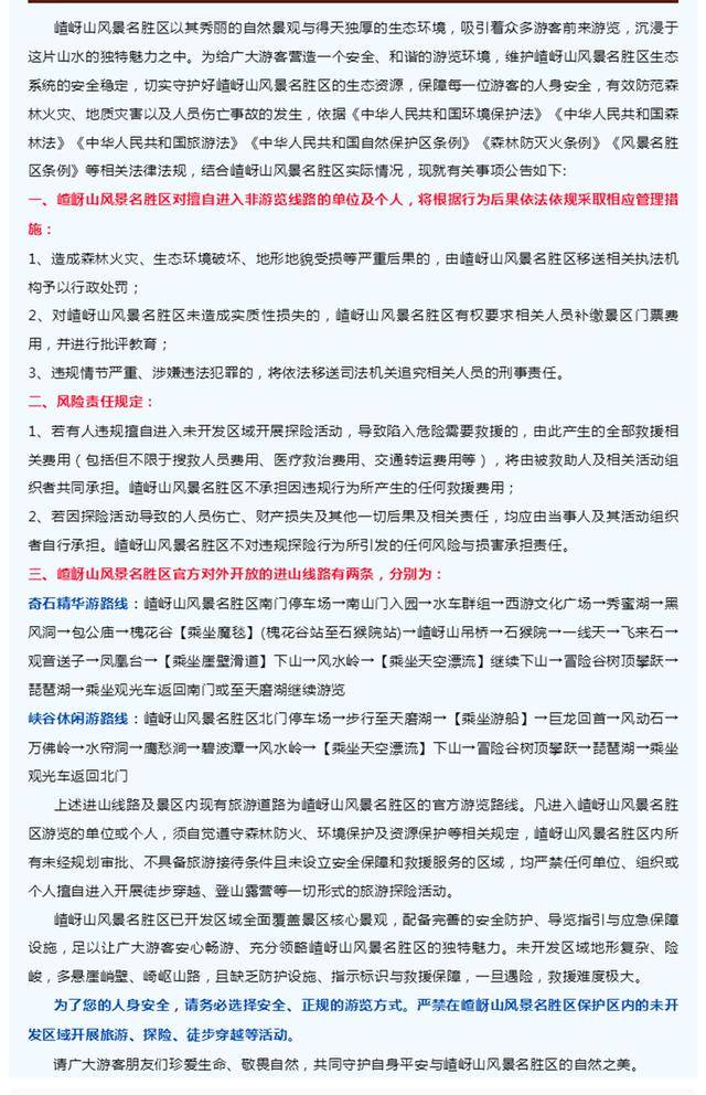
嵖岈山


来源:各景区,河南交通广播综合
为强化规范化管理,严防森林火灾发生,全力守护景区生态资源、文物古迹安全,切实保障广大游客与工作人员人身安全,依据《中华人民共和国环境保护法》《中华人民共和国森林法》《中华人民共和国旅游法》《中华人民共和国自然保护区条例》《森林防灭火条例》《风景名胜区条例》等相关法律法规,河南多家景区结合实际运营管理情况,就严禁经非游览线路进山相关事宜发布公告。具体信息如下:
神农山

白云山
王屋山

嵩山

老君山

嵖岈山


来源:各景区,河南交通广播综合