预计2月7至8日,
受冷空气影响,
湖南大部地区有小雨,
其中7日湘西高海拔山区
有雨雪相态转化。
7日白天到晚上
阴天,大部分地区有小雨,其中湘西高海拔地区有雨夹雪或冻雨;北风3~4级,阵风6~7级;最低气温湘北0~2℃,其他地区3~6℃;最高气温9~12℃。


8日白天到晚上
湘东阴天间多云,其他地区阴天有小雨;北风2~3级;最低气温1~4℃;最高气温9~12℃。


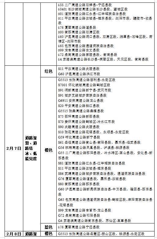
公路交通气象影响预报
关注6日至8日降雨天气造成的道路湿滑及7日湘西部分地区小雨夹雪或冻雨对交通出行安全的影响。



2月6至2月8日湖南省高速公路综合风险等级图
影响路段



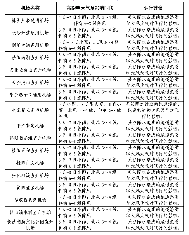
通用航空交通气象影响预报
7日湘西部分地区雨夹雪或冻雨天气可能引起跑道结冰,大部分地区北风3~4级,阵风6~7级。需关注大风降雨降雪天气对飞行条件的影响。

水上交通气象影响预报
6日至8日,需防范降水可能造成的低能见度以及风力加大对水运安全的不利影响。

2月6日08时至8日08时湖南省航道气象风险等级预报图


