预计 受西南暖湿气流增强影响
2月13日
湘西局地中等阵雨或雷阵雨
14日
湘中局地单点有大到暴雨
阵风6~7级
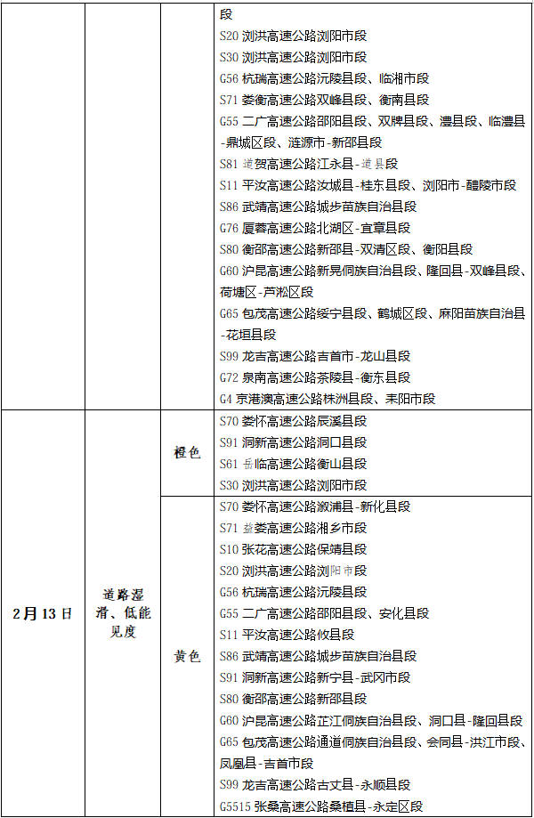
具体天气及影响路段
未来两天
2月13日白天到晚上
湘中以南阴天间多云大部分地区有阵雨或雷阵雨,其中湘西南局地中雨,其他地区多云;南风2~3级;最低气温7~12℃;最高气温19~23℃。

14日白天到晚上
湘中、湘北阴天有小到中等阵雨或雷阵雨,其中长沙、岳阳南部、益阳西部、怀化北部局地单点有大到暴雨,其他地区多云;湘北南风转北风2~3级,其他地区南风2~3级,局地阵风6~7级;最低气温湘南13~15℃,其他地区9~12℃;最高气温湘南20~22℃,其他地区13~17℃。

公路交通气象影响预报
关注13日降水造成的道路湿滑、低能见度及14日湘中较强降水对交通运行安全的影响。


2月13日至2月14日湖南省高速公路综合风险等级图
影响路段





通用航空交通气象影响预报
关注13日至14日降水可能引起跑道湿滑、低能见度对飞行的影响。

水上交通气象影响预报
14日,需防范湘中局地大雨可能造成的低能见度对水运安全的不利影响。

2月14日湖南省航道气象风险等级预报图


