近日,凭借《秋园》《豆子芝麻茶》《我本芬芳》《浮木》等畅销作品走红的湖南籍作家杨本芬陷抄袭争议。网友发布的对比图中,作品部分段落与余华、王朔、霍达等作家的热门书籍呈现高度相似性。事件发酵后,杨本芬公开承认袭用他人语句,并向涉事作家与广大读者致歉。

在知名“鉴抄”博主“抒情的森林”发布的对比图中,杨本芬最为“出圈”的代表作《秋园》与王朔《我是你爸爸》有部分段落的高度重合;代表作之一的《浮木》与约翰·格里森姆的《超级说客》有部分段落相似;《豆子芝麻茶》更是与知名作家余华的《在细雨中呼喊》以及霍达的《穆斯林的葬礼》都有多处语句相似。



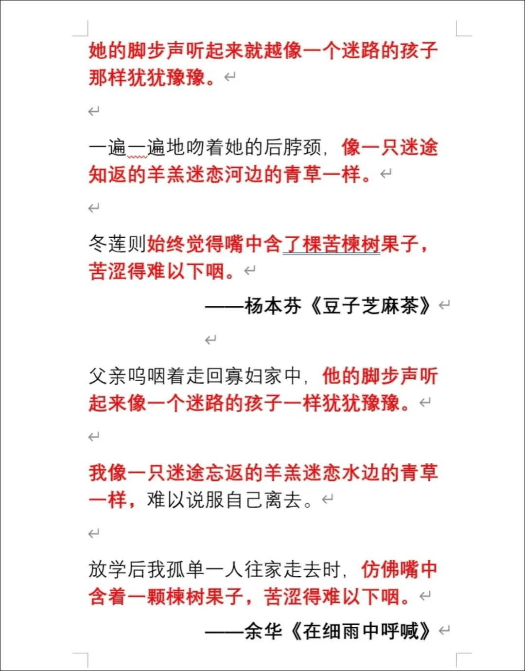
在网友发出的对比图中可以看到,杨本芬作品涉嫌雷同的段落涉及句式结构、意象选用、细节描写等多个层面,部分内容仅做细微词语替换。百度百科显示,杨本芬以非虚构写作记录普通女性的生存困境与家族记忆,作品以“厨房写作”的质朴方式呈现个体在历史洪流中的挣扎。这位被称为“厨房作家”的创作者,在花甲之年才开始写作。
2020年,80岁的她出版了首部作品《秋园》,讲述母亲梁秋芳颠沛流离的一生。该书一经推出便广受关注,被读者称为“女版《活着》”,豆瓣评分高达9.0分,热销超过30万册,并荣获豆瓣2020年度中国文学(小说类)第二名、第六届谷雨文学奖等十余项奖项。

事件发酵后,杨本芬公开回应争议,坦言袭用他人语句的行为违背写作伦理,就此向相关作家及所有读者致歉,并在回应附上部分个人摘抄本照片。

回应内容如下:
一个回应
六十岁时我开始冒出写东西的念头。没有接受过文学教育,没有从事过任何与文学有关的工作,阅读是我学习写作的唯一途径。我读手边能找到的一切读物,像个小学生一样勤勉地抄写好词好句。那些摘抄本都被我翻烂了,一些词句和段落就印在脑子里,写作时遇到相似的心境或场景,有时它们便会跳出来。有时候觉得别人的表达更妥帖,便也用到自己笔下。
我一直崇拜作家,但从没想过有一天会成为作家。从冒出写作的念头起我一直在写,没有存发表的奢念,只是写给自己看,想留下生命中那些人和事。就这样陆续写了很多文字,写下很多故事。这些故事在二十年后意外得以出版,必须说大部分内容是过去就已完成的,出版时我做了一些修改,但有些借用的语句已经遗忘了。当然,无法以遗忘做全部的理由,之后遇到写作卡壳的时候,我也会去翻翻摘抄本看别人是怎么写的。
现在我明白,一个作家是不能用别人文字的,哪怕一句也不行。这个回应首先是道歉。袭用别人的语句是违背写作伦理的,现在我懂了这个道理。我向被冒犯的作家表示真诚的歉意,谢谢你们给予我文学滋养,我也确实因此获得提高。但把一些语句融为己用,这是完全错误的。对不起。
我也向读者表示歉意。我不能保持沉默,必须给世界一个交代,在离开这个世界的时候心灵才能获得安宁:谢谢你们曾经对我的尊重、喜爱。谢谢你们为我的作品付出的感情。让你们失望是我最不愿意发生的事情。但已经做错了,请原谅。
最后,我仍然想说:我的故事来自我的生活,它们是不可替代的生命体验。在个别的地方我用到了别人的句子,但它们依然是我的小说。我不知道这是否会被视为辩解,但既然决定坦诚说出事实,也需要说出我心中的这个事实。我还是庆幸自己一直很努力,才写出这些作品,它们是实实在在的生命印迹。不完美,但它们是我的。我把部分摘抄本附在这里,见笑了。
杨本芬
杨本芬,1940年出生于湖南湘阴,60岁开始写作,曾在《红豆》《滇池》等刊物上发表过短篇小说。自2020年起,出版自传体小说《秋园》《浮木》《我本芬芳》,被文学界评论为“看见女性三重奏”。《秋园》先后荣获豆瓣读书2020年度中国文学(小说类)第二名、单向街书店文学奖年度作品、文学报年度好书、新浪年度好书、深港书评年度十大好书、探照灯书评人散文随笔诗歌榜、pageone文学奖短名单等。
来源 大皖新闻、新华社、都市快报


