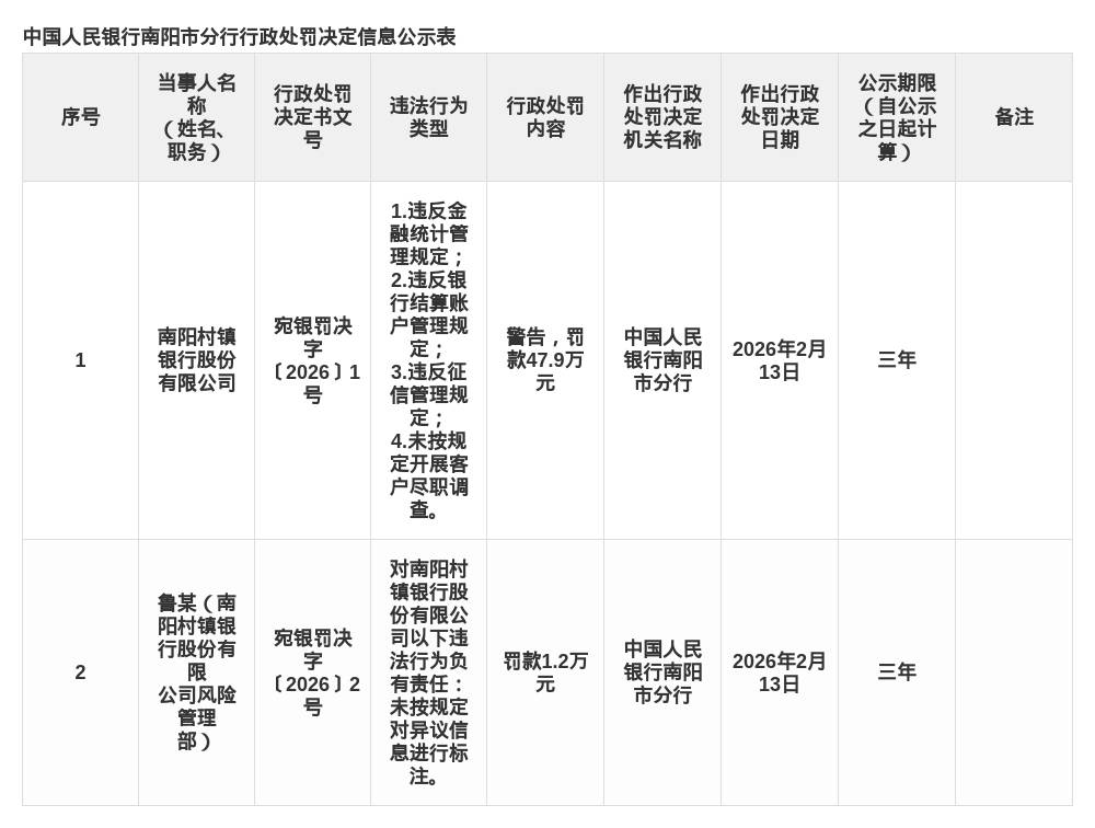
蓝鲸新闻2月27日讯,近日,中国人民银行南阳市分行发布了罚单,剑指南阳村镇银行股份有限公司及其员工鲁某。
罚单显示,南阳村镇银行股份有限公司的主要违法违规事实(案由)为:违反金融统计管理规定、违反银行结算账户管理规定、违反征信管理规定、未按规定开展客户尽职调查。
针对上述违法违规行为,中国人民银行南阳市分行对其警告,并处以47.9万元罚款;对风险管理部员工鲁某罚款1.2万元。

蓝鲸新闻2月27日讯,近日,中国人民银行南阳市分行发布了罚单,剑指南阳村镇银行股份有限公司及其员工鲁某。
罚单显示,南阳村镇银行股份有限公司的主要违法违规事实(案由)为:违反金融统计管理规定、违反银行结算账户管理规定、违反征信管理规定、未按规定开展客户尽职调查。
针对上述违法违规行为,中国人民银行南阳市分行对其警告,并处以47.9万元罚款;对风险管理部员工鲁某罚款1.2万元。
