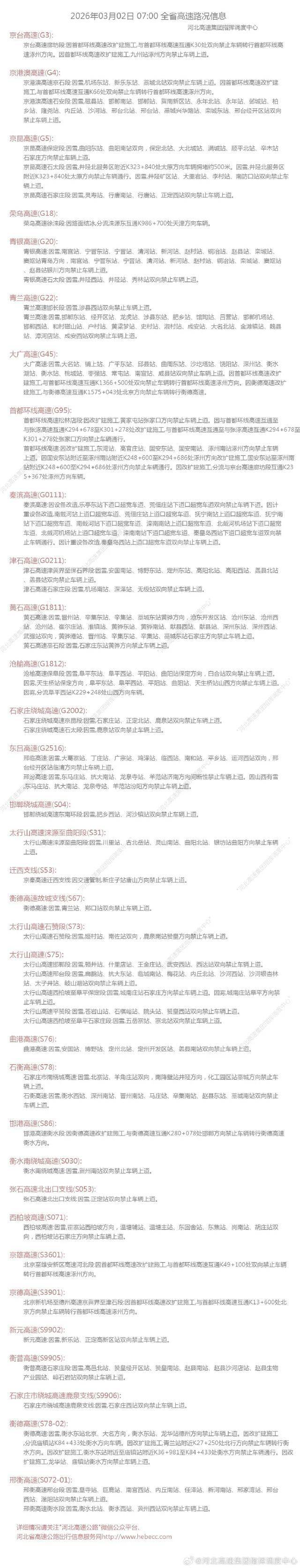
据河北交警微发布最新消息,因雪,河北多条高速站口关闭,有出行计划的小伙伴请注意,及时规划出行路线。

昨天(3月1日),河北大范围雨雪天气持续。今天(3月2日),全省雨雪天气将明显减弱,部分地区还有小雪或零星小雪。局地仍需防范。气象部门提醒,公众需关注临近预报预警信息,注意防范道路湿滑、能见度降低等不利影响确保出行安全。
来 源丨河北交警微发布
据河北交警微发布最新消息,因雪,河北多条高速站口关闭,有出行计划的小伙伴请注意,及时规划出行路线。

昨天(3月1日),河北大范围雨雪天气持续。今天(3月2日),全省雨雪天气将明显减弱,部分地区还有小雪或零星小雪。局地仍需防范。气象部门提醒,公众需关注临近预报预警信息,注意防范道路湿滑、能见度降低等不利影响确保出行安全。
来 源丨河北交警微发布