湖南省气象台预计
4日至5日
受槽后偏北气流控制
以多云间晴天为主
6日西南暖湿气流增强
云系增多,湘西、湘北有小雨
湘西北局地中雨
另外,4日至6日湘西部分地区清晨有雾

大雾蓝色预警



湖南省气象台3月3日16时发布大雾蓝色预警:
预计4日早晨,湘西南部分地区将出现能见度不足1000米的雾或雨雾,局部能见度低于500米,请注意防范。蓝色预警区域:怀化中南部、邵阳、永州北部。

未来三天具体预报


3月4日白天,全省阴天转多云,其中湘东南局地有小雨,4日清晨湘西南部分地区有雾;北风2~3级;最低气温5~9℃;最高气温14~20℃。

4日晚上至5日白天,全省多云到晴天,5日清晨湘西部分地区有雾;北风2~3级;最低气温6~9℃;最高气温16~22℃。
5日晚上至6日白天,湘西、湘北多云转小雨,湘西北局地中雨,其他地区多云,6日清晨湘西北局地有雾;北风2~3级;最低气温7~9℃;最高气温14~21℃。


湖南主要城市未来七天预报



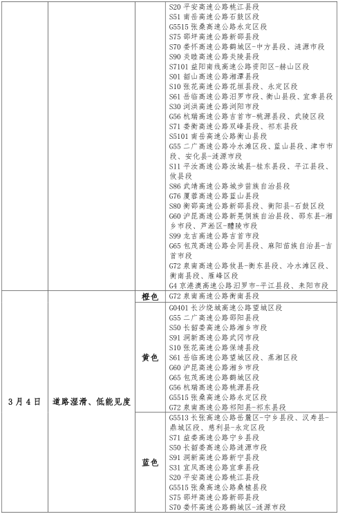
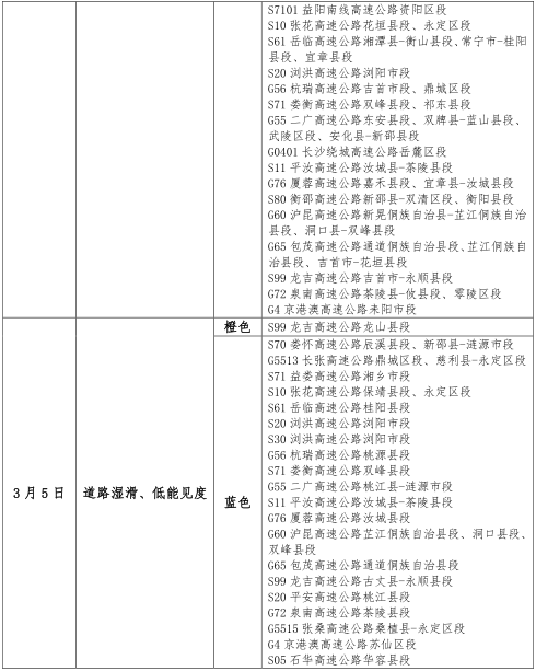
公路交通气象影响预报
重点关注降雨及4日、5日、6日清晨湘西部分地区大雾造成的道路湿滑、低能见度对春运交通的不利影响。


3月4日至5日湖南省高速公路综合风险等级图
影响路段



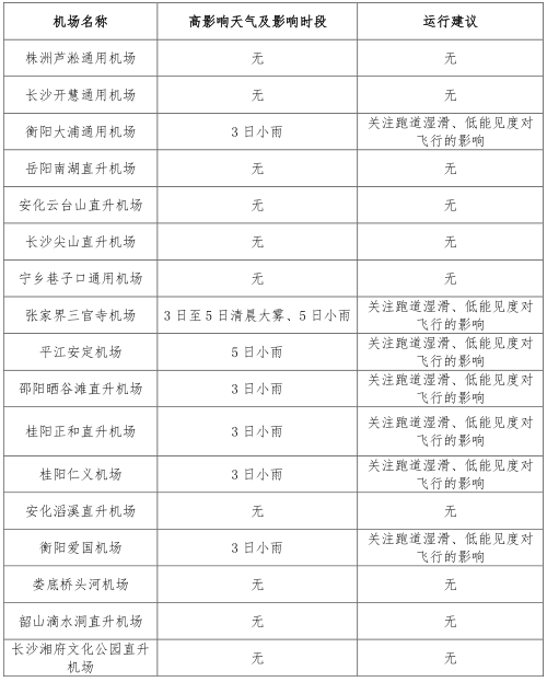
通用航空交通气象影响预报
重点关注3日至4日湘南、5日湘西北降雨及4日至6日清晨湘西部分地区大雾造成的跑道湿滑、低能见度对飞行安全的不利影响。

水上交通气象影响预报
关注3日至4日湘南、5日湘西北降雨及4日至6日清晨湘西部分地区大雾对水运安全的不利影响。

3月3日(左上)、3月4日(右上)、3月5日(下)
湖南省航道气象风险等级预报图

关注与建议


1.防范降雨及4日至6日清晨湘西大雾造成的道路湿滑、低能见度对交通出行、户外活动等的不利影响。
2.早晚温差较大,建议呼吸道和心脑血管疾病易发人群做好健康防护。
3.建议抓住有利天气时段开展春耕备耕工作。
科普园地
雨天路面湿滑、积水
而且雨水影响驾驶人视线
这份雨天行车安全提示
请查收

雨天行车安全须知
01
降低车速、勿急刹车
雨天道路湿滑,要保持低速行驶,增强预见性,驾驶过程中避免急加速、急刹车,急打方向,否则容易侧滑失控。

02
转弯要慢、勿急打方向
雨天开车转弯容易侧滑,所以转弯时要慢,过弯之后再恢复正常车速。如果看不到对面弯道情况,要鸣喇叭提醒对面来车注意。打方向盘要轻柔,不要猛打方向盘和猛踩刹车。

03
尽量减少超车、并线
下雨天对车辆的控制比正常天气下要难,所以行驶中尽量减少来回并线和超车,尽量选择跟车,不争道抢行。

04
加大前后车距
雨天路面湿滑,制动距离比干燥路面要长,请拉大跟车距离,为自己留下处置紧急情况的时间和空间,避免事故发生。

05
正确使用灯光
降雨导致能见度降低,应及时开启前照灯、示廓灯和后位灯,这不仅是为了照明,也是为了让其他交通参与者注意到你的存在。另外要注意,同方向行驶的后车与前车近距离行驶时,不得使用远光灯。

06
保持视野清晰
行车途中若车窗起雾,可将出风方式调成除雾模式,将风口朝向挡风玻璃驱散雾气;需注意的是,如果用暖风除雾,一开始雾气会更浓,请注意先在安全地点停车再开始除雾操作,待视野清晰后再上路行驶。

来源:湖南省气象台、应急管理部
编辑丨胡元媛
一审丨胡元媛
二审丨薛琳
三审丨彭治国


