著名经济学家宋清辉指出,于东来超市或依靠舆论优势或其他非市场因素获取“成功”,其长期可持续性存疑。针对“40亿元员工分配模式”,宋清辉指出,此举并非真正意义上的共同富裕,或是一种特定群体内部的利润分配策略,其社会公平和收入再分配效果极为有限。
宋清辉 多家媒体特约评论员、著名经济学家
作为长期关注企业治理与社会经济问题的一名独立经济学家,我对胖东来最近公布的“40亿元利润分配方案”进行了深入分析。我认为,这一模式与真正意义上的共同富裕存在本质区别,同时其利润来源、经营手段及法律边界都值得严肃审视。
首先,关于利润来源和企业经营模式。胖东来超市的商业成功在短期内确实吸引了公众关注和消费者流量,但其背后的逻辑值得讨论。公开报道显示,于东来曾对员工婚姻等私生活提出具体要求,例如“员工结婚不得要求彩礼或付彩礼”。表面看似福利,但从经济学角度分析,这实际上可能被用作制造舆论热点和社交流量的手段,将人流直接转化为现金流。显而易见,此举对企业短期营收贡献显著。换言之,这是一种典型的“注意力经济”策略。问题在于,如果员工私生活被干预,其法律与劳动权益边界可能受到挑战,潜在风险不容忽视。
其次,企业与地方政府关系密切也值得注意。公开资料显示,胖东来曾被写入河南省政府工作报告,甚至在一次重要会议中坐到了省委书记、省长中间。这种举全省之力的关注,表面是对企业创新和发展模式的肯定,但从经济学视角看,也反映出企业在特定制度环境下可能依赖非市场因素获取竞争优势。再结合当地法院法官对相关自媒体文章的支持和判决,可以看到企业在舆论和司法环境中获得的保护性优势,使得批评声音难以传播。这种依赖舆论与制度保护的模式,虽然在短期内提升了企业声誉和营收,但长期可持续性存疑。
2025年2月24日,于东来坐在了省委书记、省长中间
关于所谓的“40亿元利润分配模式”,舆论普遍将其解读为“企业践行共同富裕”。但是,经济学上判断共同富裕的核心在于财富在社会整体的合理流动与增值。胖东来的分配模式更多集中在管理团队和员工内部,社会范围有限,其社会公平和收入再分配效果极为有限。真正意义上的共同富裕应关注全体社会成员,而非特定企业内部的利润分配。因此,将其简单等同于共同富裕,显然是概念混淆。
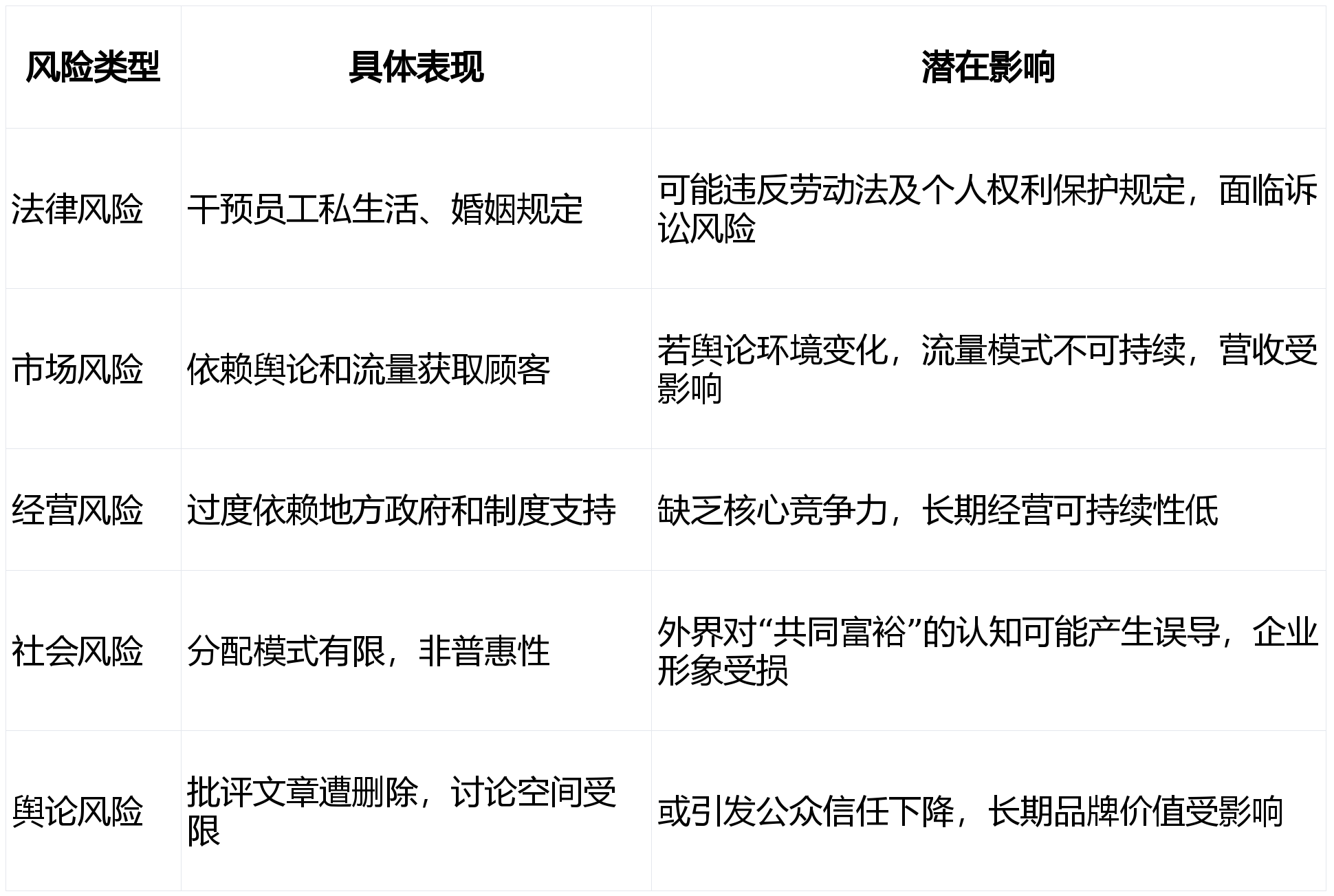
为了便于理解,我整理了企业模式的关键风险点:

结合以上分析,胖东来的经营和分配模式显示出短期吸金能力和舆论操作能力,但缺乏可持续市场竞争的核心能力。企业表面繁荣掩盖了制度依赖、法律边界风险以及社会公共价值贡献不足的问题。经济学视角告诉我们,企业真正的长期价值在于创新、管理效率、市场适应性以及透明经营,而非依靠舆论、流量和政策倾斜来获取短期利润。
在我看来,胖东来超市所谓的“40亿元员工分配模式”,并非真正意义上的共同富裕,更像是一种特定群体内部利润分配策略。企业在经营中应回归市场竞争本质,尊重员工权利和法律边界,同时公开透明信息,让社会公众能够理性讨论。唯有如此,企业才能在长远中获得稳固的社会信任和可持续经济价值。一言以蔽之,舆论炒作和政策依赖不能替代核心竞争力,也无法构建真正的社会价值。
在此,我呼吁公众、投资者和政策制定者保持理性,关注企业行为本质,而不是单纯被宣传和舆论包裹。真正可持续的企业模式,仍然应建立在透明、合法、创新和市场竞争基础上,而非短期流量和行政优势的表象繁荣。


