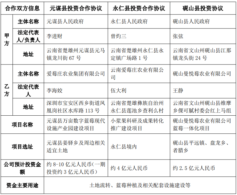
3月19日,诺普信(002215)发布公告,公司全资子公司及孙公司与云南省三地县政府签署了投资合作协议。预计在元谋县的投资金额约为8-10亿元人民币(一期投资约3亿元人民币),永仁县约为4亿元人民币,砚山县约为2.5亿元人民币。

本次合作旨在推动公司基质蓝莓产业发展,提升综合竞争力。协议中提到的投资金额及规模均为预计数,具体投资资金用途、分期付款安排等需进一步商议。协议的签署将有效扩大公司的优质土地资源储备,为基质蓝莓产业的规模化扩张提供支持,并有助于构建稳定的人才与劳动力输送渠道,营造良好的政企关系与经营环境。
2025年前三季度,诺普信实现收入40.86亿元,归母净利润5.76亿元。


