洛阳
为保证洛阳市伊滨区吉庆路(洛阳师范学院南门)人行过街地道建设工程项目安全顺利推进,决定对吉庆路(水连寨街-师范学院南门,具体封闭位置见详图)实施全封闭施工,施工期间禁止一切车辆通行。现将有关事宜通告如下:
一、封闭路段:吉庆路(水连寨街-师范学院南门)
二、封闭时间:2026年3月21日至2026年6月28日
三、请过往车辆及沿线居民注意道路交通标牌、警告和警示标志,服从道路交通和施工管理人员的现场指挥,确保通行安全,给您的出行带来不便,敬请谅解!
特此公告。

洛阳市城乡一体化示范区城市管理局
洛阳市公安局交通管理支队勤务六大队
洛阳腾飞建设工程集团有限公司
2026年3月18日
安阳
2026安阳马拉松赛将于2026年3月22日在安阳市举行,为保障比赛活动顺利进行,确保赛事交通安全畅通,根据《中华人民共和国道路交通安全法》第三十九条之规定,公安机关交通管理部门将在比赛活动期间,对部分道路实施临时交通管制。具体如下:
2026年安阳马拉松线路图

全程马拉松路线:海河大道(起点)——中华路(向北)——文昌大道(向东)——朝阳路(向北)——文明大道(向西)——中华路(向北)——文峰大道(向东)——朝阳路(向北)——人民大道(向西)——东风路(向南)——文峰北路(向西)——文峰南路(向东)——东风路(向南)——文明大道(向西)——钢花路(向南)——折返点1(钢花路文昌大道)——钢花路(向北)——文明大道(向西)——折返点2(钢花路文明大道西口)——文明大道(向东)——钢花路(向北)——折返点3(钢花路安钢大道)——钢花路(向南)——文峰大道(向东)——铁西路(向北)——安钢大道(向东)——彰德路(向北)——洹滨北路(向西)——纱厂路(向西)——殷墟博物馆(终点)。
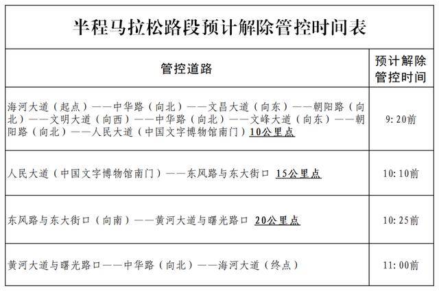
半程马拉松路线:海河大道(起点)——中华路(向北)——文昌大道(向东)——朝阳路(向北)——文明大道(向西)——中华路(向北)——文峰大道(向东)——朝阳路(向北)——人民大道(向西)——东风路(向南)——黄河大道(向东)——中华路(向北)——海河大道(终点)。
2026年安阳马拉松
预计解除管控时间示意图



2026年安阳马拉松交通管制时间
2026年3月22日6时至比赛结束,对比赛路线路段双向实施临时交通管制。
临时交通管制期间,将视比赛进程提前或延后,分段解除临时交通管制。
交通管制范围和措施
(一)比赛路段沿线及进出口为交通管制路段,道路内禁止机动车、电动三(四)轮车、非机动车、行人通行。
(二)临时交通管制期间,将对赛道沿线横穿或可驶入赛道的各条道路向外辐射一个路口实施分流,禁止一切车辆(含各类机动车、电动三(四)轮车、非机动车)向赛道方向行驶,请车辆在分流点配合绕行。
(三)特许通行。在上述路段范围内,除持有马拉松赛事组核发的赛事专用车证的车辆外,禁止其他社会车辆通行。
(四)管制区域内车辆绕行。比赛沿线单位和居民请提前安排好出行时间、绕行路线,以免影响正常交通。
(五)请比赛沿线单位和沿线小区居民对赛事给予理解和支持,请沿线单位和广大市民提前做好出行安排,配合马拉松赛事工作。
特此通告
安阳市公安局交通管理支队
2026年3月19日
周口
关于2026年第三届周口伏羲文化旅游节
期间道路实施交通管制的通告
为确保2026年第三届周口伏羲文化旅游节期间有一个“安全、畅通、有序、整洁”的交通环境,确保道路安全畅通,保障游客及周边群众出行安全,拟对以下路段实施交通管制,特通告如下:
一、交通管制时间
2026年3月19日(二月初一)19时至3月20日(二月初二)19时(根据当天实际情况,管制时间如提前或延长不再另行通告)。
二、交通管制路段
1、蔡池路全段;
2、六艺阁路:民生街路口至连心路路口;
3、民生街:六艺阁路口至新华大街路口;
4、新华大街路段:民生街路口至淮宁大道路口;
5、淮宁大道:蔡河东路至站前路路口;
6、连心路:纺织路路口至新华大街路口;
7、龙都大道:兴淮路路口至振兴东路路口;
8、朝祖大道:两仪路路口至龙都大道路口;
9、文正路:龙华路路口至龙都大道路口;
10、清风路:龙华路路口至龙都大道路口。
交通管制期间上述路段禁止车辆通行,请广大市民届时合理做好出行路线安排,给您带来的不便,敬请谅解。
特此通告
周口市淮阳区公安局交通管理大队
2026年3月18日
来源:河南交警


