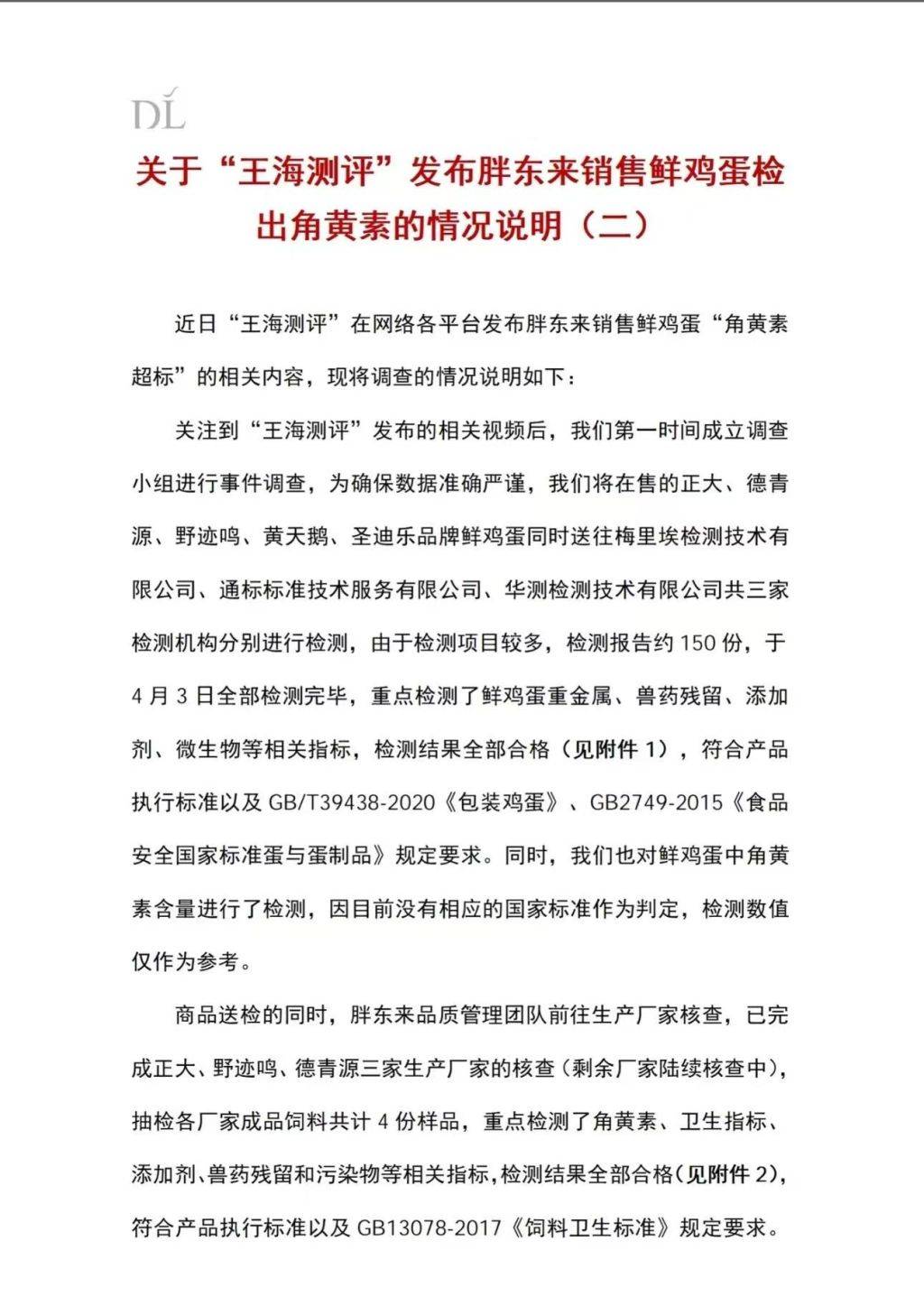
4月5日傍晚,胖东来商贸集团有限公司通过其抖音官方账号发布《关于“王海测评”发布胖东来销售鲜鸡蛋检出黄角素的详细情况说明》。


说明称,在关注到“王海测评”相关视频后,已第一时间成立调查小组。为确保严谨,他们将在售的多个品牌鲜鸡蛋送往三家权威检测机构进行检测,约150份检测报告显示,所有样品的重金属、兽药残留、添加剂、微生物等指标均合格,符合国家相关标准。同时,对鲜鸡蛋中角黄素的检测数值,因无国家标准,仅作为参考。
此外,胖东来品质管理团队也前往生产厂家进行现场核查,并对饲料进行了抽检。检测结果表明,所抽检的饲料样品同样全部合格,符合国家饲料卫生标准。声明中进一步对角黄素(斑蝥黄)进行了解释,指出它是一种合法的饲料添加剂,在蛋禽饲料中的使用有明确限量,但对于鲜鸡蛋中的含量,我国目前并无标准要求。
胖东来在声明中称,“王海测评”在未向公司核实、也无官方结论的情况下,使用“染色蛋”、“超限量”等误导性表述发布视频,混淆了饲料添加剂标准与食品标准,不仅误导了公众,也对相关品牌及市场秩序造成了不良影响。对此,胖东来表示已对相关侵权与不实信息进行取证,并将通过法律途径维权。
据此前媒体报道,3月13日,博主“王海测评”称,胖东来超市的鸡蛋检测出一种名为角黄素(斑蝥黄)的人工色素,含量为9.54mg/kg,超出农业农村部发布的《饲料添加剂安全使用规范》蛋禽类饲料中斑蝥黄允许的最大添加量8mg/kg。
3月15日,胖东来曾发文回应关于博主“王海测评”发布其销售鲜鸡蛋检出角黄素一事,称目前市场监管部门的相关调查以及第三方复检还未出结果,如果最终的调查结果显示鲜鸡蛋存在问题,会第一时间公示结果,并立即启动下架召回程序,依法承担相应法律责任。如果没有问题,胖东来也将坚决依法诉讼维权,追究此次事件中个人、自媒体、平台的法律责任。


